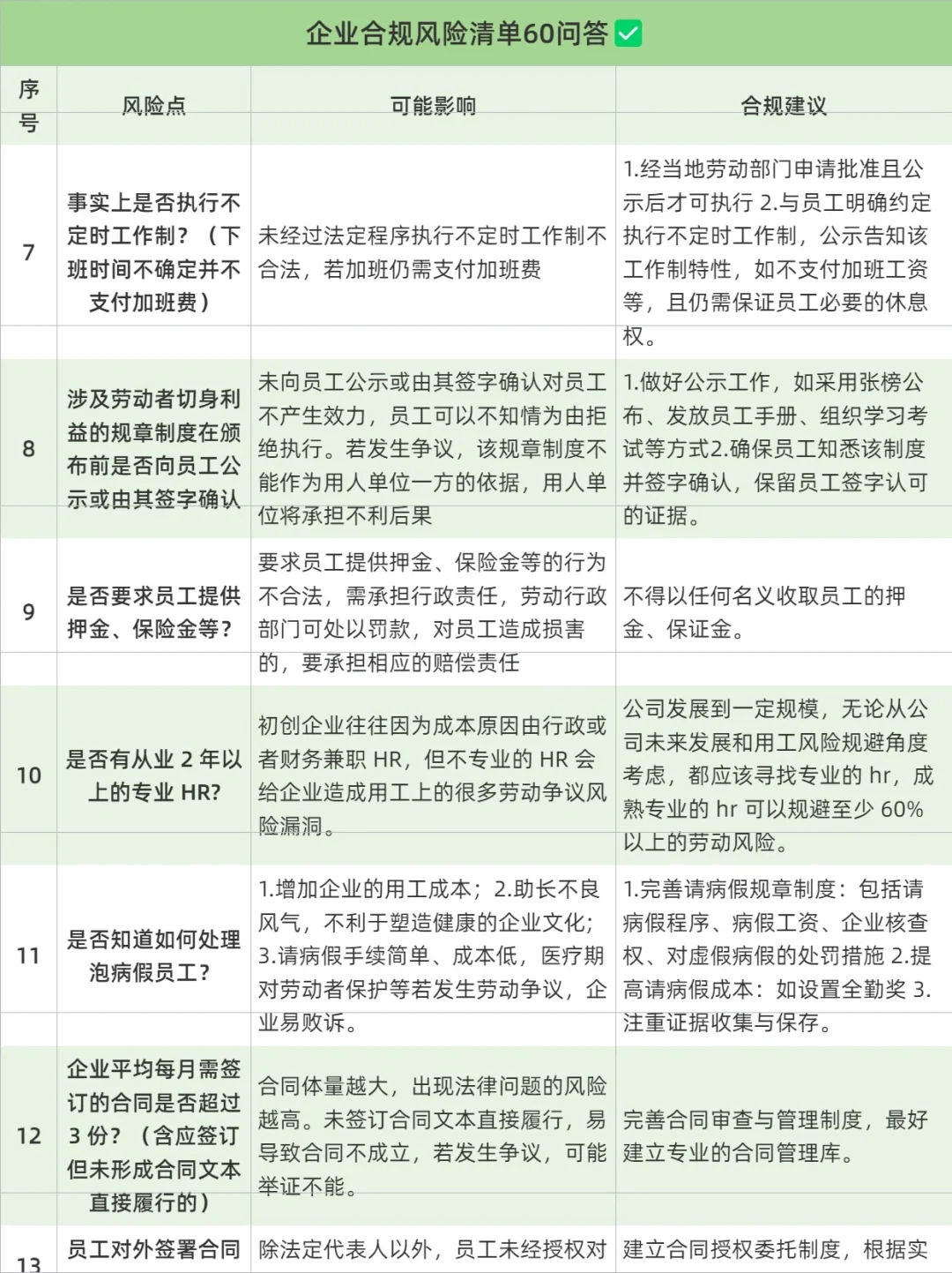
企业合规风险清单60问答?
作者:本站编辑
2025-11-02 17:05:45
11
企业合规风险清单60问答?



?宝子们,假期就快要结束啦!今天给大家整理了一份企业合规风险清单答疑,[害羞R][害羞R]里面总结了60个经常遇到的企业合规风险点、可能影响点以及合规建 议,一起来看看吧!
~
?60个风险点举例:
①公司是否保留劳动合同文本并建立合同借阅制度?
②是否允许员工自愿放弃社保?
③是否存在为非本公司员工代缴社保的情形?
④员工对外签署合同是否有授 权文件?
⑤员工离职前是否会进行履行中合同的交接和确认?
......
[派对R][派对R]家人们加油!#合规 #企业管理 #每日分享