















主要内容:
1. 行业概述与分类
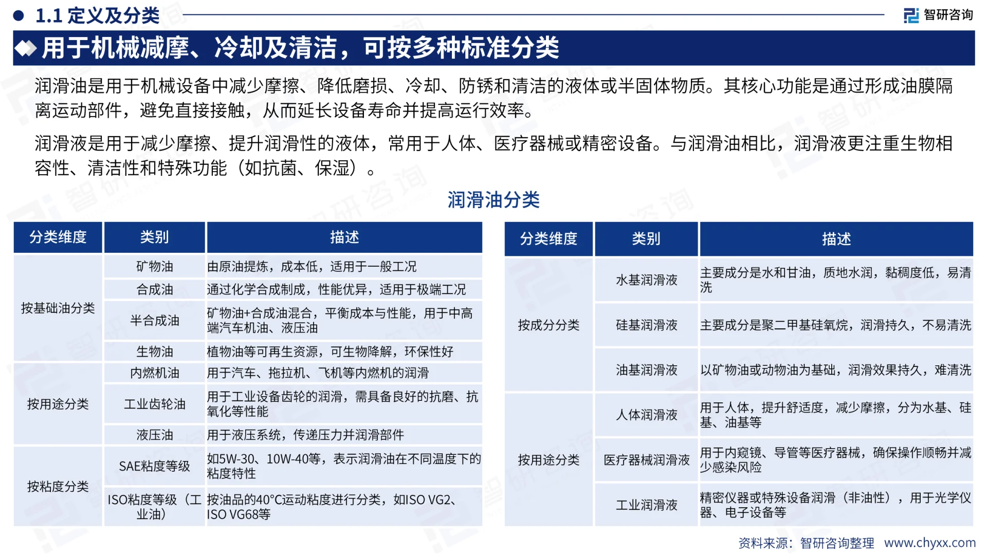
润滑油定义及分类: 润滑油主要用于机械设备的减摩、冷却和清洁,按基础油可分为矿物油、合成油、半合成油和生物油;按用途分为内燃机油、工业齿轮油和液压油等。
润滑油构成: 主要由基础油(占比70%-90%)和添加剂组成,不同种类的润滑油性能差异取决于添加剂配方。
常用质量指标: 粘度是核心指标,影响润滑油流动性和承载能力;其他指标包括粘度指数、闪点、倾点、水分、机械杂质等。
2. 发展环境分析
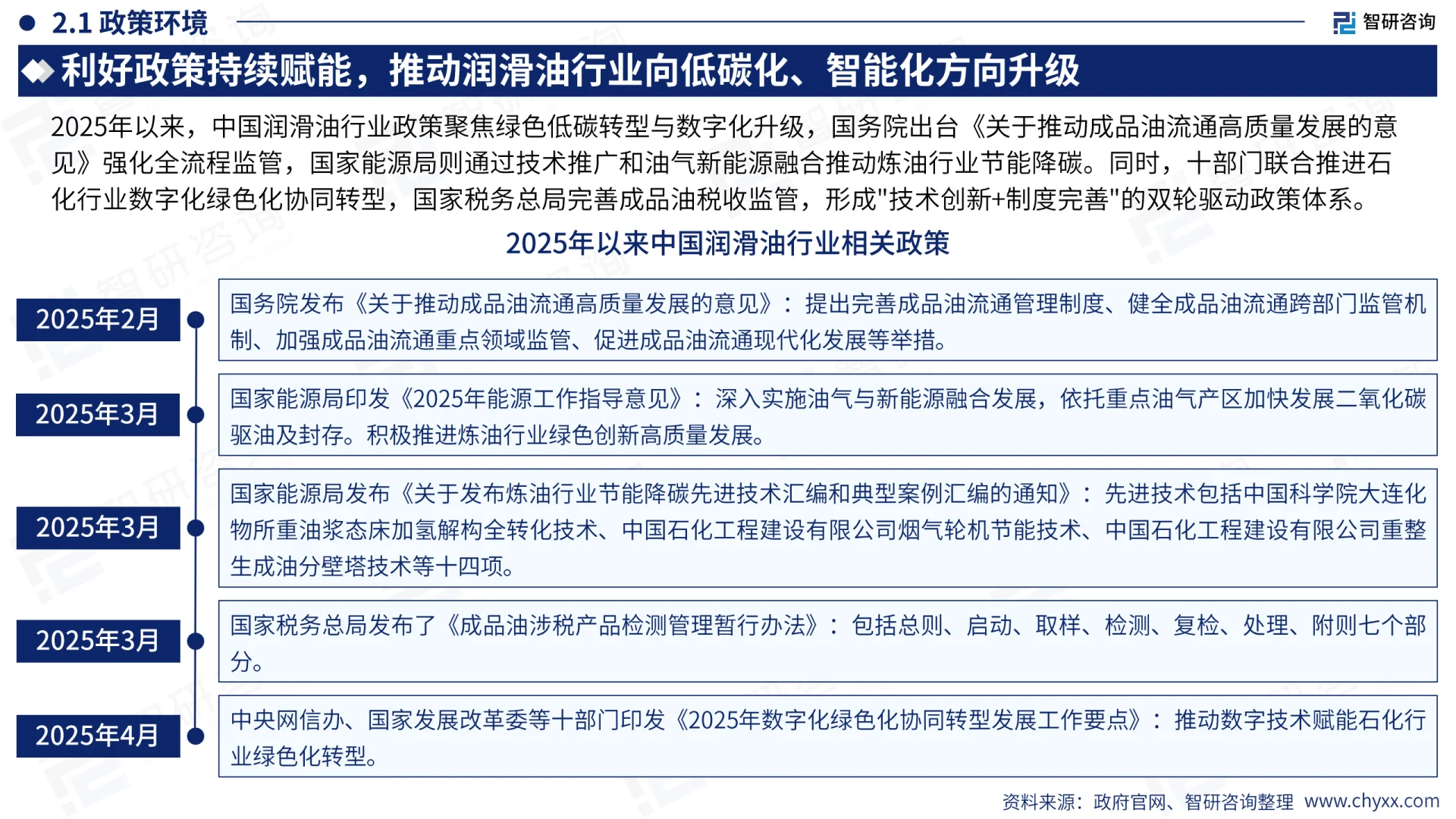
政策环境: 2023年以来,国家出台多项政策推动润滑油行业规范化、高端化发展。例如,2025年《关于推动成品油流通高质量发展的意见》强化全流程监管,十部门联合推进石化行业数字化绿色化协同转型。
经济环境: 2025年一季度GDP同比增长5.4%,制造业PMI回暖至49.5%,为润滑油需求增长提供了经济支撑。
社会环境: 国际原油价格震荡走低,布伦特原油均价降至63.84美元/桶,国内SC原油主力均价下滑至462.3元/吨,降低了原材料成本压力。
技术环境: 核心技术专利密集涌现,截至2025年6月,润滑油相关专利申请达36,891项。中石油、中石化等企业在高粘度基础油、石墨烯添加剂等领域取得突破。
3. 行业发展现状
市场供需: 2024年润滑油产量达771万吨(同比+11.8%),表观消费量777.1万吨(同比+19.2%)。但2025年开局供需双降,1-4月产量和消费量分别下降1.35%和1.86%。
进出口情况: 进口趋稳,出口扩张。2025年1-4月进口10.13万吨(同比-9.02%),出口9.23万吨(同比+11.66%),显示国产润滑油国际竞争力提升。
重点项目: 2025年以来,多个项目获批建设,如广东上菱石化年产4万吨润滑油脂项目、河北拓孚润滑油添加剂技改项目等,推动产业升级。
4. 产业链分析
上游: 基础油产能稳定,2024年底总产能达2,182万吨/年,华东地区占比40%;添加剂产销量持续增长,2024年产量99.61万吨,市场规模205.3亿元。
下游:
#润滑油行业 #内容营销 #行研报告 #行业分析 #行业报告 #市场调研 #市场分析 #行业研究 #研究报告 #调研报告
1. 行业概述与分类
润滑油定义及分类: 润滑油主要用于机械设备的减摩、冷却和清洁,按基础油可分为矿物油、合成油、半合成油和生物油;按用途分为内燃机油、工业齿轮油和液压油等。
润滑油构成: 主要由基础油(占比70%-90%)和添加剂组成,不同种类的润滑油性能差异取决于添加剂配方。
常用质量指标: 粘度是核心指标,影响润滑油流动性和承载能力;其他指标包括粘度指数、闪点、倾点、水分、机械杂质等。
2. 发展环境分析
政策环境: 2023年以来,国家出台多项政策推动润滑油行业规范化、高端化发展。例如,2025年《关于推动成品油流通高质量发展的意见》强化全流程监管,十部门联合推进石化行业数字化绿色化协同转型。
经济环境: 2025年一季度GDP同比增长5.4%,制造业PMI回暖至49.5%,为润滑油需求增长提供了经济支撑。
社会环境: 国际原油价格震荡走低,布伦特原油均价降至63.84美元/桶,国内SC原油主力均价下滑至462.3元/吨,降低了原材料成本压力。
技术环境: 核心技术专利密集涌现,截至2025年6月,润滑油相关专利申请达36,891项。中石油、中石化等企业在高粘度基础油、石墨烯添加剂等领域取得突破。
3. 行业发展现状
市场供需: 2024年润滑油产量达771万吨(同比+11.8%),表观消费量777.1万吨(同比+19.2%)。但2025年开局供需双降,1-4月产量和消费量分别下降1.35%和1.86%。
进出口情况: 进口趋稳,出口扩张。2025年1-4月进口10.13万吨(同比-9.02%),出口9.23万吨(同比+11.66%),显示国产润滑油国际竞争力提升。
重点项目: 2025年以来,多个项目获批建设,如广东上菱石化年产4万吨润滑油脂项目、河北拓孚润滑油添加剂技改项目等,推动产业升级。
4. 产业链分析
上游: 基础油产能稳定,2024年底总产能达2,182万吨/年,华东地区占比40%;添加剂产销量持续增长,2024年产量99.61万吨,市场规模205.3亿元。
下游:
#润滑油行业 #内容营销 #行研报告 #行业分析 #行业报告 #市场调研 #市场分析 #行业研究 #研究报告 #调研报告
