



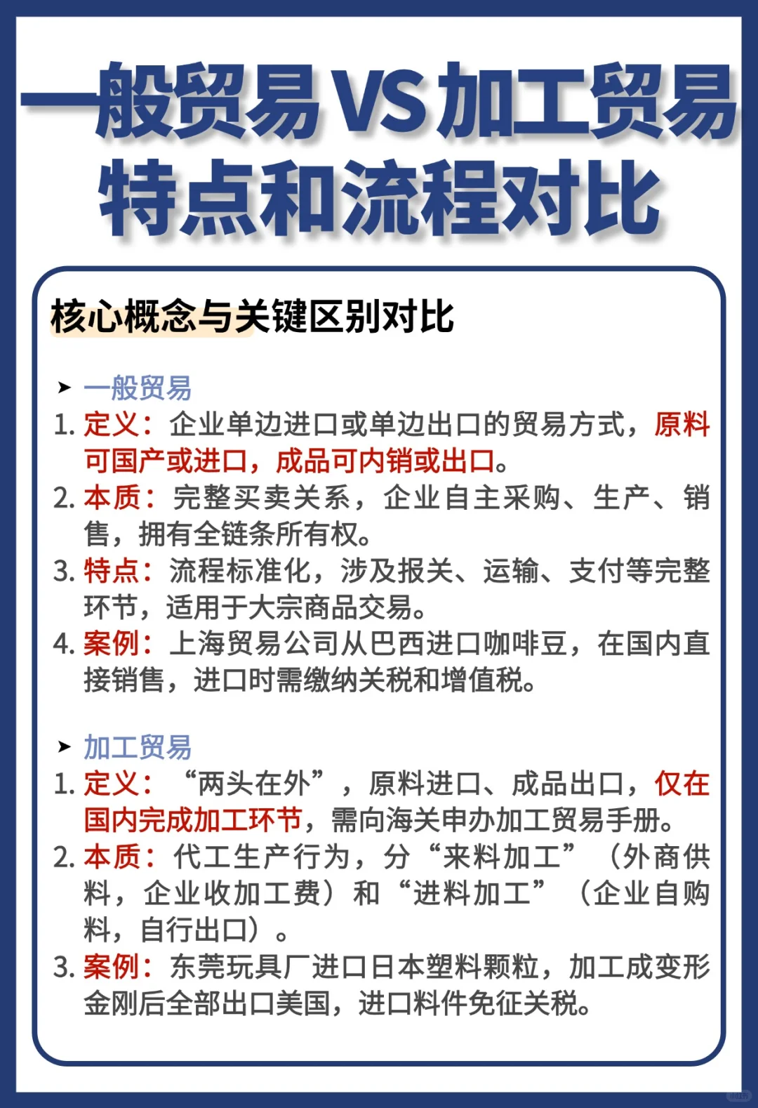
一般贸易是企业单边进口或单边出口的贸易方式,原料可国产或进口,成品可内销或出口。
✅原料来源:国产或进口自由组合
✅税负政策:进口时缴关税+增值税;出口可退税
✅监管强度:常规通关监管,流程简单
✅资金压力:需预付原料款+税款,现金流要求高
✅利润模式:全链条利润(可达30%+)
✅内销灵活性:自由内销,无限制
加工贸易属于“两头在外”——原料进口、成品出口,仅在国内完成加工环节,需向海关申办加工贸易手册。
✅原料来源:主要依赖进口(>70%)
✅税负政策:进口缓征税;出口核销后免税
✅监管强度:需手册核销、单耗申报,海关全程跟踪
✅资金压力:缓税降低初期投入,适合资金紧张企业
✅利润模式:加工费为主(通常5%-15%)
✅内销灵活性:内销需补税+利息,成本陡增
课外知识
加工贸易手册就像一本 “海关给加工企业发的特殊日记本”,里面记着企业从国外进口多少料件(比如芯片、布料)、计划加工成多少成品(比如手机、衣服)、最后要出口到哪个国家。核心作用是让海关清楚地盯着料件的来龙去脉,确保这些免税进口的料件 “只用来加工,最终必须出口”,不能偷偷在国内卖掉。
#加工贸易 #一般贸易 #新加坡注册公司 #企业出海 #注册新加坡公司
✅原料来源:国产或进口自由组合
✅税负政策:进口时缴关税+增值税;出口可退税
✅监管强度:常规通关监管,流程简单
✅资金压力:需预付原料款+税款,现金流要求高
✅利润模式:全链条利润(可达30%+)
✅内销灵活性:自由内销,无限制
加工贸易属于“两头在外”——原料进口、成品出口,仅在国内完成加工环节,需向海关申办加工贸易手册。
✅原料来源:主要依赖进口(>70%)
✅税负政策:进口缓征税;出口核销后免税
✅监管强度:需手册核销、单耗申报,海关全程跟踪
✅资金压力:缓税降低初期投入,适合资金紧张企业
✅利润模式:加工费为主(通常5%-15%)
✅内销灵活性:内销需补税+利息,成本陡增
课外知识
加工贸易手册就像一本 “海关给加工企业发的特殊日记本”,里面记着企业从国外进口多少料件(比如芯片、布料)、计划加工成多少成品(比如手机、衣服)、最后要出口到哪个国家。核心作用是让海关清楚地盯着料件的来龙去脉,确保这些免税进口的料件 “只用来加工,最终必须出口”,不能偷偷在国内卖掉。
#加工贸易 #一般贸易 #新加坡注册公司 #企业出海 #注册新加坡公司
