发布信息
登陆/注册
搜索
搜索
导航
首页
产品供应
产品求购
企业库
酒业展会
行业资讯
认证会员
站内搜索
贸易加工
当前位置:
首页
贸易加工
正文
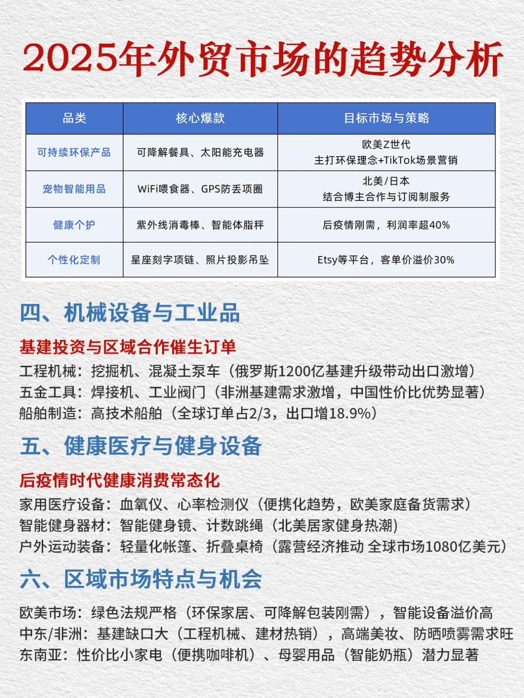
干货分享!今年外贸市场趋势分析
作者:本站编辑
2025-11-01 06:25:42
11
干货分享!今年外贸市场趋势分析
#海外业务拓展
#外贸
#外贸分享
#跨境电商
#外贸业务
#外贸经验
#外贸出海
#出口外贸
#FCloud
#外贸知识
下一篇:
2025秋冬流行趋势?你必须要了解的一切
上一篇:
每日穿衣建议2025.10.16、
相关内容
查看全部
工厂做外贸,千万
2026-03-19 02:57
BSCI验厂全攻略:
2026-03-18 22:41
外贸就业Vol.4:外
2026-03-18 17:08
2026义乌外贸工厂
2026-03-18 13:18
一个外贸工厂老板
2026-03-18 12:14
外贸工厂宣传片,
2026-03-18 12:13
一个外贸工厂老板
2026-03-18 00:13
外贸工厂、贸易公
2026-03-17 18:58
#源头工厂直供 风
2026-03-17 15:41
【时政资讯】俄罗
2026-03-17 14:48