发布信息
登陆/注册
搜索
搜索
导航
首页
产品供应
产品求购
企业库
酒业展会
行业资讯
认证会员
站内搜索
贸易加工
当前位置:
首页
贸易加工
正文
60秒掌握物流热点之10.11对美船舶加征费用
作者:本站编辑
2025-10-31 22:47:53
0
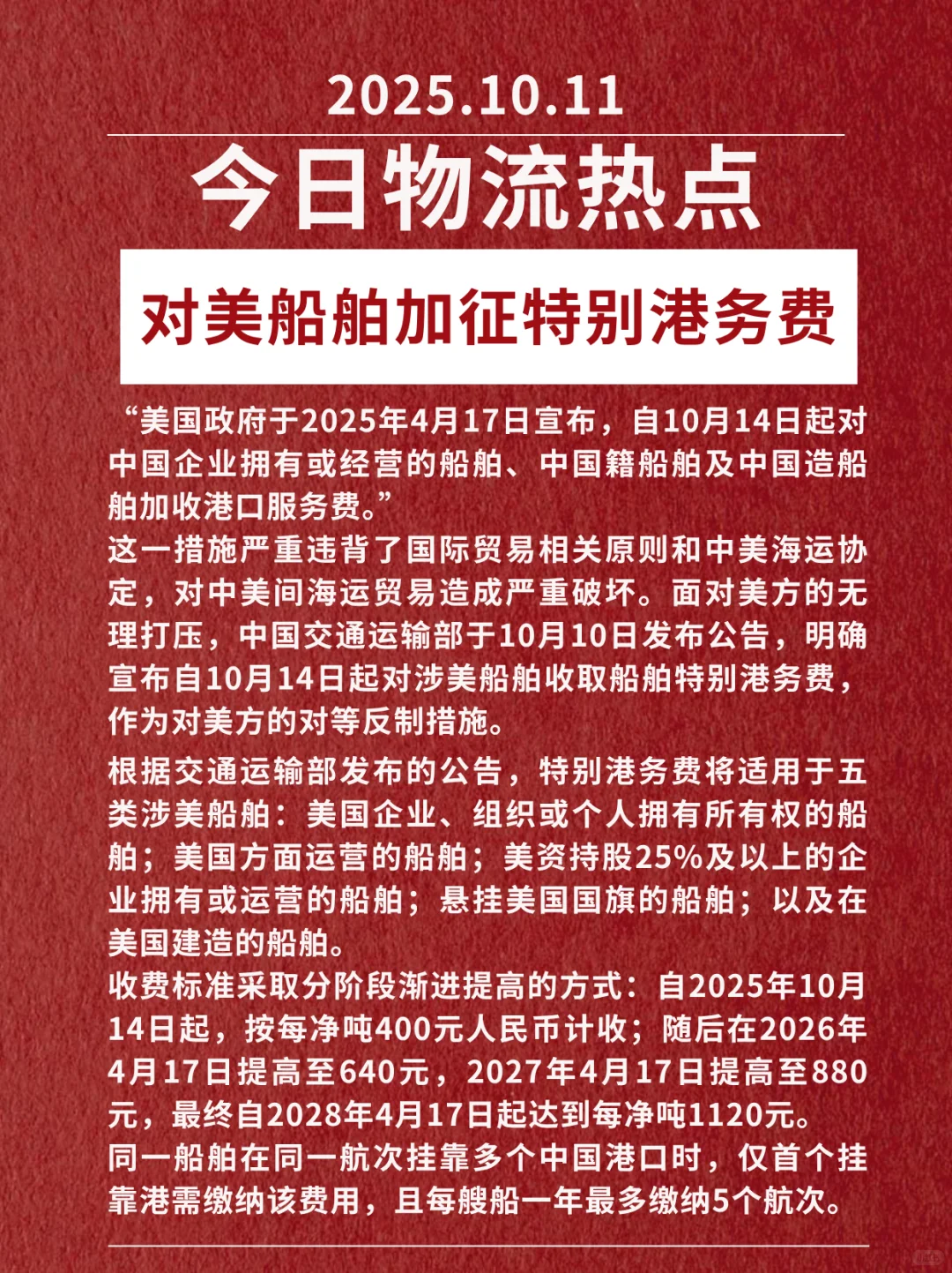
60秒掌握物流热点之10.11对美船舶加征费用
美国政府于2025年4月17日宣布,自10月14日起对中国企业拥有或经营的船舶、中国籍船舶及中国造船舶加收港口服务费。 面对美方的无理打压,中国交通运输部于10月10日发布公告,明确宣布自10月14日起对涉美船舶收取船舶特别港务费,作为对美方的对等反制措施。
#国际海运
#热点
#热点新闻事件
#海运
#物流运输
#今日热点
#国际物流
#时政热点
#时事热点
下一篇:
欢迎居间,项目方过来合作
上一篇:
企业信贷融资
相关内容
查看全部
27/Oct,海外跨境
2025-10-31 23:10
新闻联播20251031
2025-10-31 23:09
很多人连这轮贸易
2025-10-31 23:08
今日信息差|10 ?
2025-10-31 23:07
涉嫌巨额欺诈,某
2025-10-31 23:07
墨美贸易谈判延期
2025-10-31 23:06
2025-10-26 新闻
2025-10-31 23:05
10.25跨境电商新
2025-10-31 23:04
✔️悟空每日资讯
2025-10-31 23:04
贸易增量,看这篇
2025-10-31 23:03