发布信息
登陆/注册
搜索
搜索
导航
首页
产品供应
产品求购
企业库
酒业展会
行业资讯
认证会员
站内搜索
行业企业
当前位置:
首页
行业企业
正文
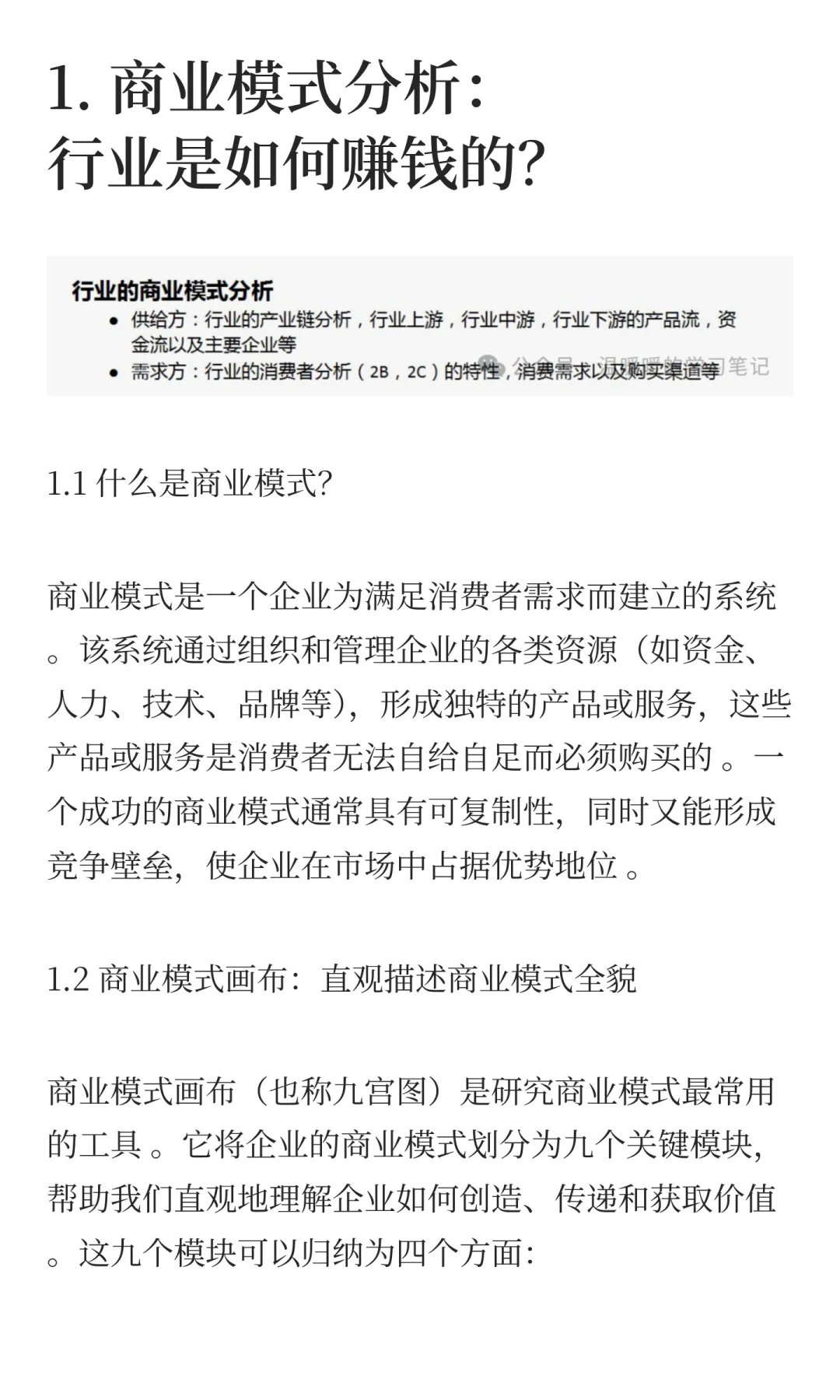
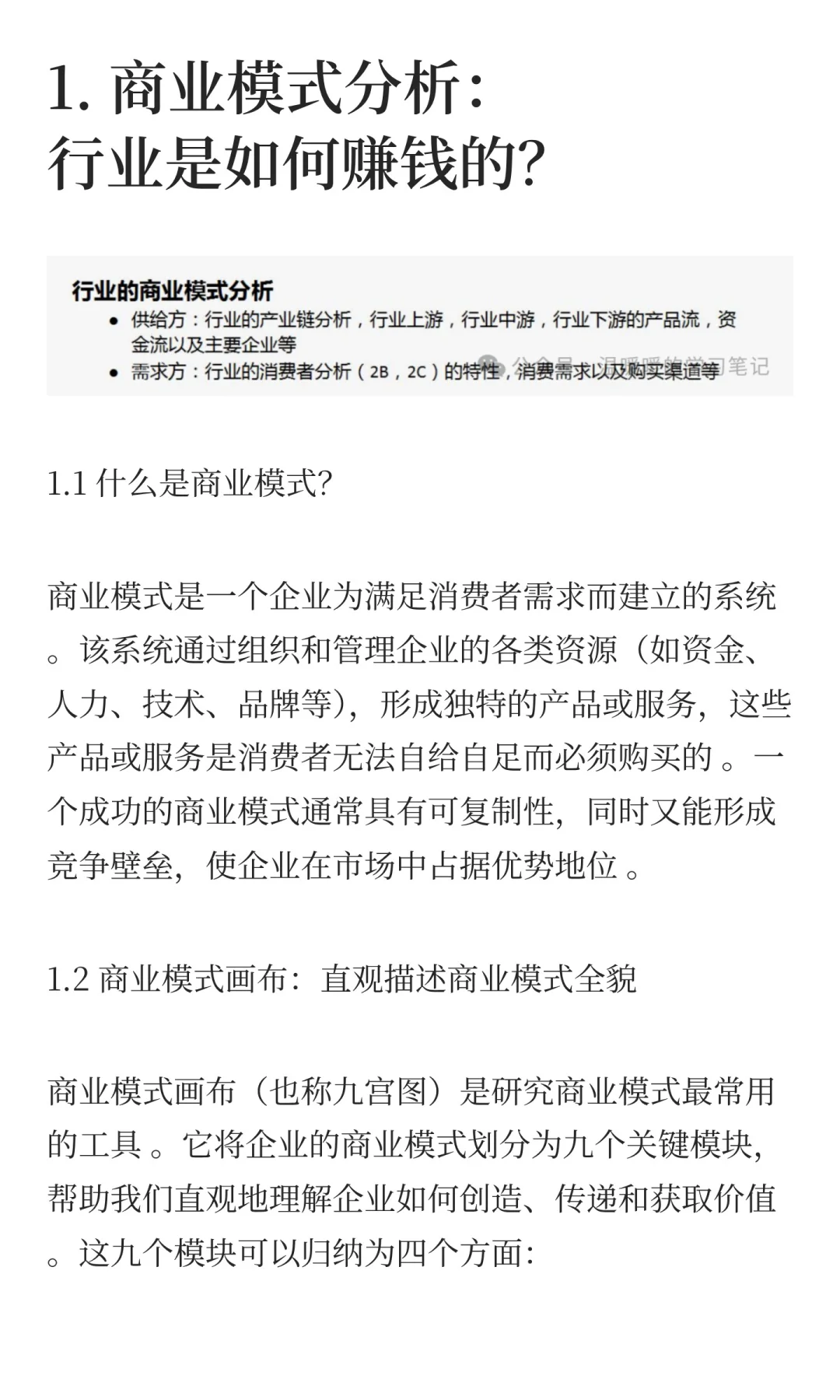
行业商业模式与产业链
作者:本站编辑
2025-10-23 12:48:40
6
行业商业模式与产业链
#行业分析
#商业分析
#企业发展战略
#商业价值提升
#多元化投资
下一篇:
投行承做业务的核心竞争力是什么❓
上一篇:
几乎各个行业都在裁员缩规模降风险
相关内容
查看全部
第一融资丨建筑行
2026-03-31 23:00
转扩!关于全力支
2026-03-31 22:58
2000元/人!企业吸
2026-03-31 22:56
2026-3-31浙江政
2026-03-31 22:46
茅台、李渡同时涨
2026-03-31 22:29
酒精消费持续下滑
2026-03-31 22:26
从茅台涨价事件分
2026-03-31 22:24
行业动态26期 |
2026-03-31 22:11
气体行业最新中标
2026-03-31 22:09
行业资讯 | 国际
2026-03-31 21:11