







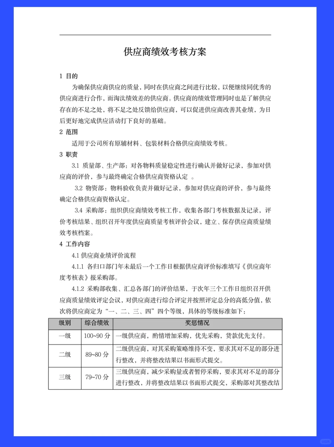
✍? 企业在管理供应商存在的问题:未建立筛选机制选择供应商,缺乏供应商分类与评估、未建立绩效考核,以及管理供应商生命周期等。\n \n如何做好供应商管理呢?本文主要详细分享以下4个方面:\n✅ 供应商分类\n✅ 供应商评估与选择\n✅ 供应商考核体系\n✅ 供应商全生命周期管理\n \n1️⃣ 供应商分类\n按照供应商资质、公司实力、采购金额、风险大小、信用等将供应商分类为:\n1.合格供应商\n2.战略合作伙伴\n3.不合格供应商\n4.黑名单供应商\n \n2️⃣ 供应商评估与选择\n供应商评估是指利用指标评价体系,对供应商进行各维度打分评价,选择优先合作分数多的供应商,以下在选择供应商时,可以考虑以下7个方面:\n \n? 供给商是否遵守公司制定的供给商行为准则\n? 供给商是否具备基本的职业道德\n? 供给商是否具备良好的售后服务意识\n? 供给商是否具备良好的质量改良意识和开拓创新意识\n? 供给商是否具备良好的运作流程、标准的企业行为准则和现代化企业管理制度\n? 供给商是否具有良好的企业风险意识和风险管理能力\n? 供给商是否具有在规定的交货期内提供符合采购企业要求物料的能力\n \n以下提供7个常见的数据指标,企业可根据实际需求进行选择。\n \n? 产品质量\n? 交货期\n? 交货量\n? 工作质量\n? 价格\n? 进货费用水平\n? 信用\n \n3️⃣ 供应商考核体系\n为确保建立稳定、优质的供应商团队,需对供应商进行绩效考核,淘汰不合格供应商,绩效考核指标如下:\n \n☘ 质量(Quality)\n☘ 成本(Cost)\n☘ 交货(Delivery)\n☘ 服务(Service)\n☘ 技术(Technology)\n☘ 资产管理(Asset)\n☘ 员工与流程(People and Process)\n \n4️⃣ 供应商全生命周期\n供应商注册\n供应商资质审核\n供应商准入\n供应商管理\n供应商报价\n供应商中标\n供应商发收货\n供应商绩效考核\n供供应商分析\n \n#仓库 #企业管理 #供应链管理 #采购 #采购日常 #数据可视化 #供应商 #工作 #干货
