





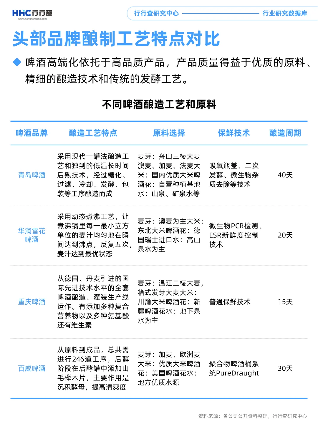
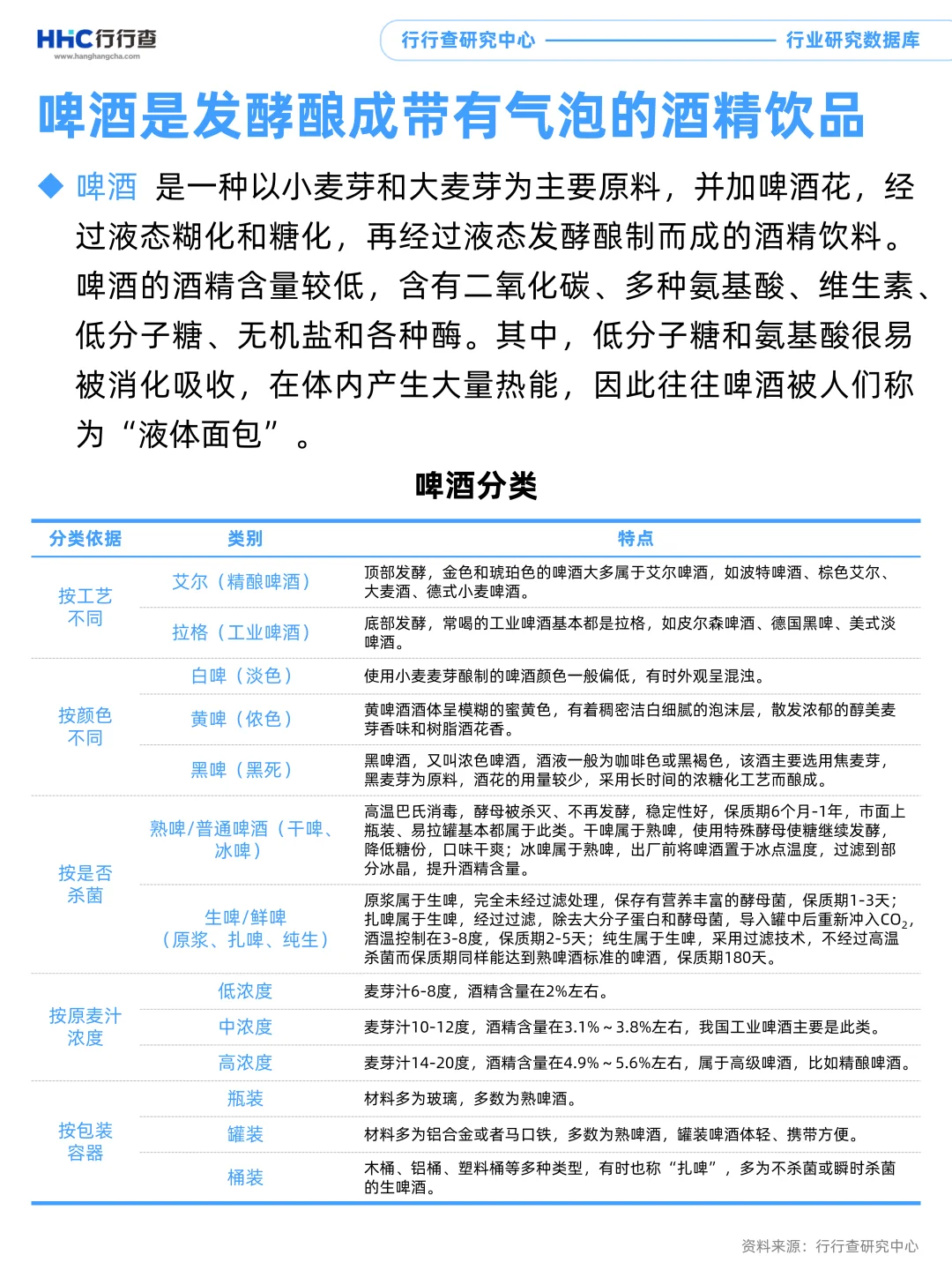
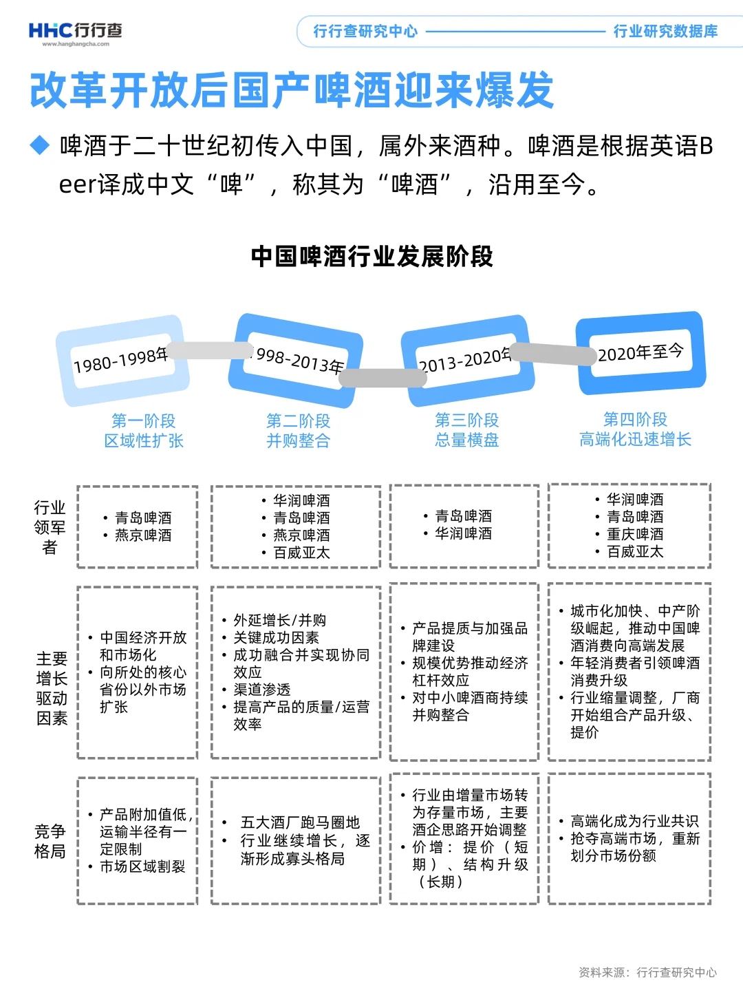
?宝子们,今天来唠唠超酷的啤酒行业!\n\n?啤酒历史超悠久,起源于新石器时代的两河流域,跟着古罗马帝国传遍欧亚非,大航海时代更是走向全世界,19 世纪末来到中国~它主要用麦芽、水,加啤酒花,经酵母发酵制成,有二氧化碳,酒精度低,还被称为 “液体面包”\n \n?啤酒分类超多样!按色泽有白啤、黄啤、黑啤;酿后工艺分,生啤、原浆保留更多风味,熟啤保质期长;酿造工艺上,艾尔上发酵口感丰富,拉格下发酵口味清淡,拉比克自然发酵独具特色。原麦汁浓度不同,酒精度也有高低之分,包装还有罐装、瓶装、桶装,适配各种场景。\n \n?从产业链看,上游有提供麦芽、大米等原料和包材的供应商,中游是像青岛、百威等啤酒制造商,下游则是线上线下各种销售渠道,把美味啤酒送到咱嘴边。随着大家对品质追求提高,精酿啤酒越来越火,给啤酒行业带来新活力。准备好一起探索啤酒世界了吗?\n \n#行业 #行业研究 #财经 #啤酒 #喝酒 #喝酒日常 #夏天啤酒路边摊 #商业
