

报告摘要
新型电力系统建设渐深化,储能成长空间持续开启。在新型电力系统发展过程中,要求电力供给结构以化石能源发电为主体向新能源提供可靠电力支撑转变,源网荷储一体化发展应运而生;在经历“十四五”初期的电力供需形势偏紧后,下一阶段电力系统建设的重心将在兼顾能源体系安全的基础上向新能源装机提速侧重,消纳将成为下一阶段系统建设核心,储能增长空间进一步开启。
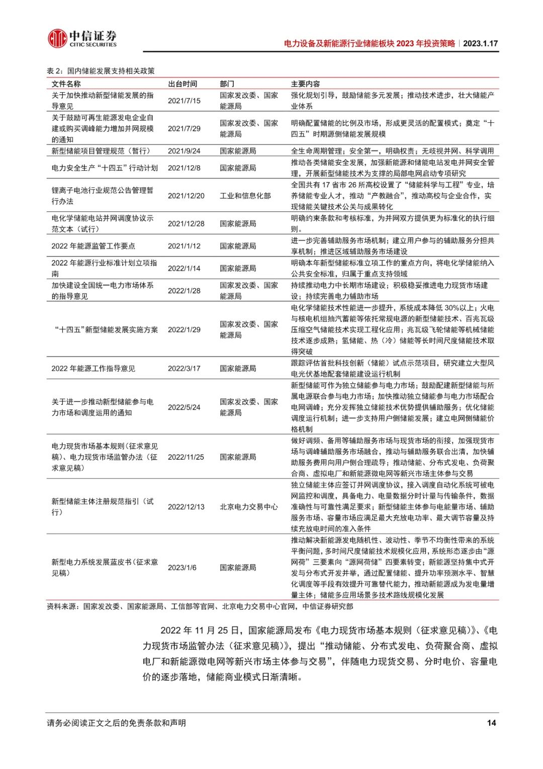
国内风光装机望加速,催化储能需求提速。在经历了硅料价格高企和疫情影响风电机组吊装后,2023 年国内风光装机均有望迎来提速——我们预计 2023 年国内光伏装机量有望继续高增至 140GW,国内风电装机有望显著复苏、总装机量将达 80GW 左右;风光装机提速叠加用电需求升级,在电价政策的持续利好下,国内储能需求有望加速释放,我们预计 2023-2025 年国内储能功率装机规模有望分别达到 23/32/42GW,其中新型储能将成为增长的核心动能,占比持续提升。
海外市场:欧洲户储渗透率提升,美国大储放量在即。俄乌冲突加剧能源紧张局势,高电价驱动欧洲户用装机热情,同时欧洲通过暴利税补贴模式提升用户用电稳定性,并进一步推动光储系统装机诉求,目前“光伏+储能”模式在欧洲具备良好经济性。同时,在高电价与 IRA 政策的共同影响下,美国的储能项目盈利模式成熟,近期支持政策密集出台,预期美国储能市场将持续高增长。结合全球新能源装机预期和储能配套发展比例,我们预期 2022-2025 年全球储能装机规模预期为 30/50/69/92GW,保持 50%的年均复合增速。

报告内容











受篇幅限制,仅为部分报告预览
完整版PDF领取方式
长按复制下方【暗号】
23016433
发给客服领取对应资料
识别下面二维码添加客服


-------------------------------------------------------------------------
*免责声明:以上报告均为本公众号通过公开、合法渠道获得,报告版权归原撰写/发布机构所有,如涉侵权,请联系删除;本号报告为推荐阅读,仅供参考学习,不构成投资建议。

往期报告精选▼
2022-11-30
2022-11-30
2022-11-30
2022-11-30
2022-11-30
2022-11-29
2022-11-29
2022-11-28
2022-11-28


点分享

点收藏

点点赞

点在看
