






行业展望:头部竞争加剧,从优秀走向卓越
当前现状:存量竞争,集中度提升✅
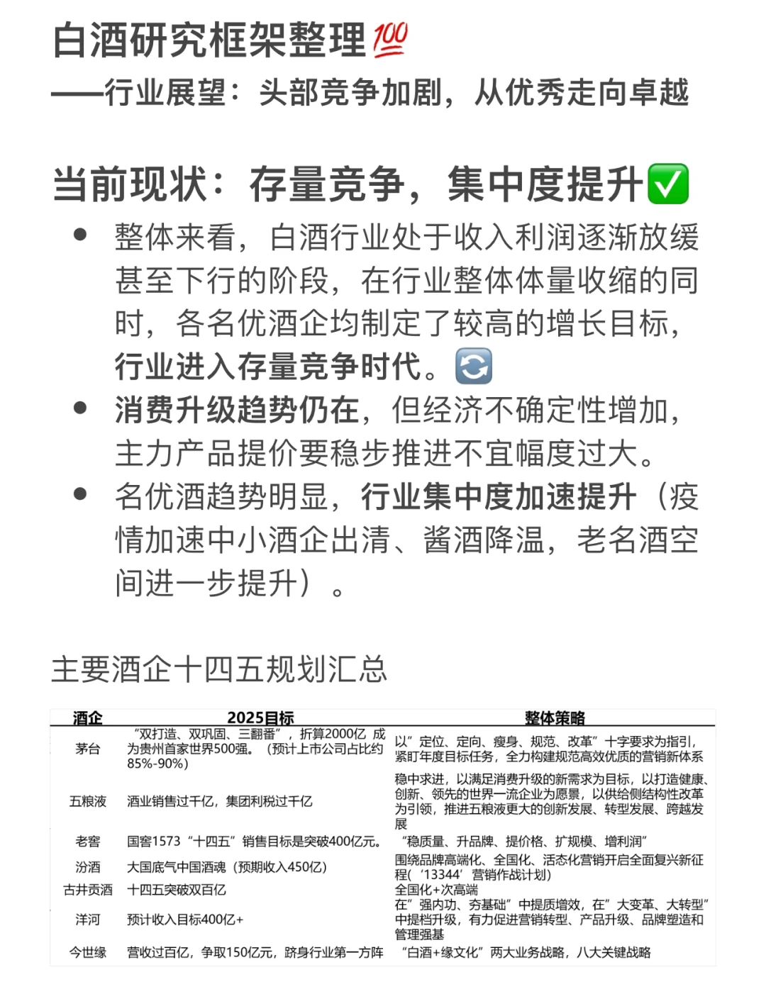
* 整体来看,白酒行业处于收入利润逐渐放缓甚至下行的阶段,在行业整体体量收缩的同时,各名优酒企均制定了较高的增长目标,行业进入存量竞争时代。?
* 消费升级趋势仍在,但经济不确定性增加,主力产品提价要稳步推进不宜幅度过大。
* 名优酒趋势明显,行业集中度加速提升(疫情加速中小酒企出清、酱酒降温,老名酒空间进一步提升)。
未来发展趋势✅
* 人口结构背景(老龄化,80、90后消费者崛起),经济增长模式(投资驱动到消费驱动)正在形成消费时代的变迁,表现为几个特点:?
- 从追求量的增长,到追求质的改善。
- 从家庭化消费,到个体化消费。
- 从大生产大消费,到品牌化,个性化。
- 从物质追求为主,到精神满足为主。
- 白酒的特点:从投资公款消费驱动,到商务民间宴请驱动。⤴️
* 消费升级导致行业分化品牌集中,国际化是终极空间。?
* 集中度提升,老名酒回归。
* 香型多元化,品类产区经济形成。?
