对讲机世界 官方微群⑥ 开放申请,可添加管理员微信ptt114,备注:城市+呼号+职业
行业主要上市公司:中国电信(00728)、中国联通(600050)、中国移动(00941)、海能达(002583)、海格通信(002465)、烽火电子(000561)等
本文核心数据:中国专网通信行业主要企业基本信息;海格通信业务布局领域;海格通信研发投入;海格通信营业收入
中国专网通信行业龙头企业全方位对比
专网通信是指在单位内部,为满足其进行组织管理、安全生产、调度指挥等需要所建设的通信网络,是我国移动通信重要的组成部分之一。专网通信在集群调度、应急通信、即时通信等方面有着独特优势,已广泛应用于国民经济各个领域,并成为国家安全、公安警察、交通管理、石油化工、建筑施工、机械制造、物业保安等部门重要的无线通信装备,在国民经济中占有重要地位。目前,我国以专网通信为主营业务企业较多,并且专网通信产业链上下游企业较为庞大。


海格通信:专网通信业务布局历程
广州海格通信集团股份有限公司创立于2000年8月1日,源自1960年国家第四机械工业部(原国家电子工业部)国营第七五〇厂,现为广州无线电集团的主要成员企业。2010年8月31日,海格通信实现A股上市。目前公司是行业内用户覆盖最广、频段覆盖最宽、产品系列最全、最具竞争力的重点电子信息企业之一,是行业领先的软件和信息服务提供商。

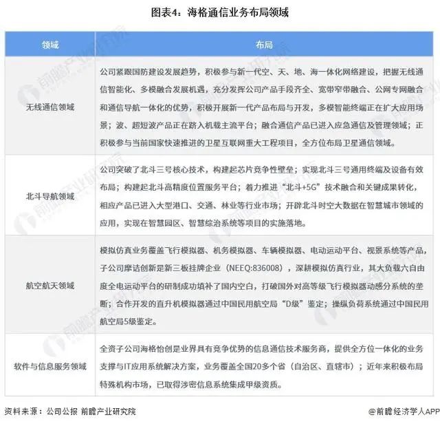
海格通信:专网通信业务布局及运营现状
——专网通信业务布局领域
海格通信主要业务覆盖“无线通信、北斗导航、航空航天、软件与信息服务”四大领域。在无线通通信领域,公司是无线通信装备种类最全的单位之一;在北斗导航领域,公司率先实现“芯片、模块、天线、终端、系统、运营”全产业链布局,是“北斗+5G”应用先行者;在航空航天领域,公司是国内机构市场模拟仿真系统领导者,是国内首家为机构客户提供“D级”模拟器的供应商。

目前,无线通信是海格通信的主要收入来源,2021年公司无线通信业务收入达到26.66亿元,占公司总收入的49%左右。

——专网通信业务布局产品
在无线通信领域,公司覆盖无线通信领域全频段,是通信装备种类最全的单位之一。其主导产品覆盖短波通信、超短波通信、卫星通信、数字集群、多模智能终端和系统集成等领域,拥有全系列天通卫星终端及芯片。

——专网通信业务研发投入
海格通信近年来持续保持高比例研发投入,研发投入占营业收入的比例保持在15%左右,围绕集团四大业务领域,持续开展核心技术与关键技术的攻关与突破。2021年公司研发投入达到7.98亿元,占营业收入的比例为14.59%。

海格通信:无线通信业务收入持续增长
2017年以来,海格通信整体经营业绩保持良好的增长趋势。2021年实现营业收入54.74亿元,同比增长6.87%。

其中,无线通信业务实现收入26.66亿元,同比增长16.71%,是公司四大业务中增速最快的业务。

海格通信:专网通信业务发展规划
公司围绕“以全球的视野,将海格通信建设成为无线通信、导航领域的最优秀现代企业”的战略目标,坚持“高端高科技制造业、高端现代服务业”的战略定位,强化“无线通信、北斗导航、航空航天、软件与信息服务”四大领域布局和协调发展,坚持自主创新、体制机制创新、管理进步,加强内部资源集约管理、追求流程卓越,效率提升,降低成本,提高市场反应速度。
无线通信方面,强化核心技术积累和技术引领作用,成为无线通信系统体系架构的标准/规范/协议的主导者之一。在提升现有产品竞争力的基础上,拓展自组网、卫星宽带、无线宽带/微波、5G等技术领域;不断夯实公司在无线通信领域“频段覆盖最宽、产品系列最全、用户覆盖最广”的综合竞争力,拓展新的增长空间。




