【朋友】点击上方蓝色小字“国联食品安全与检测”快速关注,可留言咨询哈!

评价报告
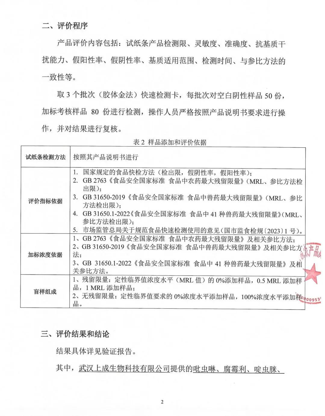
江苏省农业科学院农产品质量安全与营养研究所


我公司继2023年7月份参与江苏省农业农村厅委托江苏省农科院农产品质量安全与营养研究所参照国家、地方相关标准对全国优质食品安全检测试剂厂家进行筛选验证评价之后,于2023年11月份又将吡虫啉、腐霉利、啶虫脒、三唑磷、多菌灵、硝基呋喃类代谢物(AOZ、AMOZ、AHD)、氧氟沙星、氯霉素(胶体金法)快速检测卡送至江苏省农科院农产品质量安全与营养研究所进行专业鉴定与验证,并全部通过验证。



2023年度水产品、农产品高风险
药残胶体金快检产品评价报告
公司多次参加产品验证的举动,正是提高产品质量标准的行动力。正如公司领导人强调,企业要树立“质量第一”的强烈意识,要不断提升质量标准,以质量和品牌来应对激烈的市场竞争。
本文为转发内容,其观点不代表本平台立场,内容仅供参考!
来源:上成生物


免责声明:本公众号所刊发稿件、图片均用于内部交流使用,不存在商业目的,并在文章尾部注明文章出处和来源,版权归原作者所有,若涉及版权,或版权人不愿意在本平台刊载,请版权人通过下面多种渠道与小编取得联系,小编将会立即删除。
食品安全与检测
微信号:glspaqyjc(←长按复制,在“添加朋友”中搜索号码关注。)有关商机、资讯、广告、期刊、电子商铺、会展、网络营销等相关合作,欢迎致电!
微信交流,请加:15117960210
联系电话:010-63701259
传真:010-51480742
邮箱:guolianlifeng@126.com
网址:http://www.spaqyjc.ibicn.com/

点击左下角查看更多


























































