眼见年关将至,置办年货少不了买点酒。毕竟春节期间亲人相聚,或邀上三五好友小聚,一起吐槽吐槽这一年的不易或吹吹牛皮,都是非常惬意的事情。
而在这种惬意时刻,少不了会小酌几杯,酒桌上,好友拿出一瓶百年陈酿,如果只会来一句:好酒!总觉得少了点意思,完全不能凸显品味。
那如何评价一杯白酒?不妨先看看白酒香型都有啥区别。要不拿着一杯酱香白酒,你来一句:“嗯,清香扑鼻,口齿留香”就立马露馅了。
一、白酒香型国家标准
根据《白酒质量要求》(GB/T 10781),白酒分12种香型。
其中白酒质量要求目前已经发布了6个:浓香型(第1部分)、清香型(第2部分)、米香型(第3部分)、浓酱兼香型(第8部分)、芝麻香型(第9部分)以及馥郁香型(第11部分)。
另外5个未按新标准发布的:老白干香型、凤香型、酱香型、特香型和豉香型。
还有一个是地方标准的董香型。

以粮谷为原料,采用浓香大曲为糖化发酵剂,经泥窖固态发酵,固态蒸馏,陈酿、勾调而成的,不直接或间接添加食用酒精及非自身发酵产生的呈色呈香呈味物质的白酒。
高度酒:40%vol<酒精度≤68%vol;
低度酒:25%vol≤酒精度≤40%vol;
典型代表:泸州老窖、五粮液
其中泸州老窖是浓香型鼻祖,但五粮液崛起后,现在浓香一把手位置成了五粮液了,连分标委都设立在五粮液。
感官评语:无色透明、窖香浓郁、绵甜醇厚、协调爽净、余味悠长。

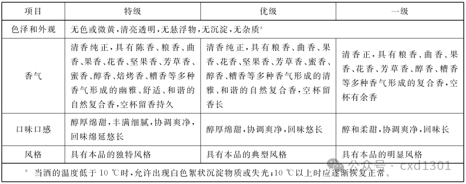
2、清香型(GB/T 10781.2-2021)

3、米香型(GB/T 10781.3-2006)
高度酒:41%vol<酒精度≤68%vol;
低度酒:25%vol≤酒精度≤40%vol;
典型代表:桂林三花,浏阳河小曲
其中桂林三花就是米香型的创始者,分标委也设立在桂林三花,米香型主要在南方地区,包括福建、广东、广西,比较小众的白酒。
感官评语:无色透明、米香清雅、醇和绵甜、入口爽冽、回味怡畅。

4、酱香型(GB/T 26760-2011)
高度酒:45%vol<酒精度≤58%vol;
低度酒:32%vol≤酒精度≤44%vol;
典型代表:茅台酒、习酒、郎酒、珍酒
其中茅台绝对是酱香科技的代表,创始者就是贵州茅台,分标委也设立在茅台。
酱香型白酒酒按照曲种可以分为大曲酱香酒和麸曲酱香酒,照高粱的粉碎程度来分,可以分为串沙、翻沙、碎沙和坤沙。
味道还分成酸、甜、苦、辣、咸、涩和怪味。
酱香科技体现在两次投粮、九次蒸煮、八次发酵、七次取酒,一年酿造,五年储存才出厂,越陈越贵。
感官评语:微黄透明、酱香突出、香气优雅、酒体醇厚、回味悠长、空杯留香持久。

5、豉香型(GB/T 16289-2018)
以大米或预碎的大米为原料,经蒸煮,用大酒饼作为主要糖化发酵剂,采用边糖化边发酵的工艺,经蒸馏、陈肉酝浸、勾调而成的,不直接或间接添加食用酒精及非自身发酵产生的呈色呈香呈味物质,具有豉香特点的白酒。
典型代表:石湾玉冰烧
豉香型白酒在生产中需要加入肥猪肉浸泡,酒体内有一股特有的油哈味,基本上就只有广东市场,特别小众。
6、凤香型(GB/T 14867-2007)
以粮谷为原料,经传统固态法发酵、蒸馏、酒海陈酿、勾兑而成的,未添加食用酒精及非白酒发酵产生的呈香呈味物质,具有乙酸乙酯和己酸乙酯为主的复合香气的白酒。
核心工艺是酒海陈酿,所谓的酒海是用藤条编制成容器,以鸡蛋清等物质配成粘合剂,用白棉布、麻纸裱糊,再以菜油、蜂蜡涂抹内壁,干燥后用于贮酒的容器。
高度酒:41%vol<酒精度≤68%vol;
低度酒:18%vol≤酒精度≤40%vol;
典型代表:西凤酒、秦川大曲
凤香型的创始者就是西凤酒,分标委也在西凤酒,主要市场是陕西,兼具浓香和清香特点。
感官评语:无色透明,醇香秀雅、甘润挺爽、诸味协调、尾净悠长。

7、特香型(GB/T 20823-2017)
以大米为主要原料,以面粉、麦麸和酒糟培制的大曲为糖化发酵剂,经红禇条石窖池固态发酵,固态蒸馏、陈酿、勾调而成的,不直接或间接添加食用酒精及非自身发酵产生的呈色呈香呈味物质的白酒。
核心工艺是红禇条石窖池固态发酵,红禇条石是由丹霞地貌中的红色砂砾岩制成的条状石材。
高度酒:45%vol<酒精度≤68%vol;
低度酒:25%vol≤酒精度≤45%vol;
典型代表:四特酒
特香型不是说特别香,而是因为创始者是四特酒,分标委也在四特酒。特香型主要是江西产,四特酒就是江西最大酒厂。
感官评语:酒色清亮、有浓清酱三香、柔绵醇和、诸味谐调、余味悠长。

8、浓酱兼香型(GB/T 10781.8-2021)
浓酱兼香,从名字看就知道是同时具备浓香和酱香特点,如果偏浓香,称浓中带酱,反之则是酱中带浓。
典型代表:口子窖酒、白云边
分标委设立在安徽口子窖,号称是白酒兼香领袖,白云边酒业就比较有历史了,小时候的广告中常听到。
感官评语:清亮透明(微黄)、浓酱香气谐调、陈香突出、丰满细腻、绵甜爽净。
9、芝麻香型(GB/T 10781.9-2021)
以粮谷为主要原料,或配以麸皮,以大曲、麸曲等为糖化发酵剂,经堆积、固态发酵、固态蒸馏、陈酿、勾调而成的,不直接或间接添加食用酒精及非自身发酵产生的呈色呈香呈味物质,具有芝麻香型风格的白酒。
芝麻香型的特点是多了个堆积工艺,就是将入池发酵前的物料堆放一定时间的工艺过程。
典型代表:景芝酒、梅兰春
芝麻香型比较小众,兼具酱香、浓香和清香风格,有一种炒芝麻香味,所以叫芝麻香型。分标委设立在山东景芝。
感官评语:清澈透明、醇和细腻、余味悠长,具有芝麻香风格。
10、老白干香型(GB/T 20825-2007)
以粮谷为原料、经传统固态法发酵、蒸馏、陈酿、勾兑而成的,未添加食用酒精及非白酒发酵产生的呈香呈味物质,具有以乳酸乙酯、乙酸乙酯为主体复合香的白酒。
典型代表:衡水老白干
老白干香型是衡水老白干一手打拼出来的香型标准,换以前属于清香型,但衡水老白干因为工艺和清香型略有差异,清香型中不够正宗,所以干脆单干搞出来了老白干香型。分标委自然就在衡水老白干。
感官评语:无色或微黄透明,醇香清雅,酒体谐调,醇厚甘冽,回味悠长。
11、馥郁香型(GB/T 20825-2007)
以粮谷为原料,采用小曲和大曲为糖化发酵剂,经泥窖固态发酵、清蒸混入、陈酿、勾调而成的,不直接或间接添加食用酒精及非自身发酵产生的呈色呈香呈味物质,具有前浓中清后酱独特风格的白酒。
典型代表:酒鬼酒
酒鬼酒在湘西传统小曲酒生产基础上,将小曲酒生产工艺和大曲酒生产工艺进行巧妙融合,创新出了兼具浓香、清香、酱香口感的馥郁香型。
感官评语:陈香、窖香、曲香、蜜香、培烤香、芳草香等多香馥郁幽雅,诸香协调,绵甜细腻、醇厚丰满、酒体净爽、回味悠长。
12、董香型(DB52/T 550-2013)
超级小众的分类,地方标准,典型代表贵州董酒。风味特征是有较浓郁的酯类香气。有突出药香,也称药香型。
典型代表:贵州董酒

最后把几个香型建立一个关联关系,如下:
浓香、酱香、清香、米香是四种基础香型,然后由这些香型衍生出各种不同类型的混合香型。

