黔南望江变压器有限公司
招聘公告
黔南望江变压器有限公司注册地址贵州省黔南州都匀市绿茵湖产业园区,由重庆望变电气(集团)股份有限出资成立,注册资本金6000万元。重庆望变电气为混合制上市企业。公司主要经营范围:电力变压器、高低压成套设备等产品制造、销售、维修,核心市场为贵州省,辐射云南、广西等地,致力于打造贵州省高压电力设备生产标杆企业。公司为都匀市规模以上重点企业、都匀市纳税大户企业、都匀市重合同守信用企业等。
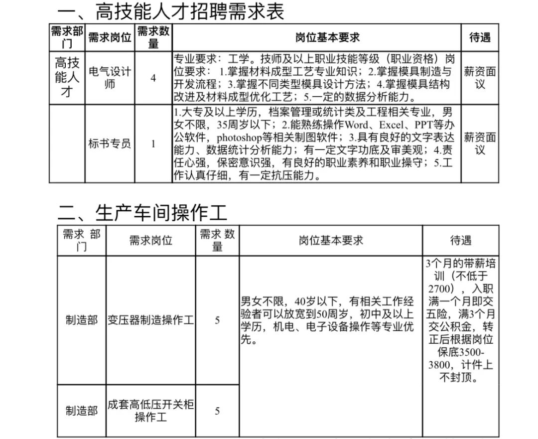
现因本公司经营发展需要,拟招聘高技能人才、后勤管理及各生产车间操作工等多个岗位。具体需求表如下:

公司地点:黔南州都匀市绿茵湖街道文明村岩头寨
联系方式:杨先生 16687883335
罗先生 18375031606
办公室 0854-8330030
黔南望江变压器有限公司新厂实景图

公司主要产品:

成套设备:预装式变电站
10KV油浸式电力变压器

10KV环氧树脂干式变压器

一审:刘雪飞
二审:黄俊燕
三审:韦兆祥




点一下你会更好看耶

