

拿破仑曾说:“没有一样东西能够比一杯香槟使人生变得如玫瑰般瑰丽。”
对于葡萄酒,在中国,可能更多的人都可以归到门外汉一列。对待这种舶来的优雅品,人们主观里会觉得应该在一个富丽堂皇的宴会厅里,穿着燕尾西装和礼服裙,至少是正装,才有胆气用拇指、食指和中指轻轻捏住那细细高脚杯的脚,具体姿势可能还得求助度娘。

△图丨胡轩
大多数国人的餐桌更喜欢的是白酒真刀实枪地博弈。
这一点和红茶很像,虽然起源于福建武夷山,却是“墙内开花墙外香”,最早是在外国流行开来,再传到国内,成为一种高品质的象征,很多人总担心自己不会品,喝不习惯,就不愿意轻易去尝试。

不管是茶还是酒,都是一种风土人情,是人与人之间沟通的媒介。
6月26日,在刘博士的邀请下,英国帝国理工空气动力学专业毕业的八零才子胡轩,带着对德国葡萄酒产区独特的见解,到访润思,分享了德国雷司令葡萄酒独特的风土与工艺。



给我们带来了很多启发。
01
葡萄酒和茶同为传统的农产品,受到气候、土壤、雨水、阳光等的影响,也就是“风土”,一瓶年份的葡萄酒,一杯不同产区的茶,封存了不同的风味。

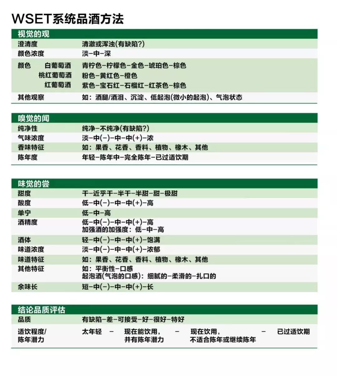
葡萄酒有一套严谨的WSET品鉴体系,这个体系从视觉、嗅觉、味觉、结论品质评估四个方面, 把一杯葡萄酒可以给予人的官感体验做了精确的描述,不管你是酿酒大师,还是素人消费者,只要你按照这个体系来,你完全可以理直气壮地质疑权威。
这一点上,在茶的消费上,消费者可能更多追随的是意见领袖的声音,或者是相信大师和产区,因为他们没有可以信赖的成熟的权威品鉴体系。
就拿祁红来说,能做到这一点,更多的是因为长期出口欧洲,而养成的习惯。虽然也有外国买家的来样加工,但他们的验收标准非常严格,毫厘之差都不行,外国人不信奉毫无根据的口味之说。68年来,润思的出口级祁红,那还是一个词,“较真”!
立顿说他的拼配大师如何厉害。实际上,润思们都知道,这更是祁红的专长!

祁门红茶的生产是严格按照祁门红茶标准来的,大厂还有自己的企标,这个更严格些。后来随着国内消费市场的兴起,如何生产出国内消费者更满意的祁红,成了老师傅的新课题。祁红整个行业开始创新起来,多年以后的归纳总结,新的标准已然包括了祁红毛峰和祁红香螺,当然,祁红工夫,那一定不能缺位!
润思的产品还是严格的按照企业标准生产,一丝不苟!有些同行还以润思祁红的质量作为标杆来参考。
02
在对产品特性精准的描述上,葡萄酒做到了极致。
普通的消费者,如果没有经过专业的训练,即便是一些行业内人士,也很难对味道香气做到精准把握,花香究竟是哪种花香?果味又是哪种果味?更别说以一种大家都能够理解的方式表述出来。


△图丨胡轩
如果卖家也只能给予一种似是而非的口味推荐,这就可能导致消费的过程带有一定的盲目性,就像比武招亲,经过一番厮杀后的胜利者并不一定是姑娘中意的对象,她必须综合考虑各个方面,尤其是与自己喜好的匹配度,才能大概率的不会出错。
03
在对风土的研究上,旧世界葡萄酒的酒标上往往会标注葡萄园、村庄和产区等,而不是标注葡萄品种。他们基于风土的概念进行产区分级,比起葡萄,更强调种植的环境。


△图丨胡轩
在德国有一个百年传承的顶级酒庄联盟VDP,协会成员承诺“保证酒款的天然纯度、年份和产地,葡萄酒必须无一例外使用自有田种植的葡萄酿造”。他们对葡萄园有着严格的分级系统:大区级、村庄级、一级园、特级园。通过这样的规定他们向客户保证葡萄酒的本源风土特性。

△图丨VDP酒标
所以他们虽然只有194个成员,却贡献了德国葡萄酒全年销售额的12%。
而在茶行业,每个产区都说自己的茶好,具体好在哪里?是空气好,土壤好,气候好……然而如果再进一步的追问,可能就很难得到确定的答案了,至于茶产品产区范围的划分,相对来讲也是比较混乱的。

这方面信息的收集需要人力、物力的投入,尤其是相关人才的缺乏,以及重视度的不够,导致产品描述上一种同质化的现象,你有我也有,没有科学的依据将之区分开来,也没有大家共同遵守的一个标准去规范。
这些都不利于茶作为一个标准化的产业去推广。
04
葡萄酒产区有很多古老的酒庄,像已经存在了343年的唐宁诗酒庄,Thanisch家族自1636年以来便一直从事葡萄酒酿造,如今已历经至家族企业中的第11代,专门生产雷司令。
唐宁诗酒庄的藏酒一次又一次的被拍出天价。之所以他们能够拥有如此丰富的藏酒,一方面是因为他们的规模,一方面是因为他们不间断的传承。

△图丨唐宁诗酒庄

△图丨胡轩 古老的葡萄酒酒窖
由此及彼,刘博士谈到润思,在胡轩来的那天,他们在审评室喝到了1957年与1971年的老茶,味道不一定最好,但是从1951年成立以来,润思保留了每一年的茶样,这只有一个有实力的企业才能做到,因为你要有足够的仓储空间,要有专人去管理,而且不能间断。


图丨刘博士
刘博士说,她之所以会来到润思,便是被这杯“祁红没有断代的味道”所吸引。



《TASTY》中说:每个人都活在自己的味道世界里,这个世界成型于童年初期,随生命进程而演变,每个人的味道世界,由古老的演化规则与伴随终身的高能量食物,文化熏陶,商业信息产生冲击所创造的。
茶酒共通之处太多,无论是风土还是情怀,都可以互相借鉴,取长补短。
↓↓↓点击 "阅读原文" 查看池州市文化旅游行业扫黑除恶专项斗争线索举报公告
来源:润思祁红
编辑:吴婵娟 责编:张翔
审稿:冯民飞 监制:姜立新
单击下方蓝字,阅读往期精彩内容↓↓↓

