我们在唐山 唐山在这里
唐山地区影响力公众平台
古冶微动传播 微信号:gywdcb

按政府统一指令,古冶区城区集中供热管网于即日起开始启动今冬供暖工作,11月5日24时起逐步升温。
供热一经启动,作为热用户来说,都非常期待家中尽快热起来、暖起来。但请您不要着急,供热系统是一个复杂的大系统,需要热源、一次网、换热站、小区二次网和用户室内取暖设施等多个环节才能逐渐循环起来,然后是热起来,最终到用户室内温度升起来。在这个系统中,需要每一环、每一个系统都完全正常运行,才能逐渐升温运行。
在此,古冶弘扬热力提醒广大热用户:供热初期,供热管道因热胀冷缩原理,会发生膨胀产生热应力,如果升温速度太快,容易出现管道爆裂情况发生。为确保管网运行安全,供热升温是一个渐进过程,管网循环水逐步蓄热升温后,用户室温才会逐渐升高,请广大热用户耐心等待,不要急于去放水,过量失水将会造成管网事故,影响供热安全,有问题请及时联系属地热力站进行报修,古冶弘扬热力将竭诚为您服务。
按政府统一指令,古冶区城区集中供热管网于即日起开始启动今冬供暖工作,11月5日24时起逐步升温。
供热一经启动,作为热用户来说,都非常期待家中尽快热起来、暖起来。但请您不要着急,供热系统是一个复杂的大系统,需要热源、一次网、换热站、小区二次网和用户室内取暖设施等多个环节才能逐渐循环起来,然后是热起来,最终到用户室内温度升起来。在这个系统中,需要每一环、每一个系统都完全正常运行,才能逐渐升温运行。
在此,古冶区盛唐热力有限公司提醒广大热用户:供热初期,供热管道因热胀冷缩原理,会发生膨胀产生热应力,如果升温速度太快,容易出现管道爆裂情况发生。为确保管网运行安全,供热升温是一个渐进过程,管网循环水逐步蓄热升温后,用户室温才会逐渐升高,请广大热用户耐心等待,不要急于去放水,过量失水将会造成管网事故,影响供热安全,有问题请及时联系盛唐热力有限公司进行报修,盛唐热力有限公司将竭诚为您服务。(后附服务电话)
唐山市古冶区盛唐热力有限公司
公司服务电话:3561926
一、防止使用“过水热”导致暖气水串入自来水管道造成水质污染事故的通知
冬季供暖季即将到来,古冶区自来水公司提醒广大用户,严禁使用“过水热”等设备与自来水管道相连,以免出现供暖用水串入自来水管道污染水质的情况。用户若发现家中自来水变色、变热或者有腥臭味等异常情况,请立即停止使用。如果判断是供热水倒流进自来水管中,请联系邻居、居委会或供热部门进行排查、解决。
二、冬季水表防冻的通知
供水公司提醒广大用户:采取适当保护措施,防止家中水表管道等设施冻坏而影响正常用水或漏水造成水资源浪费。
1、地下井内水表保温:要维持水表井内干燥,可以将旧棉衣、旧棉被等覆盖在水表井内的供水配备上,下雪过后,要及时清扫井盖上的积雪,避免融化后的雪水流入水表井。
2、楼道内水表保温:夜间及时关闭单元门和水表间门,如水表安设在无供暖设施的房间,室内水表可用棉麻织物、塑料泡沫等材料包裹。
3、冻结后措施:如管道、水表冻结,应先用热毛巾包裹,或可用温水沿管道浇淋解冻,切忌用火烤或开水烫,以防水表或水管爆裂。
4、到自来水公司缴纳水费的用水户如发现所用水表冻坏请及时联系自来水公司修表车间,联系电话:3682791,以免造成水费损失,带来不必要的纠纷。
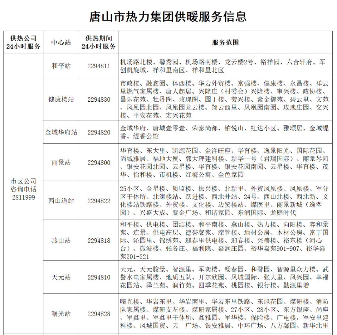
按政府统一指令,唐山市中心城区集中供热管网(路北区、路南区、高新区、丰润区、开平区)于即日起开始启动今冬供暖工作,11月5日起逐步升温。
供热一经启动,作为热用户来说,都非常期待家中尽快热起来、暖起来。但请您不要着急,供热系统是一个复杂的大系统,需要热源、一次网、换热站、小区二次网和用户室内取暖设施等多个环节才能逐渐循环起来,然后是热起来,最终到用户室内温度升起来。在这个系统中,需要每一环、每一个系统都完全正常运行,才能逐渐升温运行。
在此,唐山市热力集团提醒广大热用户:供热初期,供热管道因热胀冷缩原理,会发生膨胀产生热应力,如果升温速度太快,容易出现管道爆裂情况发生。为确保管网运行安全,供热升温是一个渐进过程,管网循环水逐步蓄热升温后,用户室温才会逐渐升高,请广大热用户耐心等待,不要急于去放水,过量失水将会造成管网事故,影响供热安全,有问题请及时联系属地热力站进行报修,也可通过唐山热力公众号暖心服务进行线上报修,唐山市热力集团将竭诚为您服务。
(后附各热力站服务范围及电话)





—END—
紧急提醒!气温暴跌!古冶即将开始供暖!所有市民请做好准备!----分割线----
古冶微动传播,看本地身边事
为方便大家及时得到消息,我们建立平台古冶爆料群
欢迎加微信:guye00800,回复:古冶群,拽大家进群

THE END
声明:本号对转载、分享、陈述、观点保持中立,目的仅在于传递更多信息。版权归原来源、原作者。如有版权方面不当之处,欢迎及时联系告知我们,我们将尽快处理,谢谢!
▌来源:盛唐热力、古冶区弘扬热力、唐山热力官方平台、古冶供水及网络等
▌编辑:十八子
▌古冶微动传播整理发布,转载请注明;



