提示:点击上方"萧城网"↑免费订阅本刊
点击上方关注我们,免费订阅更多精彩内容
关于收购“某葡萄汁企业”选取评估公司比选公告
一、资格审查条件及要求
1、申请人资质要求
(1)具有独立法人资格,持有有效的营业执照。
(2)拟派项目负责人须具有资产评估师职业资格证书。
(3)参与过评估收购公司或企业的业绩(提供评估合同)。
(4)本项目不接受联合体参选,现场资格审查条件及要求合格后,采取综合评分的形式选择评估公司。
(5)中标评估公司须无条件配合甲方完成收购评估工作。
二、报名地址及递交相关资料时间
1、报名地址:萧县乡村振兴集团有限公司二楼会议室。
2、递交相关资料截止时间:2023年11月3日(周五)北京时间上午9:00。
参与本次比选的评估公司请提前10分钟将密封的相关资料现场递交会场工作人员,并进行登记签到,迟于9:00到场的,拒收其资料。
三、现场提交相关资料
营业执照副本复印件,法定代表人身份证复印件,法定代表人授权委托书原件,项目负责人资质证书复印件,业绩证明复印件并加盖公章。
四、其他
1、付款方式:按合同约定。
2、本项目评估费用 50000.00 元。
3、本公告发布在萧县乡村振兴集团有限公司公众号。
联系人:韩松
联系方式:19855712271
邮箱:1608557310@qq.com
公告发布单位:萧县乡村振兴集团有限公司
日期:2023年10月27日
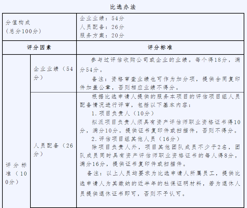
附件:比选办法


点【阅读原文】进入龙城网发布免费招聘、房产信息!
版权归原作者所有 如有侵权请联系我们,联系微信:slkj560
