
关于公开征求《药物临床试验不良事件相关性评价技术指导原则(征求意见稿)》意见的通知
发布日期:20230926
为了更好地开展药物临床试验期间安全性研究与风险管理工作,进一步明确相关技术标准,我中心组织起草了《药物临床试验不良事件相关性评价技术指导原则》,经工作组及中心内部讨论,已形成征求意见稿。
我们诚挚地欢迎社会各界对征求意见稿提出宝贵意见和建议,并及时反馈给我们,以便后续完善。征求意见时限为自发布之日起1个月。
您的反馈意见请发到以下联系人的邮箱:
联系人:裴小静,刘敏
联系方式:peixj@cde.org.cn ; lium02@cde.org.cn
感谢您的参与和大力支持。
国家药品监督管理局药品审评中心
2023年9月26日
附件一
上下滑动查看
附件二
上下滑动查看
附件三

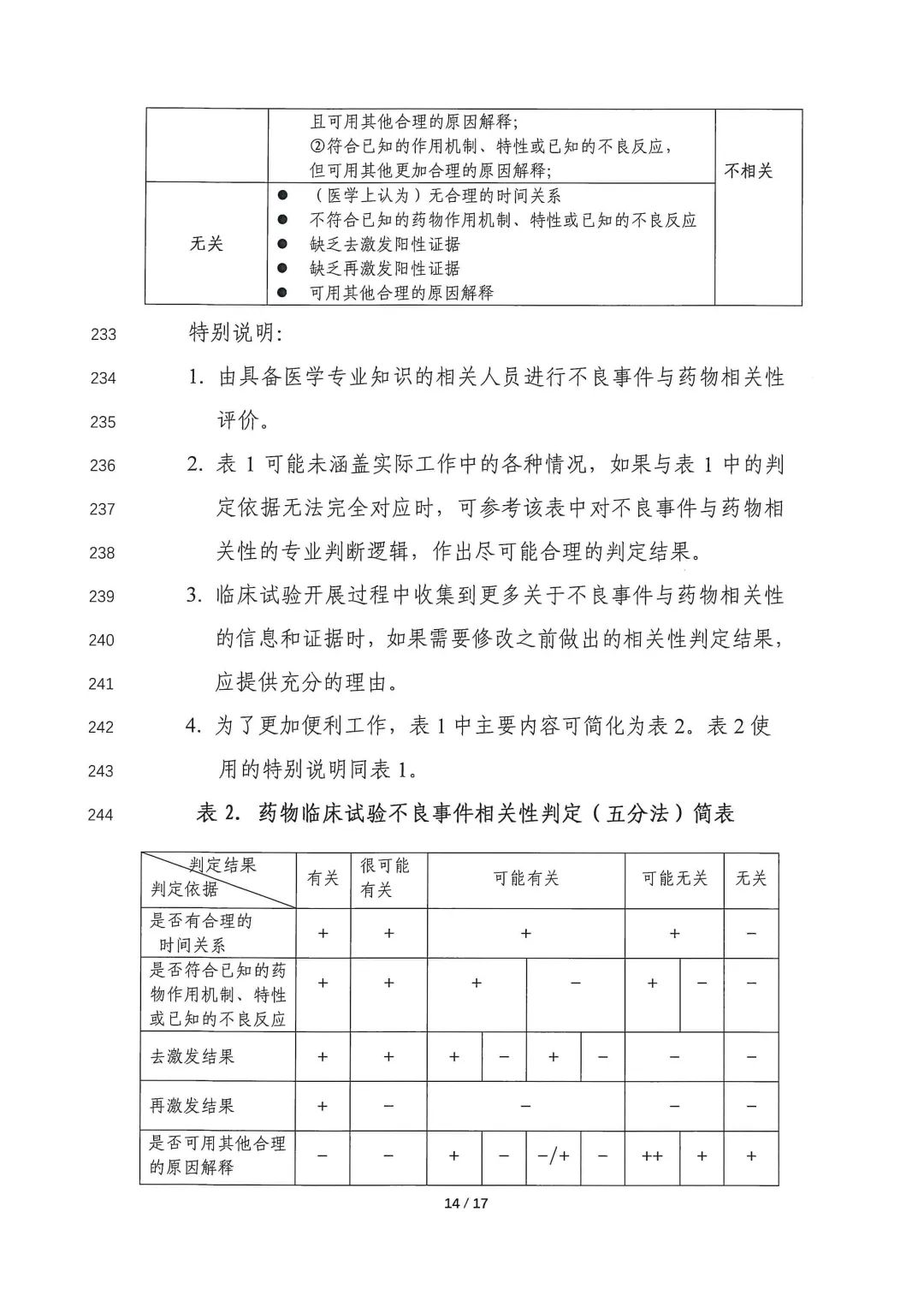
出处:国家药品监督管理局药品审评中心 官网





























