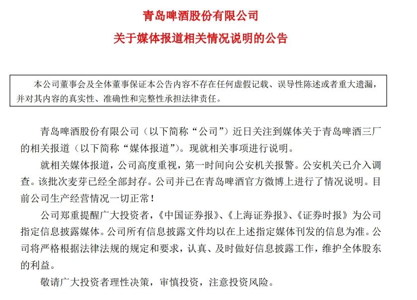
10月23日早间,青岛啤酒发布公告,近日关注到媒体关于青岛啤酒三厂的相关报道,公司就相关事项进行说明。

公告称,就相关媒体报道,公司高度重视,第一时间向公安机关报警。公安机关已介入调查。该批次麦芽已经全部封存。公司并已在青岛啤酒官方微博上进行了情况说明。目前公司生产经营情况一切正常。
公司表示,将严格根据法律法规的规定和要求,认真、及时做好信息披露工作,维护全体股东的利益。
10月23日早间,青岛啤酒发布公告,近日关注到媒体关于青岛啤酒三厂的相关报道,公司就相关事项进行说明。

公告称,就相关媒体报道,公司高度重视,第一时间向公安机关报警。公安机关已介入调查。该批次麦芽已经全部封存。公司并已在青岛啤酒官方微博上进行了情况说明。目前公司生产经营情况一切正常。
公司表示,将严格根据法律法规的规定和要求,认真、及时做好信息披露工作,维护全体股东的利益。