公告!天价离婚!
作者:本站编辑
2023-10-22 12:26:42
48

油价又有大动作!
每日油价报告
又一家近期A股牛股的实控人
决定离婚
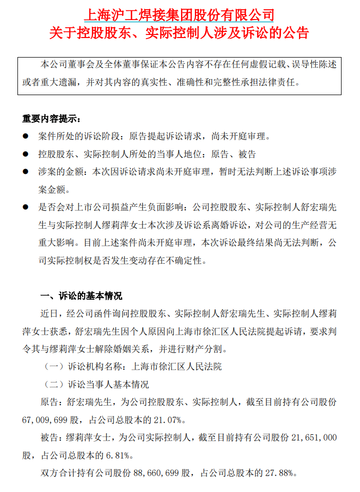
18日晚间,上海沪工公告称,近日,经公司函件询问控股股东、实际控制人舒宏瑞、实际控制人缪莉萍获悉,舒宏瑞因个人原因向上海市徐汇区人民法院提起诉请,要求判令其与缪莉萍解除婚姻关系,并进行财产分割。公告称,舒宏瑞与缪莉萍本次涉及诉讼系离婚诉讼,对公司的生产经营无重大影响。目前上述案件尚未开庭审理,本次诉讼最终结果尚无法判断,公司实际控制权是否发生变动存在不确定性。公开资料显示,舒宏瑞,1951年出生,中国国籍,无境外居留权,硕士学位。1993年1月至2011年9月历任上海沪工电焊机厂厂长,上海大公电气有限公司执行董事、总经理,上海沪工电焊机制造有限公司执行董事、总经理,上海沪工电焊机(集团)有限公司董事长。2011年10月起担任上海沪工焊接集团股份有限公司董事长。目前已经卸任董事长一职。此外,上海沪工家族控股特征明显。舒宏瑞与缪莉萍是夫妻关系,持有18%股份的舒振宇是他们的儿子。