2023慕尼黑华南电子展
龙腾半导体邀您共聚
PART 01
慕尼黑华南电子展
PART 02
参展信息
龙腾半导体届时将携领先的功率半导体器件及系统解决方案参加此次盛会,期待现场与大家面对面深度探讨产品,共话行业发展。

本届慕尼黑华南电子展采用展前“线上实名预登记”的形式,进入展馆参观的人员可以通过扫描上方二维码预登记入场。
龙腾展位:1号馆-1B50
参展时间:10月30日-11月1日
PART 03
参展指引

慕尼黑展馆整体布局图


温馨提示:观众参观展会需打印电子胸卡,并携带本人身份证入场。
PART 04
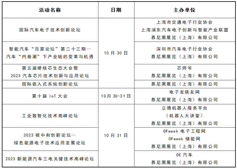
创新论坛
此次展会将同期举行精彩纷呈的“创新论坛”,围绕电动车、汽车电子、5G、嵌入式系统、物联网技术、碳中和、工业等热门应用市场与高速发展行业,邀请来自电子行业的业界领袖、技术专家、科研学者为与会观众答疑解惑,分享生产案例,提供先进技术解决方案。



龙腾与您不见不散
2023慕尼黑华南电子展

往期回顾
