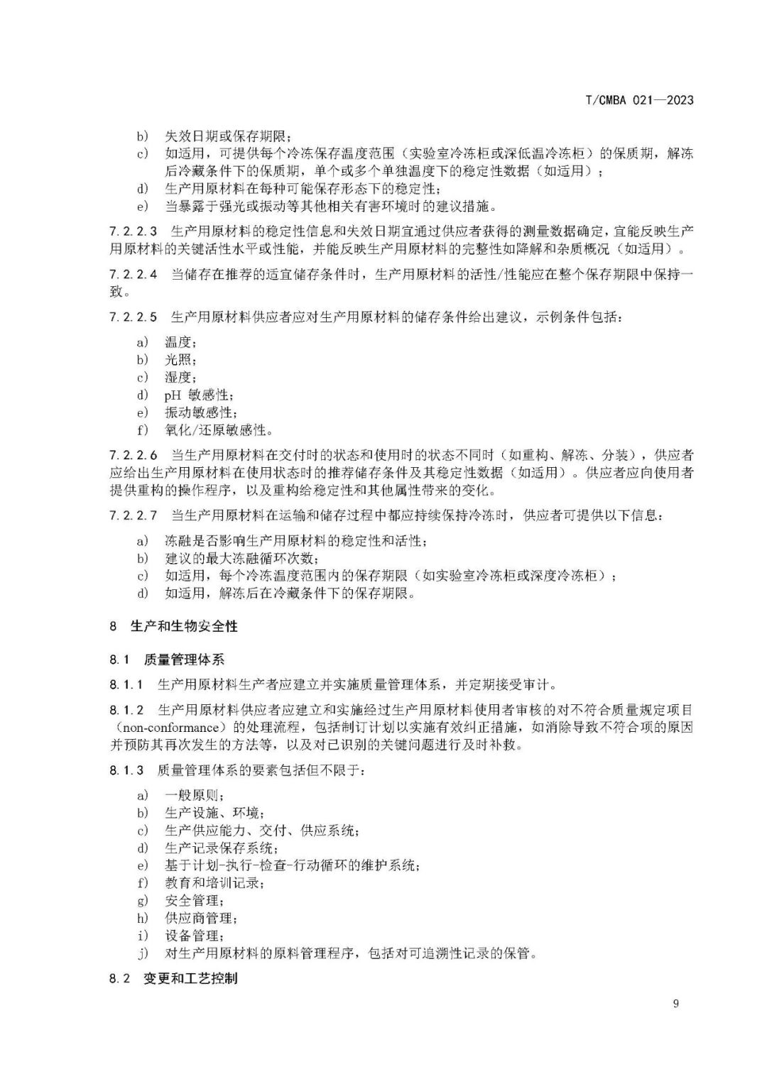
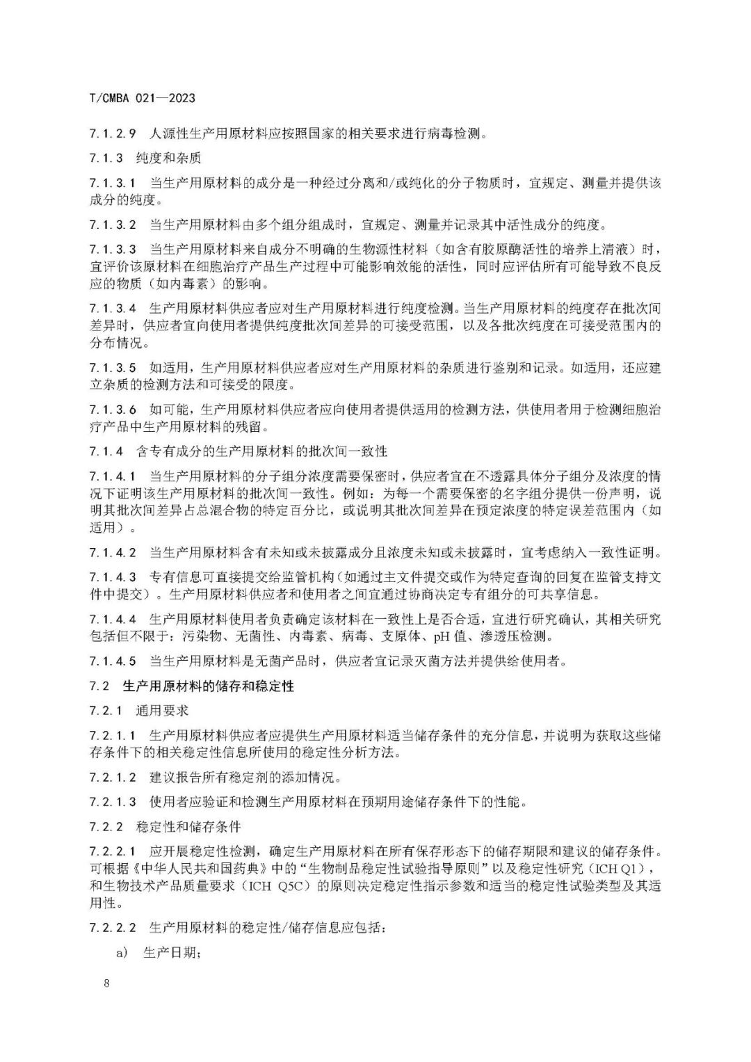
发布信息
登陆/注册
搜索
搜索
导航
首页
产品供应
产品求购
企业库
酒业展会
行业资讯
认证会员
站内搜索
展会信息
当前位置:
首页
展会信息
正文
【博览】中国医药生物技术协会《博雅生命》:《细胞治疗产品生产用原材料的质量管理规范》的通告
作者:本站编辑
2023-10-13 09:03:54
51
下一篇:
2024年对啤酒行业最大的挑战是什么?
上一篇:
零糖零脂低卡啤酒的主要消费人群是哪些?
相关内容
查看全部
申消智能 | 酒店
2026-04-06 22:31
展会结束后,我比
2026-04-06 22:29
6月,日本电商云集
2026-04-06 22:05
展会快讯|泰明辉
2026-04-06 22:03
展会直击 | 2026G
2026-04-06 22:03
展会直击丨2026GE
2026-04-06 22:02
展会设计风
2026-04-06 21:58
展会预告 | 本周
2026-04-06 21:57
美的亮相2026德国
2026-04-06 21:57
展会手提袋定制
2026-04-06 21:55