
由重庆市商务委员会、重庆市两江新区管委会等部门支持,英富曼会展集团联合中国建筑材料流通协会、川渝两地行业协会、家居卖场、行业媒体及全国优质企业举办的2023中国(重庆)建筑及装饰材料博览会(简称:2023中国重庆建博会)将于10月12-14日在重庆国际博览中心(悦来)举办。展会总规模3万平方米,参展企业300+、1000+行业新品、专业观众50000+人次。本次展会展品涵盖了门窗、定制家居、顶墙地材/软装/卫浴、建筑新材料/装配式新材料/暖通舒适家居等四大板块,包含大家居建装行业上下游产业链,超多新品、超多亮点,将为专业观众带来绝佳的观展体验。
2023中国重庆建博会将联动政府、行业商协会、家居卖场、家装公司、公装公司、设计机构、经销商、媒体等专业平台及群体,举办15+场专题论坛和活动,紧紧围绕设计驱动·行业洞悉·供需对接·智慧营销·新品发布五大主题,以高峰论坛、研讨会、新品发布、商贸配对、高阶培训等多种活动形式呈现,邀约产业链上中下游企业共同交流,促进川渝乃至中西部地区大家居建装行业高质量发展。
CCBD中国重庆建博会|免费领取门票

长按识别 | 领取参观门票
尊敬的各位参展商/搭建服务商,展会倒计时2天,为确保安全生产,就布展期间的重要事项作如下说明:
一、关于布撤展时间安排

二、关于安全生产
(一)消防安全
1.主通道需保证至少2米宽应急疏散通道,施工材料、工具需规范、平整放置在本展台范围内,不能堆码在自身展台范围外、消防通道上以及展馆消防设施旁。
2.灭火器配置:每50㎡必须配备2kg以上灭火器2组,以2具为一组摆放在显眼的地方。非紧急情况下,禁止移动或使用重庆国际博览中心的消防器材、设施。
3.展馆内禁止吸烟。
4.展馆内禁止明火作业(焊接和切割),所有需要明火作业的请在工厂内完成。
5.展馆内严禁使用易燃(弹力布、稻草、泡沫、酒精等)、易爆物品以及含有辐射、放射、有毒、腐蚀性高挥发物品等。
6.严禁使用煤气炉具、电炉、酒精炉、电饭锅等容易引起火灾事故的高温器具。
7.搭建材料必须使用防火或经过阻燃处理的材料,如:地毯、板材等必须达到B1级阻燃要求。
8.灯箱、LED设备箱,必须采用阻燃材料制作,灯箱内必须清扫干净,不能有木屑等异物,灯箱体必须开散热孔。镇流器必须悬空不能固定在灯箱上,电线保持整齐。
9.展馆内严禁私拉、乱接电源线。连接件应使用标准的双护套阻燃电线,展台电路、电器必须采用接线端子连接。电路、电器的安装必须由持有有效电工证件的人员进行施工。施工完成后,须进行试通电,并通知展馆电工进行安全检查。展会期间主场、场馆、主办以及安评安检机构会不定时抽查原件,若发现有无证操作者,我们有权阻止继续施工,希望各单位配合抽查工作。
10.展台须配置箱体为金属材质的二级电箱,且带与荷载先关的漏电保护装置,电箱位置需进行固定。固定在木质等易燃材料上时,需设置阻燃隔离层。金属展台及桁架必须接地,否则不予送电。
(二)结构安全
1.展位设计图经审核后,不得擅自更改结构,如图纸发生变化需及时通报并接受主场检查,确保按图施工。
2.承重墙(柱)与横梁交汇受力区域,需连接龙骨固定。横梁底部与立柱交汇点需设置托盘加固。
3.室内特装展位高度不得超过6米,高度超过4.5米时需设置钢龙骨支撑架。框架结构的墙体厚度不小于20公分,单面背墙的厚度不小于60公分。搭建单位必须确保展台的强度、稳定性以及局部稳定性。
4.展台需要玻璃装饰的,必须采用符合国家规定的钢化玻璃,保证玻璃的强度、厚度(幕墙玻璃厚度不小于10mm),并确保安装方式合理、可靠。凡使用玻璃的应粘贴明显警示标记,以防破碎伤人。不得直接在光滑玻璃表面搭建展台结构。
5.展位面积大于等于 36平米或跨度达到5米以上,须安装整体钢结构并做好有效连处理。支撑柱直径不低于 100mm、壁厚2mm,配重钢板规格不低于 600*600*15mm。
(三)施工行为规范
1.高空作业:凡在离地面2米以上的地点进行工作的,应使用合格安全的提升工具及操作平台,系好安全带、带好安全帽、穿软底鞋、衣着符合高空作业要求、设置安全隔离区、清理区域内障碍物品,安全区须设有明显标识。特别提醒:禁止带未成年人进入施工现场,特别是无人照看的小朋友。
2.高空作业人员禁止酒后、疲劳施工,各个搭建单位负责人在用人上要严格把关,对自己负责对别人负责。
3.搭建材料禁止从卸货区以外的通道进入展馆,禁止从连廊转运搭建材料和搭建工机具到其它展馆
4.施工人员禁止打赤膊、穿拖鞋等进入施工现场。
5.在通道上使用梯子时,应设监护人或设置临时围栏,注意不能使用3米以上人字梯。
6.搭建现场禁止生料加工,禁止大面积喷涂、油漆、涂刷、打磨作业。在有相应的保护措施下,对地板进行收边时可使用电锯,禁止使用电锯大面积开裁装修材料。

三、关于主场管理
(一)展位图划线服务

(二)展会氛围设计与功能区搭建


(三)施工安全巡查

(四)每天工作总结


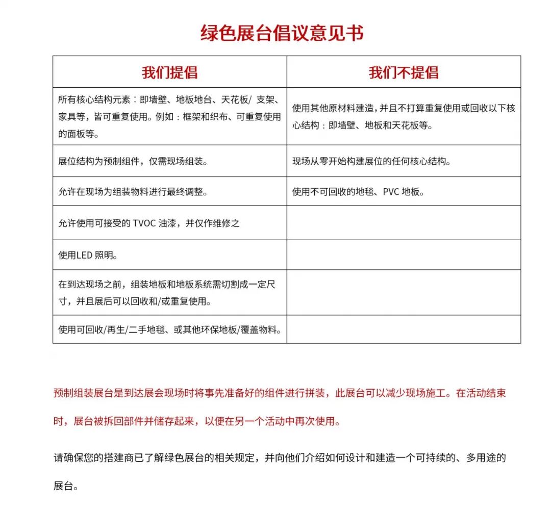
一个独立展台会产生约4吨废弃物。搭建所需的时间也更长,同时对整个搭建计划也产生较高的风险,且包含很多隐性成本。所以英富曼集团确信,通过弃用一次性展台,我们将提高展台的使用率、质量、安全性和可持续性。希望我们的参展商和搭建商能与我们携手一起开拓展览的未来。
绿色展台小知识
1. 一次性展台(非绿色展台)指特装/光地搭建的原材料只在展会中使用一次,并在活动结束时会被拆除并销毀的展台,旦搭建材料不可再重使用。
2.可重复使用的展台
一个可重复使用/非一次性展台是指其展台材料可以多次重复利用,具备不同形态和大小,能够配合客户的风格。
3.搭建绿色展台的益处
可快速搭建,且更洁净、安全,能够确保按时完工,轻松无忧!减少废弃物和人力成本,从而降低成本为展台营造更优质、美观的感官感受,彰显贵公司通过减少对环境的影响。



最后,预祝2023中国重庆建博会取得圆满成功!
