
金秋十月,黄金采购季
建材家居行业人士看展就来重庆!
2023中国重庆建博会
10月12日-14日
重庆国际博览中心
“渝”你相约!

随着展会时间临近,为了让广大观众和企业更好地了解本届展会信息,现将这份超全参观攻略奉上,开启高效逛展之旅,请记得收藏哦~(文末有惊喜)
门票领取&出行路线&展会详情&现场福利
参观门票领取
提前预约登记,领取参观门票,即可享多重逛展礼遇!
▼

>>扫码领取免费门票>>
10月10日前成功完成预约登记并到现场参观的观众,可享免费工作午餐;
5人成团参观,赢“超级团长”福利,抢2000元购物卡;
现场打卡抽好礼,100%有奖,精彩内容现场揭晓。

参观时间
10月12日(星期四)9:00 - 16:40
观众入场流程
前来参观的观众可以经重庆国际博览中心北登录厅入口(近悦来大道方向)入场,所有参观人员需按照以下流程进入展馆。
1、实名登记,获取参观码
2、注意安全,有序安检
3、向工作人员出示并扫描参观码进场(一人一码)

参观交通指南
自驾:导航搜索“重庆国际博览中心1号门”停车至北区P1/P2/P3停车场,停车后根据现场指引步行至“重庆国际博览中心北登录厅”观众入口进场参观。
车辆限行:10月12日(星期四):限行4和9、10月13日(星期五):限行5和0、10月14日(星期六):不限行
限行区域:高家花园大桥、高家花园大桥复线桥、石门大桥(双向)、嘉华大桥(双向)、渝澳大桥、嘉陵江牛角沱大桥、黄花园大桥(双向)、千厮门大桥(双向)、朝天门大桥(双向)、东水门大桥(双向)、石板坡长江大桥、石板坡长江大桥复线桥、菜园坝大桥(双向)、鹅公岩大桥(双向)、曾家岩大桥(双向)、双碑大桥(双向)、大佛寺长江大桥(双向)、红岩村大桥(双向)、马桑溪长江大桥(双向)、李家沱大桥(双向)、真武山隧道(双向)、双碑隧道(双向)、大学城隧道(双向)、中梁山隧道(双向)。
限行时段:工作日的早高峰7:00——9:00和晚高峰17:00—19:30时段
公交路线:展馆周边公交车站“博览中心北”572路、679路、857路、685路、677路、854路、635路、965路。

关于餐饮
展会期间11:30-13:30在展馆N7/N5馆2楼设有丰富的餐饮供应,包括:乡村基、大米先生、沐江餐厅、章叔叔等,让您不出展馆即可享受方便快捷的餐饮服务。
展商名录
本届展会展览面积30000㎡,300余家企业带来行业1000+新品,展品涵盖了门窗、定制家居、顶墙地材/软装/卫浴、建筑新材料/装配式新材料/暖通舒适家居等四大板块,包含大家居建装行业上下游产业链,分馆分区集中展示,将为专业观众带来绝佳的观展体验。
参展品牌展示:
N7 门窗定制家居馆



*展商名录定稿截止2023年9月26日,最终以现场为准。
N5 建筑装饰材料馆



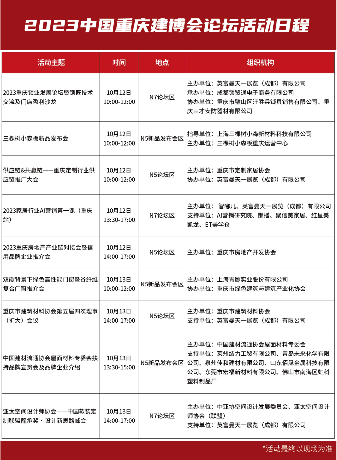
*展商名录定稿截止2023年9月26日,最终以现场为准。15+场论坛活动
同时,本届展会将集商贸展览、行业会议为一体,立足成渝,辐射全国,助力行业发展,共推成渝地区双城经济圈建设。同期论坛活动将邀约到行业专家、转型成功优秀厂家/卖场/经销商分享营销干货及实战经验,搭建行业与营销新技术领域的跨界交流合作平台,帮助企业在同行中脱颖而出,实现销量突破增长。
本次展会的论坛活动区设在N5/N7展馆后方,领取参观门票即可免费参与论坛活动:

▼

>> 长按识别 | 领取门票 <<
转发有礼
参与规则
即日起至2023年10月14日,转发此文章至朋友圈(需所有人可见)并成功集赞38个。
活动奖品
价值298元的行李箱一个。
领奖规则
成功参与活动的观众可于10月12日至14日期间,前往重庆国际博览中心N5馆“礼品中心”处,凭微信朋友圈记录领取。奖品数量有限,先到先得,发完为止。
*英富曼天一展览(成都)有限公司享有本活动的最终解释权

2023中国重庆建博会
将吸引各路采购商齐聚
采购各种新品、新供应商、新合作伙伴
10月12-14日
重庆国际博览中心(悦来)

>>扫码领取参观门票<<


●重磅 | 300+参展厂商,2023中国重庆建博会展商名录公布
●【已有3万+人预约登记】 | 10月黄金采购季,2023中国重庆建博会即将惊艳亮相
●采购需求 | 2023中国重庆建博会最新采购清单曝光 ,请查收!




