发布信息

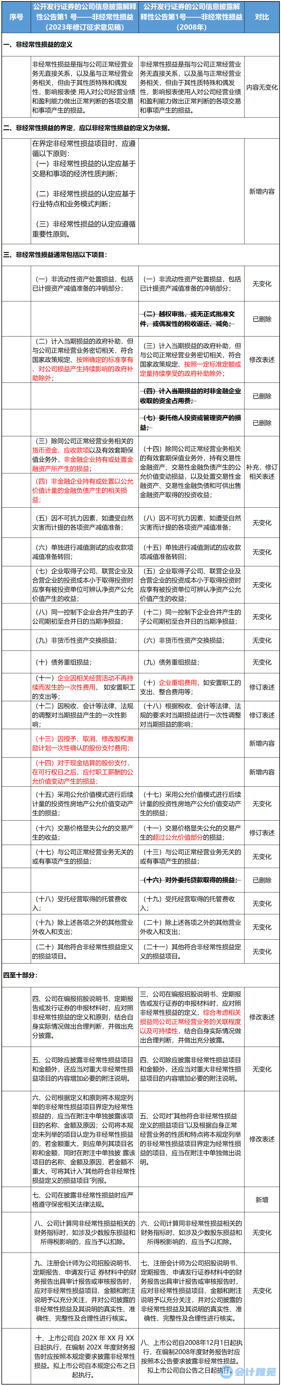
新旧《公开发行证券的公司信息披露解释性公告第1号-非经常性损益》对比

作者:本站编辑      2023-10-01 07:12:35     63

中国注册会计师审计准则问题解答超级链接:
中国注册会计师审计准则问题解答第1号——职业怀疑
中国注册会计师审计准则问题解答第2号——函证
中国注册会计师审计准则问题解答第3号——存货监盘中国注册会计师审计准则问题解答第4号——收入确认
中国注册会计师审计准则问题解答第5号——重大非常规交易
中国注册会计师审计准则问题解答第6号——关联方
中国注册会计师审计准则问题解答第7号——会计分录测试
中国注册会计师审计准则问题解答第8号——重要性及评价错报
中国注册会计师审计准则问题解答第9号——项目质量控制复核
中国注册会计师审计准则问题解答第10号——集团财务报表审计
中国注册会计师审计准则问题解答第11号——会计估计
中国注册会计师审计准则问题解答第12号——货币资金审计
中国注册会计师审计准则问题解答第13号——持续经营
中国注册会计师审计准则问题解答第14号——关键审计事项
中国注册会计师审计准则问题解答第15号——其他信息
中国注册会计师审计准则问题解答第16号——审计报告中的非无保留意见
中国注册会计师会计监管风险提示超级链接:
会计监管风险提示第1号—政府补助
会计监管风险提示第2号—通过未披露关联方实施的舞弊风险
会计监管风险提示第3号—审计项目复核
会计监管风险提示第4号—首次公开发行股票公司审计
会计监管风险提示第5号—上市公司股权交易资产评估
会计监管风险提示第6号—新三板挂牌公司审计
会计监管风险提示第7号—轻资产类公司收益法评估
会计监管风险提示第8号—商誉减值
会计监管风险提示第9号—上市公司控股股东资金占用及其审计


版权说明: 感谢每一位作者的辛苦付出与创作“会计雅苑”均在文中备注了出处来源。 若未能找到作者和原始出处,还望谅解,如原创作者看到,欢迎联系“会计雅苑”认领。 如转载涉及版权等问题,请发送消息至公号后台,将在第一时间处理,非常感谢!

相关内容 查看全部