
9月26日,重庆市住建委发布公告,核准53家建筑业企业资质。

重庆市住房和城乡建设委员会关于核准重庆崟旌建筑工程有限公司等53家建筑业企业资质的公告
根据《中华人民共和国建筑法》《建筑业企业资质管理规定》(住建部第22号令)《建筑业企业资质标准》(建市〔2014〕159号)和《建筑业企业资质管理规定和资质标准实施意见》(建市〔2015〕20号)的规定,市住房城乡建委对近期申请的建筑业企业资质进行了审核,经审查并在网上公示无异议,现将核准的企业名单予以公布。
特此公告。
附件:
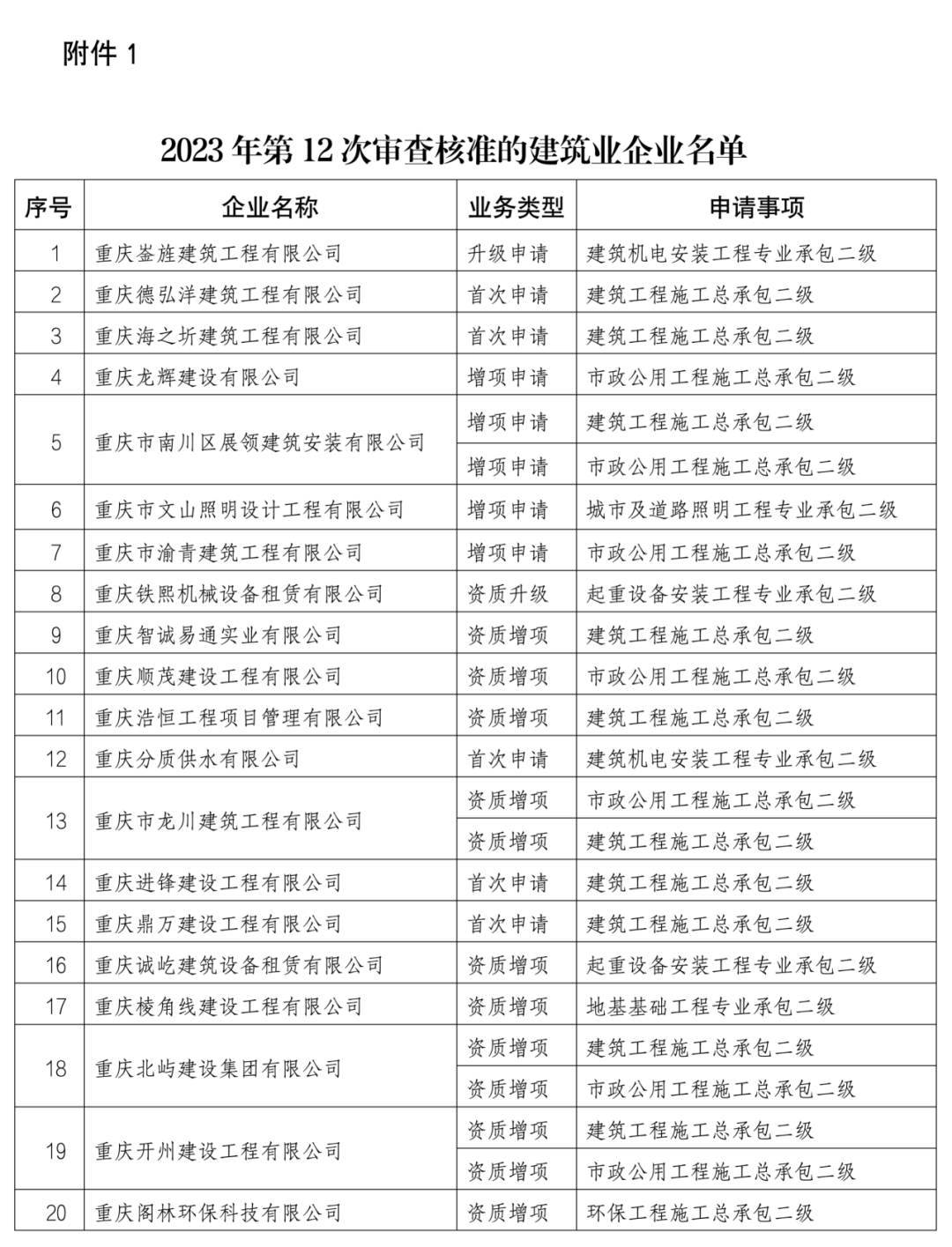
1. 2023年第12次审查核准的建筑业企业名单
2. 2023年第12次重新核定企业名单
3.关于建筑业企业领取资质证书的有关说明
重庆市住房和城乡建设委员会
2023年9月25日




来源:重庆市住建委




