发布信息
登陆/注册
搜索
搜索
导航
首页
产品供应
产品求购
企业库
酒业展会
行业资讯
认证会员
站内搜索
酒业资讯
当前位置:
首页
酒业资讯
正文
葡萄酒平衡是基础、余味和复杂度是加分项!
作者:本站编辑
2023-09-23 14:39:39
23
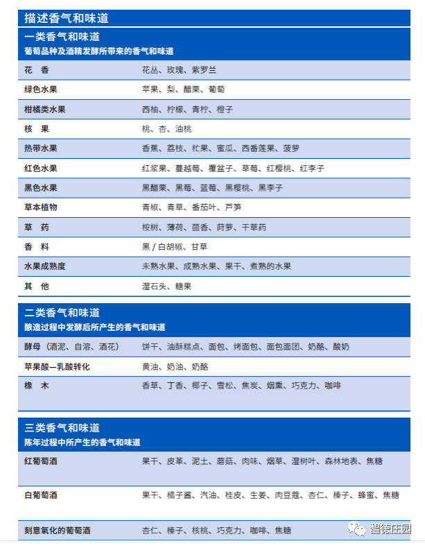
衡量一款葡萄酒的品质:平衡是基础、
余味和复杂度是加分项。
1.品酒前应保持口腔的清洁,漱口防止口腔中异物对品酒带来干扰。
2.品酒的步骤:观、闻、尝、评估四个步骤。
品鉴第一步观颜色及透明度
品鉴第二步摇杯闻香
品鉴第三步尝
品鉴第四步评估
下一篇:
杭州亚运会今日开幕,威龙葡萄酒为亚运喝彩!
上一篇:
法国之光葡萄酒苏州体验店开业暨中秋感恩酒会圆满成功
相关内容
查看全部
嗨“啤”一夏!南
2024-05-20 10:44
【皇马进口红酒分
2024-05-20 10:31
积极拥抱旅游业
2024-05-20 09:48
【生产经营增产降
2024-05-20 07:33
品味生活,从一杯
2024-05-20 02:46
第三届健身主题葡
2024-05-20 02:46
新疆非遗教育平台
2024-05-20 02:46
线上葡萄酒系统学
2024-05-20 02:46
成功搭配美食与葡
2024-05-20 02:46
2024年宁夏吴忠产
2024-05-20 02:46