发布信息
登陆/注册
搜索
搜索
导航
首页
产品供应
产品求购
企业库
酒业展会
行业资讯
认证会员
站内搜索
酒业资讯
当前位置:
首页
酒业资讯
正文
《2022年中国激光设备行业研究报告》
作者:本站编辑
2023-01-03 11:22:31
85
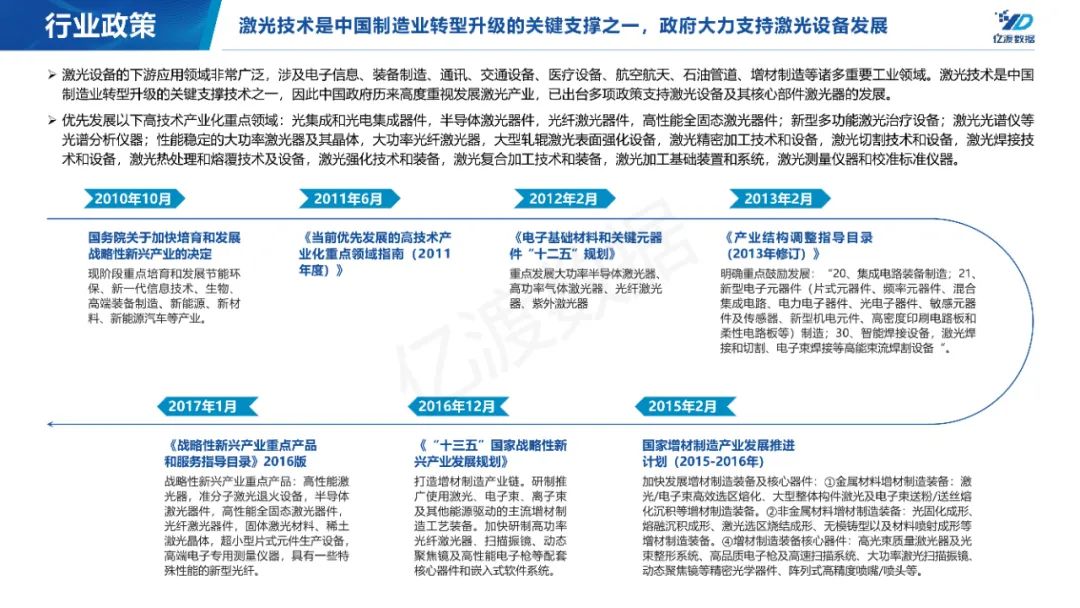
激光设备是实现激光加工的工具,具有输出能量集中、稳定的特点,能够较好地处理传统工艺方法较难处理的硬度大、熔点高的材料。2021年中国激光设备市场销售收入822亿元,较2020年增长17.43%。随着疫情防控政策的调整和制造业的发展,预计2026年中国激光设备市场规模将达到1877.65亿元。
完整报告请关注
亿渡数据《2022年
中国激光设备行业研究报告》全文。
关注激光行业观察公众号,获取更多干货内容!
投稿及转
载,请联系:laser_news@163.com
商务合作,
请联系:
yaobukeji04(微信号)/18811873585
以上内容来自亿渡研究院,
由激光行业观察整理,不代表本公众号观点及立场,仅供交流学习之用。如涉及版权等问题,请于5个工作日内联系我们,我们协调给予处理。最终解释权归激光行业观察所有。
▼ 往期精彩回顾 ▼
8050万元,这一激光公司股权被转让
刚刚,这一激光雷达厂商获千万级A轮融资
讣告!超快光学技术知名专家陈国夫逝世
刚刚,奔腾激光完成约1.7亿元融资
又一激光器厂商完成新一轮过亿元融资
80后博士缔造出一家估值百亿的激光雷达独角兽!
刚刚,又一家激光器芯片相关厂商上市!
下一篇:
天天学红酒 | 正确的持杯姿势
上一篇:
红酒特价 | 快递要停,你的过年酒备好了吗
相关内容
查看全部
嗨“啤”一夏!南
2024-05-20 10:44
【皇马进口红酒分
2024-05-20 10:31
积极拥抱旅游业
2024-05-20 09:48
【生产经营增产降
2024-05-20 07:33
品味生活,从一杯
2024-05-20 02:46
第三届健身主题葡
2024-05-20 02:46
新疆非遗教育平台
2024-05-20 02:46
线上葡萄酒系统学
2024-05-20 02:46
成功搭配美食与葡
2024-05-20 02:46
2024年宁夏吴忠产
2024-05-20 02:46