(报告出品方/作者:中国平安,张晋溢、王萌、王星云)
上游:原材料依存度低,毛利率维持高位
白酒香型:浓香、酱香、清香CR3达91%
白酒消费以浓香、酱香、清香为主,高粱是酿造的核心原材料。浓香、酱香、清香是白酒的主流消费品类。白酒是以富含淀粉质的粮谷为原料,以酒曲为糖化发酵剂,经蒸煮、糖化、发酵、蒸馏、贮存和勾调 而成的含酒精饮品,是世界主要的蒸馏酒品种之一,也是我国独有的传统酒种。据弗若斯特沙利文,按收入计,2021年白酒占到中国饮料酒市 场的69.5%,超过同期葡萄酒于法国的49.9%与啤酒于美国的50.5%。据《白酒工业术语》,根据香气特征可以将白酒分为12种香型,据弗若斯 特沙利文,2021年按收入口径计算,浓香/酱香/清香分别占到中国白酒市场整体的47%/32%/12%,CR3达91%,是消费市场的主流品类。不同香型酿制材料略有不同,但高粱是白酒酿制的核心原材料。不同香型对应的原材料与制作流程有所不同,但高粱是白酒的核心原材料,浓香、 酱香、清香等主流产品均基于高粱酿制,12种香型中仅特香和豉香的材料不包含高粱,且市场规模占比相对较小。
毛利率维持在高位,对原材料价格不敏感
白酒毛利率稳定维持在70%~90%,原材料依存度低。白酒营业成本以直接材料为主。据国台酒业招股说明书,1H20公司中端及以 上产品中,营业成本中直接材料占比约86%,包括小麦、高粱、包装物等, 剩余的包括直接人工、制造费用、运输费,占比分别为6%、3%、4%。白酒毛利率对原材料价格不敏感。据公司财报,主流白酒公司毛利率均位于 70%~90%区间,2022年茅五泸毛利率分别达92%/75%/87%。长期来看,白 酒公司毛利率对于原材料价格的敏感度较低,整体保持稳定。高端酒毛利率高于中低端酒。据公司财报,以行业龙头为例,2022年茅台酒 /五粮液产品毛利率分别达94%/87%,高于贵州茅台系列酒/五粮液其他酒产 品的77%/61%。
原材料价格:今年整体处于下行区间
主要原材料价格处于下行区间,利好酒企毛利率提升。2023年2月以来,高粱、大豆、玉米、大麦等农产品价格,以及PET、玻璃等生产材料价格整体处于下行区间,利好酒企 毛利率提升。截至2023年8月4日,大豆/玉米/高粱/小麦/大麦的价格分别为4,883/2,873/2,978/2,814/2,435元/吨,较2022年 高点分别下降17%/5%/8%/15%/24%;截至2023年7月31日,浮法平板玻璃(4.8/5mm)价格为1,960元/吨,较2022年高 点下降20%;截至2023年7月31日,PET现货价格达7,360元/吨,较2022年以来的高点下滑21%。
中游:市场向名优酒集中,马太效应明显
周期复盘:三起三落,行稳致远
第一轮(1949-1992):产能为王,市场机制下酒企扩产调价,名酒消费限制导致行业回落。
发展期(1949-1988):建国初期,我国生产力水平落后、物资短缺,白酒实行“统购统销”,需要经过省级工商行政管理局批准,才能组织生 产。1978年改革开放以来,伴随联产承包责任制的推行,粮食供给大幅提升,1984年国家不再对酒企调拨粮食,并将白酒税率从60%降至30% 对冲采购成本,为酒企的产能扩张奠定政策基础。1978年我国白酒产量仅144万千升,1988年提升至469万千升,CAGR达12.5%。价格方面, 1988年国务院放开茅台、五粮液、古井贡酒等13种名酒价格管制,而后酒企策略分化,茅台、五粮液、剑南春选择提价,汾酒、泸州老窖选择 降价。在该阶段,白酒行业仍处卖方市场,由于清香型白酒的生产不受窖池约束,周期短、出酒率高且成本低,汾酒处于行业领先位置。
调整期(1989-1992):1988年我国通胀水平高企,为抑制通胀调节过热经济,1989年国家收紧银根,并首次提出限制政府的名酒消费,各大 酒企降价自保。据国家统计局,1989年我国白酒产量仅为399万千升,同比下滑14.8%。
第二轮(1993-2002):营销当道,广告酒崛起,多因素利空下行业转向低迷。
发展期(1993-1997):1992年后,我国经济重回高速增长,白酒行业经过3年的调整后逐步进入繁荣期,名优酒企开始重新打造品 牌形象,鲁酒、徽酒等地方酒企亦快速崛起。该阶段白酒的供给已逐步满足需求,行业由卖方市场逐渐过度到买方市场,广告营销 盛行,其中孔府家、 孔府宴、 秦池凭借广告出圈。1997年我国白酒产量达到709万千升,较1993年543万千升提升30%。
调整期(1998-2002):1998年亚洲金融危机爆发,我国经济软着陆,GDP增速放缓。在政策层面,国家第二次颁布禁酒令,同时 规定2001年起白酒以从价和从量相结合的方式计税,白酒行业供给侧的进行深度调整。此外,1998年山西假酒案引发市场的广泛关 注,随后山西白酒转向低迷,行业监管政策趋严,轻工业局要求酒类生产需获得许可证。1998年起,我国白酒产量逐年下滑,2022 年仅378万千升,较1997年下降47%。
第三轮(2003-2015):渠道为王,投资拉动白酒黄金十年,三公消费限制导致行业深度调整。
发展期(2003-2011):2003年以后,投资拉动经济快速增长,政商务接待需求带动白酒行业步入黄金10年,2003-2011年,我国固定资产投 资完成额CAGR为26.5%,同期规模以上白酒收入CAGR达27.3%。该阶段白酒主要依靠经销商向下游销售,因此渠道能力至关重要,渠道精 细化、扁平化趋势明显,并且一些全新的渠道模式开始出现,如洋河的消费者盘中盘、口子窖的酒店盘中盘等。
调整期(2012-2015):2012年起,我国金融危机期间的救市刺激政策明显减弱,在内外需疲软的背景下,GDP增速由2011年的9.55%下滑 至7.86%,中国经济进入换挡增长期。政策方面,中央及各地政府陆续出台“禁酒令”限制三公消费,个人需求难以承接政军商需求的大幅 下滑。此外,2012年酒鬼酒因塑化剂超标全国下架,再次引发社会对白酒安全的担忧。多因素作用下,白酒行业迎来寒冬,且该轮调整幅度 较前两轮更深,茅五泸等高端白酒批价持续下行甚至倒挂。据中国酒业协会,2014年我国规模以上白酒实现营收5,259亿元,同比+5.7%,增 速降至2003年以来的最低水平;实现利润总额699亿元,同比-12.6%。
第四轮(2016至今):品牌为王,高端酒穿越牛熊周期,基本面不改长期向好。
2016以来,人均可支配收入快速增长、高净值人群扩容,居民个人消费接力政军消费,成为白酒需求的新增长极。名优酒企强者恒强,龙头议 价能力提升,产品护城河持续拓宽,行业马太效应明显,白酒价格整体呈上升态势,白酒指数(中信)也随之上行。2018年受中美贸易战、宏 观去杠杆等因素影响,指数整体回撤,但高端与次高端白酒企业收入实际稳健。2019年白酒指数触底回升,2020年疫情下市场整体流动性宽 松,白酒估值持续上行。受疫情多点散发扰动实体经济、房地产增速下滑等因素影响,3Q21以来中国宏观基本面承压、GDP增速下行,白酒指 数与估值均有回落,但估值回撤幅度明显高于指数,中国的白酒企业疫情扰动下基本面仍然保持稳健。此外,厂商对于品牌的重视度持续提升, 竞争逐渐由经销渠道转向终端的消费者,直营渠道占整体销售的比例快速提升。
格局演化:马太效应明显,名优酒强者恒强
高端酒需求:面向高净值人群,多用于商务宴请与送礼。据糖酒快讯,“三公消费”限制政策颁布后,个人需求快速承接此前的政务需求,2016年购买茅台的个人需求/商务需求占 比分别达50%/25%。据国家统计局和国酒财经,人均可支配收入可购买的茅台数量(人均可支配收入/茅台批价)从2015年 的37瓶下滑到2022年16瓶,但同期茅台酒的销量依然稳定增长,我们认为这表明高端白酒的刚性需求,且受众主要为高净 值人群,多用于高端宴请以及送礼。
次高端:价格带扩容至300-800元,竞争格局尚未确定。次高端指价格位于300-800元的白酒产品,更进一步,次高端可以划分为300-500元与500-800元价格带。300-500元由大单品 剑南春水晶剑引领,五泸终端价稳定千元以上后,500-800元同样快速发展,但整体格局尚未确立。根据公司销售半径的不同, 次高端白酒包括以山西汾酒、舍得酒业、水井坊、剑南春等为代表的全国性次高端,以及以古井贡酒、今世缘、口子窖为代 表的区域性次高端。与此同时,茅台引领酱香型白酒快速发展,习酒、郎酒、国台等二线酱酒在次高端价格带产品同样丰富。
从品牌、价格、渠道、治理看白酒价值
我们从品牌端、价格端、渠道端、治理端四维度去探究白酒企业的投资价值:1)品牌端:品牌是白酒的最大护城河。悠久的历史、深厚的文化底蕴以及消费者心智是酒企短期内难以复制的壁垒。2)价格端:价格是品牌的符号,定价权支撑提价预期。从历史来看,白酒显著受益于通货膨胀,具备较强的提价能力。3)渠道端:酒香也怕巷子深,深耕渠道触达终端。高端白酒品牌力强、消费者认可度高、终端动销良好,经销商主动打款 进货,议价权向厂商转移是大势所趋,龙头加码直销渠道增厚利润,进一步提升对于终端的掌控权。二线白酒企业仍需依靠 下游经销商铺货拓展市场,因此一方面需要保证经销商利润与渠道推力,另一方面也需从公司实际出发,保障健康的渠道管 理防止压货,建立长效的合作模式。4)治理端:绑定多方利益,推进产品、渠道改革。白酒龙头多为国企,通过机制改革绑定多方利益、优化内外部机制,对 于公司经营具有明显的正向效应。
下游:渠道更新迭代,直控终端触达消费者
渠道:积极推动改革,加码布局直销
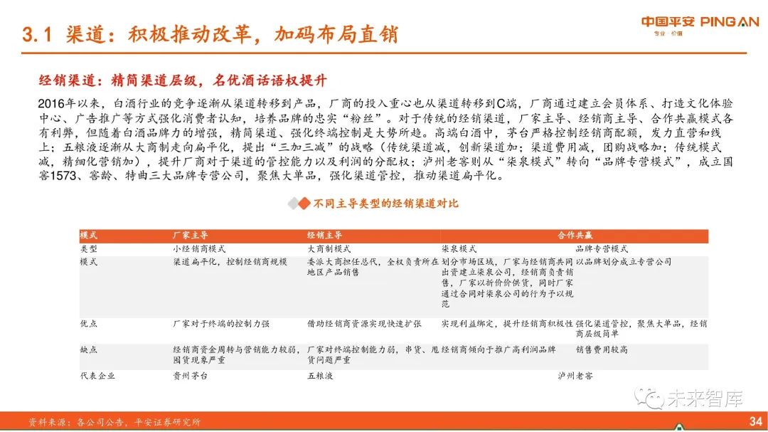
渠道复盘:主导权几经更迭,多渠道复合发展。1978年以来,伴随经济体制、市场成熟度、行业格局更迭变化,白酒的渠道改革亦持续推进。改革开放初期,计划经济主导白酒市场,国营的糖 酒公司掌控渠道。1988年价格管制开放后白酒进入大流通时代,个体户、流通商成为白酒销售的新渠道。亚洲金融危机后,白酒逐渐过渡到买方 市场,经销商逐渐掌权。而在白酒的黄金十年,多渠道运营难度加大,厂商通过前置性的资源投入加大对于渠道的控制能力,渠道由厂商与经销商 共同主导。2013年以来,白酒渠道进入复合竞争阶段,品牌体验店/专卖店、网购、公关团购(社群/圈层)等新渠道快速发展,各大酒企加大C端 资源投入加强消费者对品牌的认知,厂家对于终端的控制能力进一步提升。
直营渠道:占比持续提升,加大线上销售布局。近年来,白酒厂商为了进一步加大对终端价格的掌控权,以及提升利润率水平,纷纷加码直销渠道,特别是线上的渠道快速发展。据各公司财 报,2022年贵州茅台/五粮液直销渠道分别占白酒整体收入的39.9%/40.1%,较2019年分别提升31.4/33.7pct。此外,得益于互联网电商的快速 发展,白酒企业亦加大线上销售布局,其中i茅台在2022年5月正式上线后快速起量,1H23实现收入(不含税)93亿元,占到贵州茅台白酒收入 整体的13.5%。
报告节选:
































荷小生
大勇若怯·大智若愚

“荷理”关心你关心的❤
“荷理”已开通【留言】功能,欢迎踩印留爪~
快来留言你关心的问题或内容,我们将在后续内容里一一进行探讨解读





