
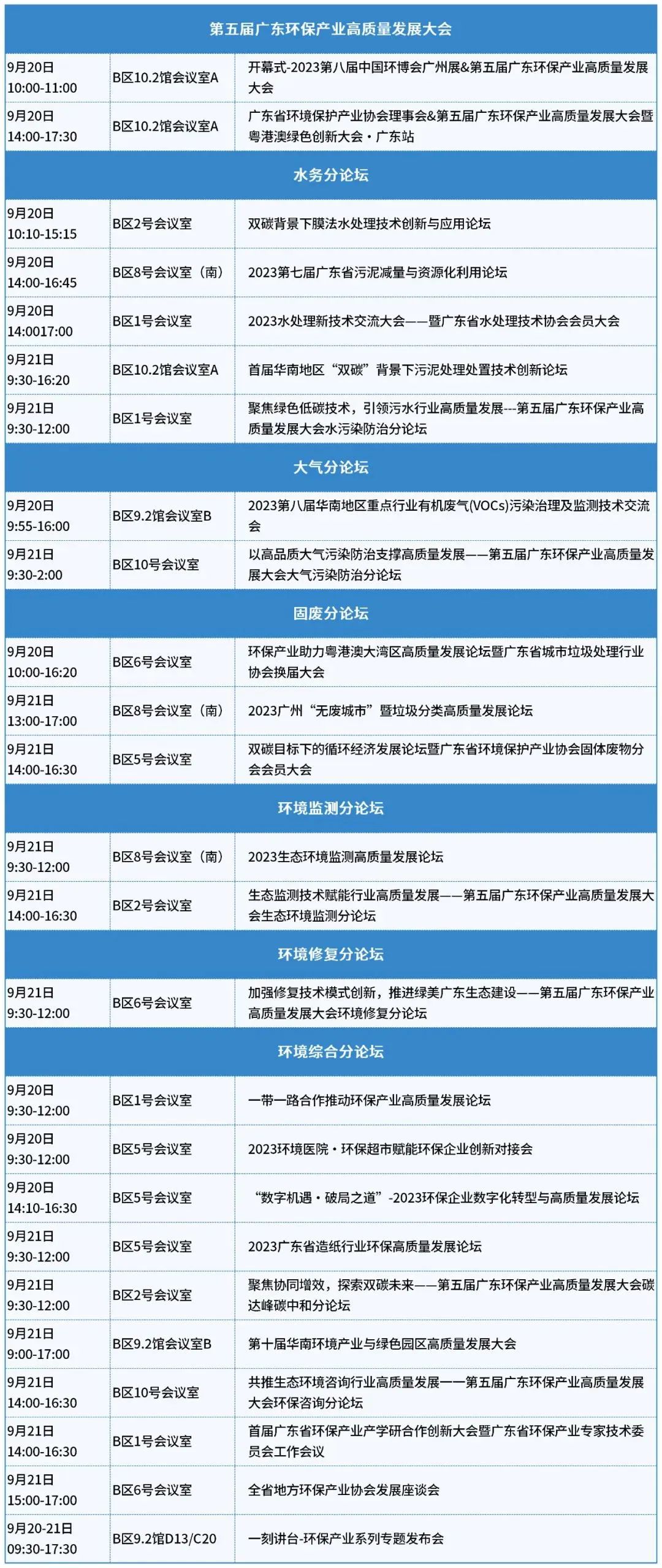
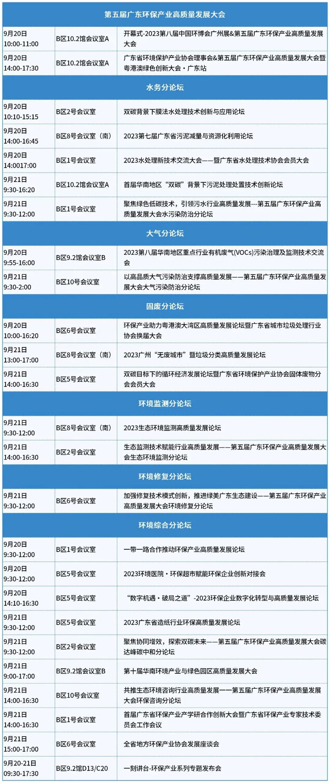
2023年9月20-22日,第8届中国环博会广州展即将在中国进出口商品交易会展馆盛大召开!观众报名通道即将关闭,计划参观的朋友记得领取展会门票哦!

观众报名登记
温馨提示:专业展会,仅限专业/受邀观众参观入场;参会请实名填写个人信息,携带身份证原件,现场通过实名验证入场。

开幕倒计时1天,为了让您更方便高效的逛展,特整理这份参观攻略供您参考!

9月20日 周三 9:30-17:00
9月21日 周四 9:30-17:00
9月22日 周五 9:30-12:00
展馆:广州·广交会展馆B区 9.2/10.2/11.2馆
地址:广州市海珠区阅江中路382号
实名登记:所有参观人员展前均需进行实名登记现场通过实名验证入场,未完成实名登记的观众,请扫下方二维码进行实名预登记,获取展会参观门票;


码上领取免费参观门票
验证入场:参会请务必携带好身份证原件,出示电子门票验证入场!(或扫现场二维码,输入实名登记时的手机号签到找回电子门票入场)
微信提示:入场请带好口罩;港澳台及海外观众,请至“参观咨询”柜台提交资料完成实名登记领取胸卡入场!

展馆:广州·广交会展馆B区 9.2/10.2/11.2馆
地址:广州市海珠区阅江中路382号
➤乘公交车前往
乘坐大学 229、239、262、304、582、B7 快线在 国际会展中心站 下车。
➤乘地铁前往
乘坐地铁 8 号线前往,在 琶洲站 下车,从 B 出口 出站;广州地铁根据乘坐线路的长短, 票价从 2 到 12 元不等。
➤乘出租车前往
目前广州市的出租车车身有五种颜色,为红、黄、蓝、金、绿 五色,不同的车身颜色表示 分属不同的出租车公司。
➤自驾前往
跟随导航提示,可选择经广州大桥、江湾大桥、海印桥至新港路前往,也可走琶洲大桥前往(不收费),或 经黄埔大道至华南快速干线前往(收费)。













在经历了相对“沉寂”的2022年之后,2023中国环博会广州展将以饱满的热情,为大湾区环保产业赋能更多商业机遇和发展动力,助力其加速奔向万亿级集群。开展在即,记得领取免费参观门票哦

观众报名通道即将关闭
