

距离MBE开展倒计时 2 天!
MBE2023亚洲金属建筑设计与产业博览会将于9月19-21日在上海新国际博览中心与各位观众见面。集中展示金属建筑领域所需的材料、设备及优秀示范项目。此外,多场相关主题的高峰论坛和行业会议将于同期推出,真正实现终端、渠道、品牌三线并行。
2号入口厅北广场-3号入口厅东广场

短驳线路/ Short shuttle line
E6馆﹣E7馆往返/Between Hall E6 and E7
运行时间/Service Time:
9/19-9/ 20, 9:00-17:00
9月17-21日
上海天气情况如下
展馆内有空调请酌情备好衣物

上海新国际博览中心(SNIEC)周边聚集有证大喜玛拉雅中心、浦东嘉里城、永达大厦、紫竹大厦、“博览汇”广场、2006商业街、联洋广场、大拇指广场等国际化大型综合性的商业项目,其中涵盖了五星级酒店、5A甲级办公楼、酒店式公寓、文化艺术中心、餐饮、购物、银行、邮局、电影院(喜玛拉雅海上国际影城)等多种类商业和休闲娱乐配套设施。展馆里有全家便利店、麦当劳和多个快餐厅,这么多选择,您就不用担心吃的问题啦。

扫描上方二维码提前预登记
截图保存登记确认码


出示登记确认码→进入安检大厅→刷身份证通过3号入口厅闸机机关参观
特别注意:请携带有效身份证件入场!
外籍人士及港澳台同胞,请注意。参考以下步骤,完成实名认证:
Foreigners and compatriots from Hong Kong, Macao and Taiwan,please pay attention. Refer to the following steps to complete the real-name authentication:
扫描下方二维码或复制链接进入页面
Scan the QR code below or copy the link to enter the page
实名认证系统:
https://z.zcyit.cn/0283/index.html
Real-name authentication system:https://z.zcyit.cn/0283/index.html


按步骤完成各项信息填写
Complete each information step by step

注意:需上传真实头像、姓名、公司名称,选择相应的证件类型,填写真实有效的证件号,输入手机号,获取验证码进入页面。
Attention: You need to upload a real avatar, name, and company name, select the corresponding ID type, fill in a valid ID number, enter your phone number, and obtain a verification code to enter the page.
完成登记,截图保存

入场刷码进入场馆
Swipe the QR code to enter the venue
特别注意:需要把填写完毕后的二维码截图保存,参观展会时刷二维码进馆。
Special attention:You need to save the screenshot of the QR code after filling in, and swipe the QR code to enter the exhibition hall when you visit.
特别注意:请携带有效身份证件入场!
中国建筑业协会钢木建筑分会
中国绝热节能材料协会
上海市勘察设计行业协会
上海市金属结构行业协会
房联产业创新研修院
上海市建筑五金门窗行业协会
上海市建筑学会建筑幕墙专业委员会
上海展业展览有限公司
中国电力建设企业协会绝热耐火防腐分会
中国化工节能技术协会绝热工程专业委员会
全国石油化工绝热工程技术协作组
上海展业展览有限公司
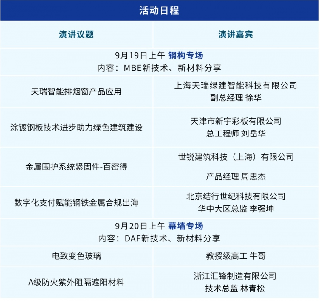
2023年钢木建筑行业高质量发展大会

2023金属屋面光伏
一体化高质量发展大会

*具体日程以现场安排为准

*具体日程以现场安排为准
2023模块化集成建筑
发展(上海)研讨会

*具体日程以现场安排为准
“创新促发展 智造铸辉煌”
—2023钢结构智能加工与焊接技术创新大会


*具体日程以现场安排为准

*具体日程以现场安排为准
建筑行业招投标市场
趋势分析及项目分享会

*具体日程以现场安排为准
上海大学建筑用
新材料成果展示会

2023年9月19日 09:00-17:00
2023年9月20日 09:00-17:00
2023年9月21日 09:00-14:00
19 September 2023, 9:00-17:00
20 September 2023, 9:00-17:00
21 September 2023, 9:00-14:00

往期精彩文章 | 点击文字查看



展会预告
2023亚洲金属建筑设计与产业博览会
建筑设计/BIM软件/钢木结构/围护系统
门窗幕墙/防护系统/建筑机电/配套加工
时间
2023年9月19 - 21日
地点
上海新国际博览中心

为促进钢木建筑产业绿色发展,推进智能制造与新型建筑工业化深度融合,实现建筑业高质量发展要求,抓住钢木结构建筑推广的市场机遇,发挥钢木结构在装配式建筑中的示范、引领作用。由中国建筑业协会钢木建筑分会、中国绝热节能材料协会、上海市勘察设计行业协会、上海市金属结构行业协会和上海展业展览有限公司等单位共同主办的“2023亚洲金属建筑设计与产业博览会”将于2023年9月19-21日上海新国际博览中心(SNIEC)盛大举行!

参观预登记通道已正式开启:
现场无需排队入场 简单操作方便快捷
免费领门票享豪礼的好时机!
2023年9月19 - 21日
上海新国际博览中心

长按二维码识别,快速进行预登记
参展咨询:
电话:(86)21 5109 7799
邮箱:info@zhanye-expo.com
市场合作/参观咨询:
电话:131 6297 3021
邮箱:yolanda.cao@zhanye-expo.com


点击阅读原文,报名参与亚洲金属建筑设计与产业博览会。

















