200米超高,武汉新城(光谷左岭片)国际会展中心项目地块挂牌!
9月12日,武汉市自然资源和规划局土拍武告字(2023年)15号发布,决定以拍卖方式出让3宗地块的国有建设用地使用权,本次网上拍卖出让时间为2023年10月8日9时30分。其中,P(2023)069号地块位于东湖新技术开发区高阳路以东、高新二路以南、未来二路以西、周庄路以北,规划用地性质为地上:文化、商务、商业,地下:商业、文化。



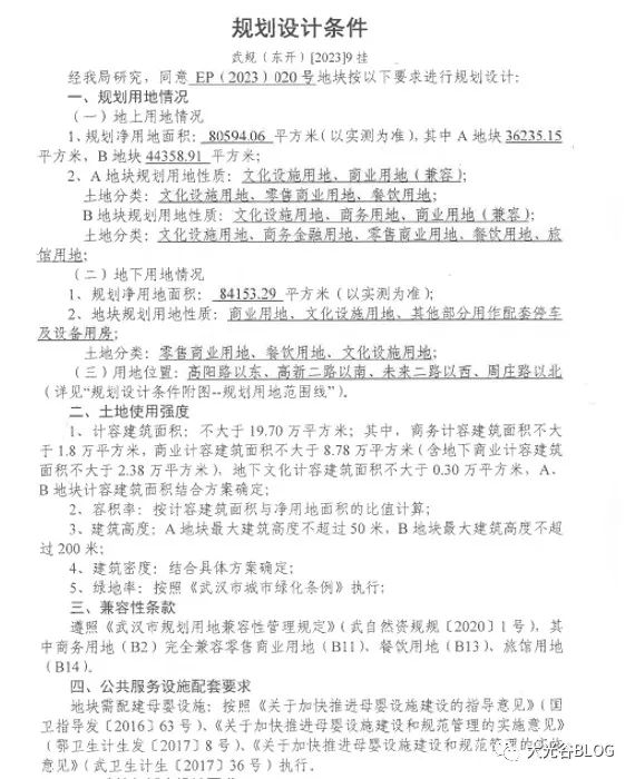
地块土地使用强度,计容建筑面积不大于19.7万平方米;其中,商务计容建筑面积不大于1.8万平方米,商业计容建筑面积不大于8.78 万平方米(舍地下商业计容建筑面积不大于2.38 万平方米),地下文化计容建筑面积不大于0.30万平方米,AB 地块计容建筑面积结合方案确定;A 地块最大建筑高度不超过50米,B地块最大建筑高度不超过200米;

