▲ 点击“学者设计素材网”,关注设计互动平台

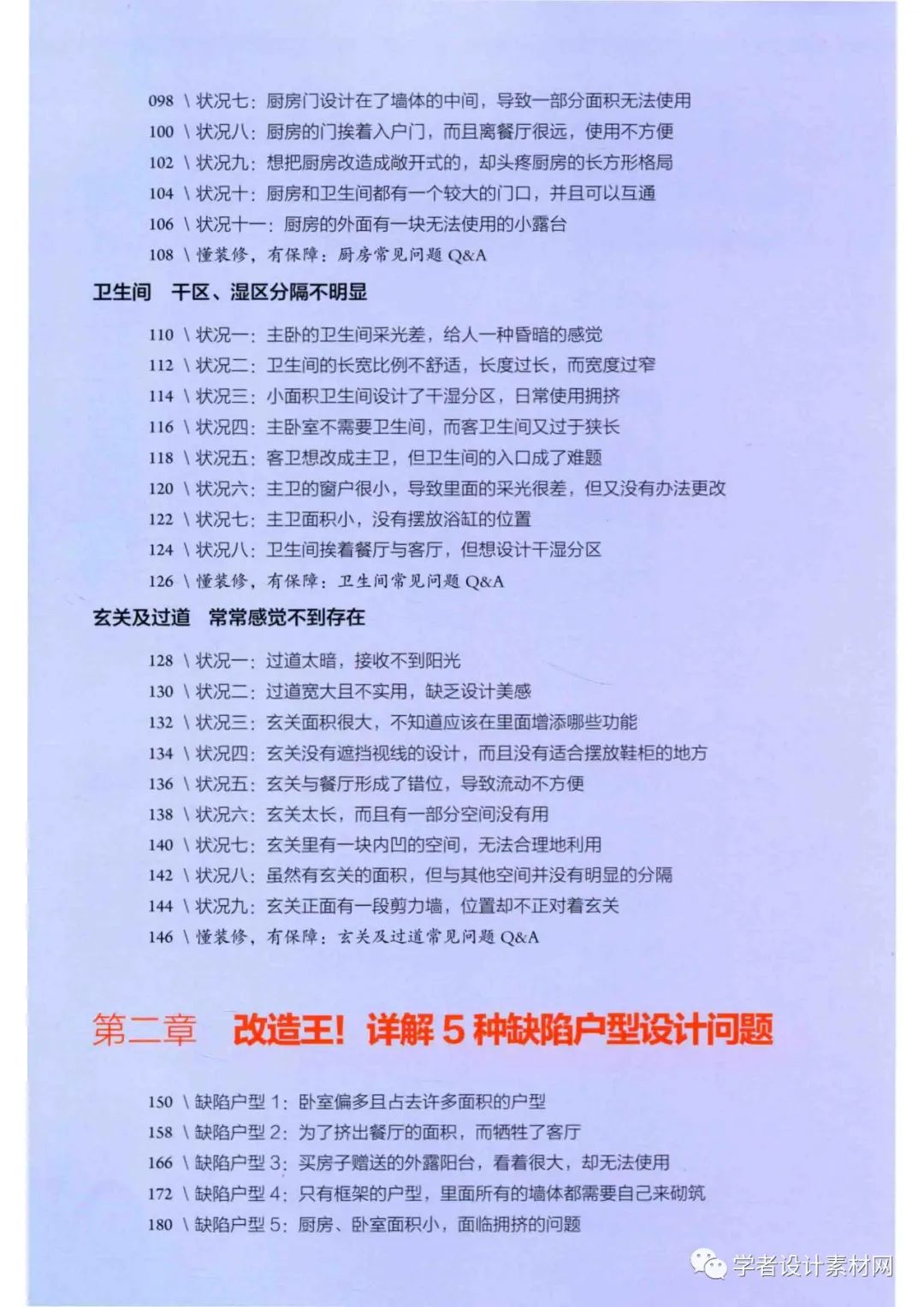
可以说市面上没有一个户型是完美的,没有一个户型能满足所有人的需求
总是存在着这样那样的问题,比如没有玄关、过道又宽又长浪费空间
客厅太大卧室太小、厨房太小等等
户型改造其实是一个很深入的命题,每个户型存在的问题也不一样
有很多可以学习和探讨的地方。
这里小编为你准备了
《户型改造解剖书》

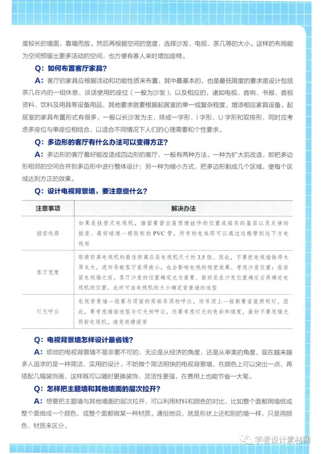
户型改造解刨书部分预览































. END .
------------------
如何获取本套资料?
方法一:分享至朋友圈或者200人以上设计群后截图发给小编(保留20分钟以上截图,不得屏蔽任何人)。 长按下面二维码识别添加截图获取。

方法二:如果不方便分享的朋友可以赞赏(5元)红包给小编获取素材!
整理不易,谢谢支持!
更 多 素 材 / 专 栏
免责声明:
以上图片及资料内容来源于网络,版权归原作者及其公司所有;
本资料仅供学习研究之用,不得用作于商业用途,若此素材侵犯到您的权益,请与我们联系删除;
部分文章推送时因种种原因未能与原作者联系上,若涉及版权问题,敬请原作者联系我们,立即处理。













