The End

9月4日至9月6日,第62届国际美博会在广州国际会展中心盛大开启。作为连续多年入选世界商展百大排行榜美容展榜首,曾多次被业界誉为“美业人的盛典”。

作为全年规模最大的美业展会,本届美博会展览总面积超20万平方米,A、B区20余个展馆,打造多个特色主题展区,网罗国内外优质参展企业逾3000家,其中瑞漾作为常驻“明星品牌”携“非物理清洁”全新品类,再次亮相美博会现场,吸引了众多美业人士的的目光,引发全场咨询热潮。

近些年,伴随着生活水平提高,用户认知不断的觉醒,越来越多消费者对于传统的“物理清洁”不再买账,过度的清洁和角质的损伤,让消费者对传统清洁越来越没有信心......
非物理清洁全新品类,突出重围,现身大众视野。
什么是非物理清洁?

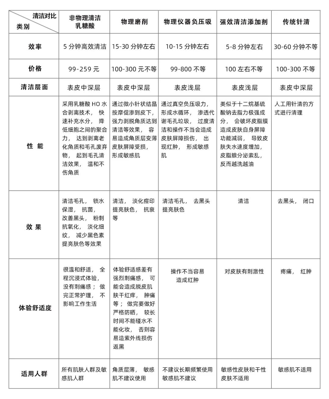
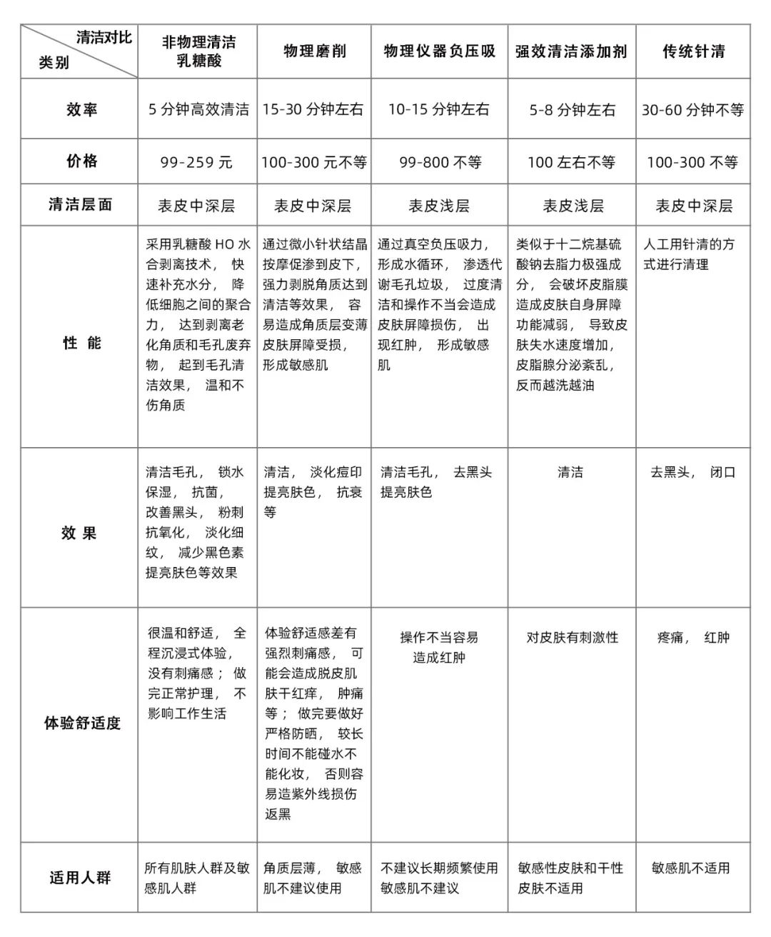
采用非传统物理磨削,仪器负压吸力,针清等物理侵入式手段,而是通过更温和的剥离方法来实现毛孔清洁,减少对皮肤屏障的刺激和损伤,同时能保持和恢复皮肤屏障功能的健康状态;乳糖酸HO水合剥离技术,“一通”“二泄”“三吸收”,5分钟高效毛孔清洁,抗菌不干不伤角质;
非物理清洁是上海擎枫医疗科技携手瑞漾品牌在多年的研发和实践中不断创新,经过多次实验,证明其在各种肌肤问题上都有显著的改善效果。
现场体验非物理清洁


消费者爱上非物理清洁的理由是?
非物理清洁乳糖酸,在毛孔清洁上的几大表现遥遥领先:
1、在毛孔清洁效率上领先,仅需5分钟
2、在保湿上领先,皮肤触感水嫩柔滑;
3、在淡化色素和提亮肤色上领先,毛孔颗颗干净,皮肤净透亮白;
4、在淡化细纹方面领先,眼周细纹淡化肉眼可见;
5、在抗菌方面领先,皮肤炎症泛红、痒感明显减轻;
6、在毛孔细腻方面领先,面部和鼻翼毛孔收缩肉眼可见,用手触摸,平顺光滑;
7、在毛孔代谢力上领先,毛孔残留污垢,鼻翼黑头肉眼可见快速泄出;
8、在清洁后皮肤吸收率上领先,使护肤功效翻倍,效果更持久;
消费升级推动了更高层次的颜值消费力,上海擎枫医疗科技始终以发展的眼光看世界,在专业领域不断突破创新,提升技术、服务水平和塑美理念,打造更强大的品牌实力,为求美者提供更加安全、健康、专业的美容技术服务。

非物理清洁,你可以闭着眼睛买得毛孔清洁项目。

