
云南空港航空食品有限公司社会招聘公告
一、公司简介
云南空港航空食品有限公司(以下简称:“航食公司”),成立于2002年10月14日,系云南机场集团有限责任公司下属控股企业,是昆明长水国际机场的地面保障服务骨干企业,也是昆明长水国际机场内航空配餐及非航地面配餐主要的生产供应商。公司拥有17年航空配餐生产及保障经验,多年来,公司专注于云南空港集体配餐(航空配餐、地面餐饮配餐、高端旅客休息室配餐等)业务,经过不断努力与发展,打造了一支实战、专业、复合型的航空食品生产和保障服务团队,至今与航食公司合作过的单位近100家,其中包括中国东方航空、中国南方航空、中国国际航空、四川航空、昆明航空、海南航空、祥鹏航空等100余家航空公司,以及各航空公司、机场地服公司的贵宾高端旅客休息室。航食公司在昆明机场口岸检验检疫局年度卫生监督评级中已经连续5年被评为口岸食品生产经营“A级单位”,也是云南省唯一一家获得海关A级单位的食品公司。
二、招聘原则
平等竞争、公平透明、人岗匹配、择优录取、任人唯贤、德才兼备的原则。
三、招聘岗位及招聘对象
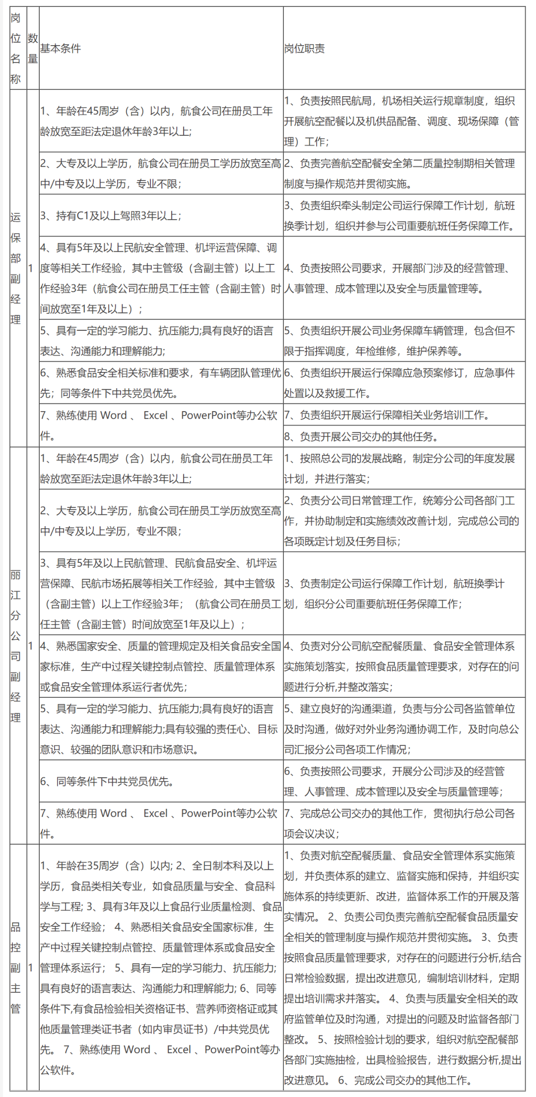
(一)招聘岗位、数量及资格要求

(二)薪酬待遇
薪资:薪资可面议,具体薪资以《薪酬管理办法(试行)》为准,试用期间发放正常薪酬的80%。
福利:五险一金,节假日带薪休假;公司提供全方位的岗前带薪培训、定期专业技能培训、管理培训等;免费住宿,节日福利等。
三、报名条件
(一)基本资格条件:
1、遵守中华人民共和国宪法、法律、法规,拥护中国共产党领导和社会主义制度;
2、能够履行企业员工义务,品行端正,具有良好的社会道德;
3、具备适应岗位要求的身体条件;
4、法律、法规等对岗位条件另有规定的,从其规定。
(二)有下列情形之一者,不得参加报名:
1、曾因违法犯罪受过刑事处罚,或被开出中国共产党党籍的人员、被开除公职的人员;
2、属于刑事案件被告人、犯罪嫌疑人,司法机关尚未撤销案件、检察机关尚未作出不起诉决定或人民法院尚未宣告无罪的人员;
3、尚未解除党纪、政务处分或正在接受纪律审查的人员;
4、被有权机关认定存在舞弊等严重违反招考纪律的行为受到处罚,依据国家、省、市相关规定不得录用的人员;
5、在读的非应届毕业生以及在职公务员和参照《中华人民共和国公务员法》管理的机关事业(单位)工作人员;
6、构成回避关系的人员;
7、法律法规规定不得招聘的其他情形人员。
四、招聘程序
(一)发布招聘公告
本次招聘公告在各招聘公众号发布。
(二)网上报名
1、报名时间:长期有效,直至招聘到合适的人才。
2、报名方式:本次招聘采用网络报名,不接受除此之外任何形式的报名。
3、报名流程
(1)填写报名信息。进入前程无忧App,找到相应岗位,仔细阅读岗位职责和任职资格,投递简历,每人限报一个岗位。
(2)提交报考申请。根据报考意愿点击报考岗位,进入职位申请页面,点击“申请职位”进行简历投递。报考信息一旦提交,将不可修改,请在提交前认真检查报名信息的正确性。
(3)简历审核。简历由云南空港航空食品有限公司采用人工审核方式进行,原则上选聘岗位拟聘人数与审核通过人数不低于1:3的比例。简历审核贯穿于选聘工作全过程,如在选聘过程中发现有违纪违规、材料不齐、提供虚假信息或不符合选聘岗位报考条件要求等情况的,随时取消应聘资格。
(4)笔试人员名单在一定范围内公示。
(5)报名要求。报名与考试时使用的身份证号码必须一致,同时对自己所提供的报名信息及提交的报考申请材料真实性负责。
(三)考核方式
本次招聘考试为笔试+面试。
1、笔试、面试时间、地点以具体通知为准;
2、笔试采取闭卷形式进行,满分100分;面试采取面对面的形式进行,满分100分。
3、笔试和面试成绩在一定范围内公示。
4、人选确定
笔试公示无异议后,依据笔试成绩排名从高到低的顺序,按照招聘岗位拟聘人数与拟确定人数1:5比例确定拟面试人选;若确定进入拟面试人员笔试成绩并列,则一并进入面试环节。
具体参加面试人员以公布的进入拟面试人员名单为准。若比例低于1:5时,经云南空港航空食品有限公司同意,可按实际通过资格审核的人员进行面试。
(四)面试
1、面试时间及地点以具体通知为准;
2、面试主要考察报考人员的专业技能、沟通表达和组织协调等方面的综合素质;
3、面试按百分制标准评,满分为100分。
4、面试最终成绩按面试官评分去掉一个最高分和最低分后取平均分。
5、面试前由工作人员对拟面试人选进行资格审查,报考人员须持与报考信息一致的报考人员身份证及相关证明材料进行现场审查确认。
(五)综合成绩计算
综合成绩=笔试成绩*50%+面试成绩*50%,综合成绩四舍五入保留两位小数。
综合成绩在一定范围内公示。
(六)确定拟录用人选
1、按照岗位综合成绩排名从高到低确定拟录用人选。
2、当拟录用人选自愿放弃录用资格时,云南空港航空食品有限公司可根据本岗位考生综合成绩排名顺延递补拟录用人选。
3、若考生综合成绩低于60分,则取消该考生的录用资格。
(七)考察及体检
确定拟录用人选后开展考察工作。考察人选道德品质、能力素质、遵纪守法、自律意识、学习和工作表现以及需要回避的情况。拟录用人选考察不合格的可按考生综合成绩由高到低自然进行递补。
拟录用人选考察结束后按照相关程序和有关规定开展体检工作。体检统一组织到指定的医院进行体检,体检标准参照《公务员录用体检通用标准(试行)》及相关行业规定执行。未按要求参加体检以及体检不合格的人员,不予录用。不予录用出现的岗位空缺可按考生综合成绩由高到低进行递补。体检费用由考生自行承担。
(八)拟录用人员公示
体检结束后,由云南空港航空食品有限公司根据体检结果确定拟录用人员名单,在一定范围内公示,公示时间为3个自然日。
(九)录用
拟录用人员公示无异议后,由云南空港航空食品有限公司办理录用相关手续,进入试用期。
五、注意事项
(一)考生应按照公布的招聘岗位、资格条件及岗位要求报名。
(二)考生提供的信息和材料必须真实完整。
(三)考生所留联系电话号码应准确无误,在招聘期间应保持通讯畅通,联系方式变更后,应主动告知。招聘期间因无法与考生取得联系所造成的一切损失由考生本人承担。
(四)如考生在招聘期间遗失身份证不能及时补办有效证件的,可持户口所在地公安部门出具的加盖公章的核查户籍材料或社保卡、驾驶证、临时身份证等有效信息参加考试。
(五)本次招聘考试不指定任何考试辅导用书,不举办也不委托任何机构开展考试辅导培训。社会上出现的假借考试命题组、专门培训机构等名义举办的辅导班、辅导网站或发行的出版物等,均与云南空港航空食品有限公司及第三方服务机构(前程无忧)无关。
(六)招聘不收取任何费用,社会上假借招聘的名义进行收费入职或任何形式的收费均与云南空港航空食品有限公司及第三方服务机构(前程无忧)无关。
六、报名联系方式
联系人:王老师
联系电话:0871-67088507
七、纪检监督
本次招聘工作由云南空港航空食品有限公司招聘工作领导小组对全过程进行监督。
监督电话:15925103866
八、其他
本招聘公告解释权属云南空港航空食品有限公司。
云南空港航空食品有限公司
来源:云南机场集团有限责任公司网站
注意:求职时需提高警惕,仔细辨别,谨防上当受骗。
▼▼▼点击下方“阅读原文”查看更多招聘信息
