以下是我对ChatGPT的提问和对话,没错,ChatGPT是可以进行对话和训练的。
提问一:出来了个全英文的

提问二:给出了比较奇怪的答案

提问三:我问ai怎么向他提问,获得我想要的答案

当了解医疗美容,以下是一些问题可以帮助你了解医疗美容并整理出常用的关键字:
医疗美容有哪些常见的治疗项目?
请列举一些常用的皮肤修复技术。
哪些项目适用于改善皱纹和松弛皮肤?
医疗美容中使用的注射填充剂有哪些种类?
请介绍一些有效的色素沉着治疗方法。
如何选择适合自己的抗衰老护肤产品?
医疗美容中常见的减脂和塑形技术有哪些?
有哪些方法可以淡化疤痕和痘印?
请介绍一些针对毛发问题的医疗美容解决方案。
医疗美容中使用的激光技术有哪些应用领域?
请列举一些常见的非手术整形方法。
医疗美容中常用的面部提升技术有哪些?
有哪些方法可以改善眼部皮肤问题,比如眼袋和黑眼圈?
请介绍一些常见的皮肤再生和重建技术。
医疗美容中使用的光子嫩肤技术有哪些?
如何选择适合自己的身体塑形方案?
医疗美容中的真皮填充剂有哪些种类?
请介绍一些针对青春痘和粉刺的治疗方法。
医疗美容中使用的微针和射频技术有哪些应用?
有哪些方法可以改善毛孔粗大的问题?
这些问题将帮助你更好地了解医疗美容领域,并整理出相关的关键字。
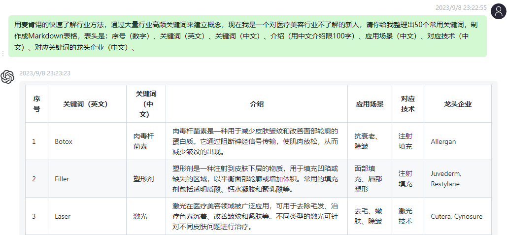
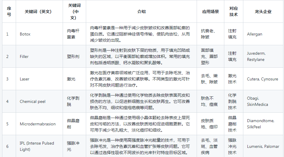
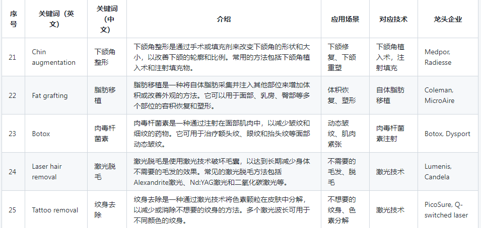
提问四:表格内容,总算能用了一点






其实还不算好,我回头再去看看怎么优化!!!
