
单位介绍

深圳会展中心场馆总占地面积22万平方米,建筑面积28万平方米,属深圳市投资控股有限公司(世界500强)100%控股,下属企业3个。

会展中心主营业务为会展中心展馆经营管理、展览和会议的组织与经营、为展览和会议提供配套服务等,其业务规模居全国同行业前列。

会展中心先后获得2015年度治安先进单位、2015年度互联网+政务传播优秀案例奖、2015年度最佳会展传播奖;高交会荣获2016年度全国十佳品牌展会项目、深圳会展中心荣获2016年度全国十佳品牌展会中心、高交会荣获2017中国会展(会奖)产业年度金手指奖·最具影响力专业贸易展,会展中心获2018年度中国会展(会奖)产业金手指奖“最具影响力会展中心”、高交会获2018年度中国会展(会奖)产业金手指奖“最具影响力展览会”、获中国国际食品餐饮博览会组委会优秀组织奖、获中国西部国际投资贸易洽谈会最佳组织奖,2018-2019年度中国展览行业展览展示类综合数据统计荣誉奖、获2019年度中国会展(会奖)产业金手指奖“最具影响力会展中心”、获2022年度深圳知名品牌荣誉称号等奖项。
招聘启事


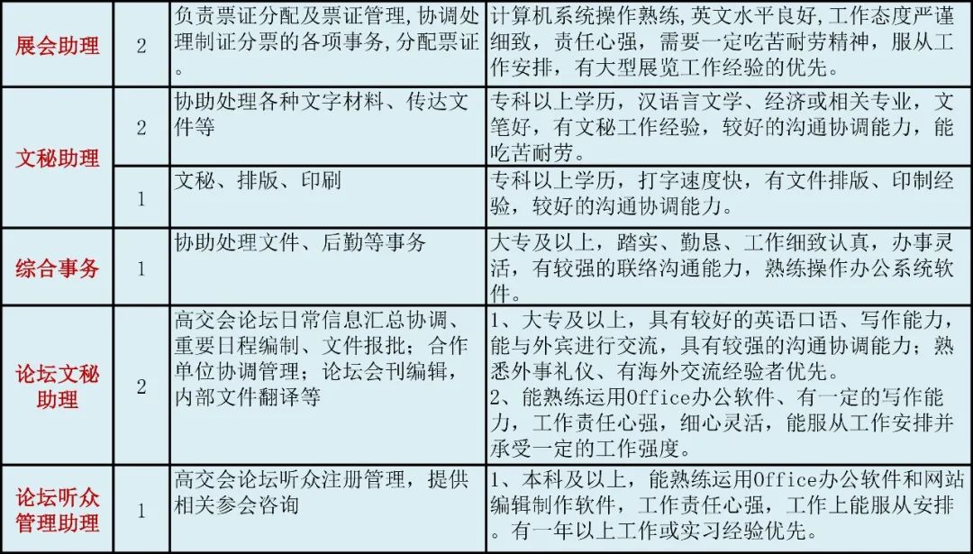
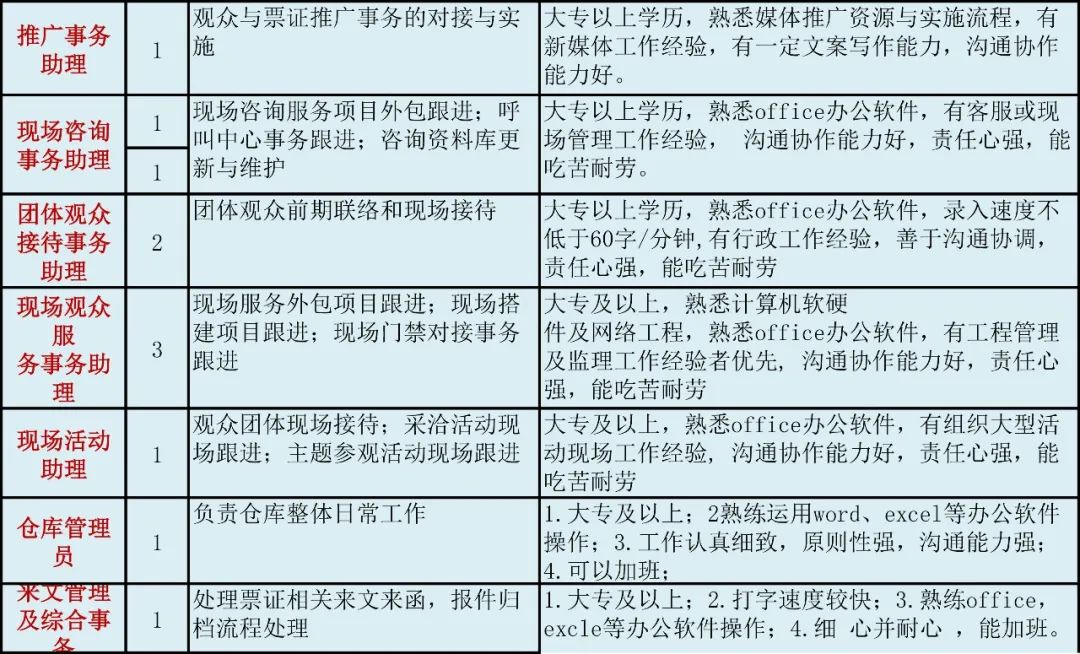
第25届中国国际高新技术成果交易会(高交会)将于2023年11月15日至19日举行。深圳会展中心近期拟招聘临时工作人员多名(临时工作人员工作时间为:录用日起至2023年11月19日止。面试合格后9月份开始陆续入职。)














长按识别以上二维码可查看完整岗位表
工作时间:



(往届图片)
咨询及报名方式
欢迎来电咨询或直接发送简历。
咨询及报名联系电话:
0755-82848629
应聘报名邮箱:
591585884@qq.com
若意向岗位招满,公司可调整岗位。
工作地点:
福田区福华三路111号, 深圳会展中心。

来源:深圳会展中心管理有限责任公司

提醒:本则招聘资讯,深圳招聘已经对用人单位的资质进行了审核,属于正规用人单位。当然,如果在实际应聘中出现与招聘内容不符的或者虚假的,请向我们进行反馈,联系QQ:30653930;微博@深圳招聘 而本微信的招聘资讯无特殊说明均为公司直招,超过发布时间一个月以上的,有可能已失效,请留心查阅。
深圳招聘官方联系方式:1、QQ:30653930;2、邮箱:szzp580@163.com
企业招聘信息投稿:请联系QQ:30653930(验证信息备注企业名称)
更多深圳招聘资讯
请长按识别以下二维码

点击“发消息”
发送“招聘”获取更多招聘内容

月薪一般7800左右,最高26000多元?这个职业真的要火了吗?
工作中,谁最焦虑?80后、90后纷纷“中枪”!他们都愁啥?万万没想到...
深圳这些不起眼的工作,月薪竟轻松过万?!但你不一定能做得来
在广东工作,拿多少工资较合理?哪些行业最有“钱”途?广东工资指导价来啦!
女友工资比自己高4倍,小伙感觉没面子!工资必须男高女低?网友吵翻了
在深圳租房必看!深圳最新地铁沿线租金图+最全各区租房攻略来了!
小伙工资5300能存5000元,一个月生活费300元!在深圳能否做到?
深圳领先招聘资讯微信平台,因为专注,所以卓越。
