
导读:在现行法律法规政策文件的基础上,以项目全生命周期的价值分析为基础,对项目的投资控制计划与目标予以定位,策划分析合同价格形式和风险分配方案,为工程总承包项目的有效实施提供实际指导意义。
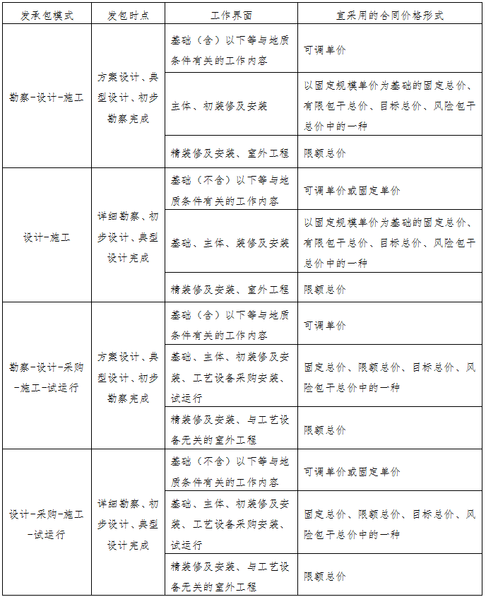
近年来,随着国家对全过程工程咨询和工程总承包模式的大力推行,工程总承包模式广泛用于各行业、各领域,但相应配套的具有可操作性的政策法规较为滞后,尤其缺乏合同价格形式的指导性实施细则。本文作者结合多年工程总承包的从业经验,从项目全生命周期角度,遵循公平、公正、实事求是的原则,对工程总承包模式下建设项目的合同价格形式、风险分配原则进行了深入研究,提出了解决方案。 近二十年来,国家、相关行政主管部门及相关行业对工程总承包分别多次出台相关文件。工程总承包模式的内容演变如下表1所示。 从上述演变过程中可以分析得知,建设部及地方行政主管部门的工程总承包法规制度文件逐步将“勘察”去除,但也并未明确禁止将勘察纳入工程总承包范围。鉴于勘察是设计工作的前提和基础,且不可预见的地质条件属于建设单位或发包人承担的风险范围,是否将勘察纳入工程总承包范围,应根据项目实际因事而定,不能一概而论、以偏概全。 根据《岩土工程勘察规范》及相关专业的勘察规程规定,勘察阶段可划分为:可行性研究、初步勘察、详细勘察三阶段或初步勘察、详细勘察两阶段。 与勘察阶段相对应的设计阶段包括可行性研究或方案设计、初步设计、施工图设计三阶段,或方案设计、施工图设计两个阶段。 现阶段,为了避免勘察风险分配不合理产生合同执行争议,在地方行政监管层面,倾向于勘察工作不纳入工程总承包发承包范围。如《四川省房屋建筑和市政工程标准设计施工总承包招标文件》(2021年版)要求:“招标人应在完成勘察工作后进行工程总承包项目发包,不得将勘察纳入工程总承包招标范围一并发包”。但从《建筑法》等法律文件来看,在风险合理分担原则下采用合理的合同价格形式,将设计工作和相应阶段的勘察工作纳入工程总承包范围一并发包符合上位法的法律规定,但应遵从《建设工程质量管理条例》第五条:先勘察、后设计、再施工的原则。 在具体实践中,最具争议的是岩土工程设计工作应如何划分发承包界面。从资质管理和行业管理角度,岩土工程设计属于勘察范畴,但其工作本身应按设计工作对待。鉴于基于勘察成果、上部基础结构设计选型与计算的地基处理设计、边坡支护设计等岩土工程设计与基础工程(包括路基)、基坑工程等后续主体工程的设计与造价密不可分,一般情况下,宜将与设计阶段相对应的岩土工程设计工作纳入工程总承包范围一并发包,从而达到合理分配风险、控制投资、加快项目进度的目的。 因此,四川省标准招标文件中“不得将勘察纳入工程总承包招标范围一并发包”中的“勘察”应理解为仅限于招标人发包前应完成的水文地质、工程地质、地形等工程勘察,而不是包含岩土工程设计在内的所有勘察。该标准招标文件是地方行政主管部门的市场化行业管理手段,发包人有权根据法律规定,选择适合项目实际的发承包模式。 建设工程以资产属性可划分为以土木工程等不动产投资为主的建设工程和以工艺设备等动产投资为主的建设工程两大类。前者投资管理的重点是建设与运营(行)过程中的资源消耗综合成本支出;后者投资管理的重点是单位产出效益价值[注1]。 建设工程以项目经营属性可划分为经营性项目(含准经营性项目)和非经营性项目两大类。经营性项目投资管理的重点是经营效益价值[注2],非经营项目投资管理的重点是社会效益价值[注3]。 管理者应从项目全生命周期的角度,综合考虑项目产出与成本支出的价值关系,从而合理确定项目投资规模和进度的控制目标与计划,进而选择适合项目实际的工程总承包模式。 工程总承包模式的核心和前提包括:(1)项目前期策划和决策的依据充足、论证充分,技术准备全面科学合理;(2)合理确定投资控制目标;(3)建立社会诚信管控体系和争议调解机制,各方主体遵守契约精神。 建设单位或发包人应在合理的合同价格形式与风险分配方案的基础上,按照法律法规规定的发包时点和程序,选择符合项目实际和行业管理规定的勘察、设计、采购、施工和试运行全过程或若干阶段承包的工程总承包模式,以达到节约资源、切实提高建设效率、多方共赢的目的。 根据《民法典》及相关法律法规的规定,结合工程总承包的发承包模式,可采用以下合同价格形式。 ①以固定规模单价为基础的固定总价合同。如:房屋建筑工程以单位面积单价为固定单价,按竣工建筑面积计量的总价合同;公路工程以单位里程单价为固定单价,按竣工里程计量的总价合同; ②以固定产能或产量单价为基础的固定总价合同。如:分布式光伏发电工程以单位MW发电量单价为固定单价,按竣工产能总量计量的总价合同; ①限额总价合同:限额总价以内按合同约定的规则结算,结算总价超过限额总价的风险由承包人承担; ②目标总价合同:以合同约定的目标总价为基础和投资控制标准,按合同约定的计量计价规则结算,结算金额与目标总价相比较,超过部分发承包双方按合同约定比例共担,节约部分按合同约定比例共享; ③风险包干总价合同:发包人给予承包人一定的风险金列入合同总价,总价包干。 ①固定单价合同:实物工程量清单单价通过竞争方式形成合同单价,清单单价之外的变更按合同约定的计价规则形成变更单价;结算工程量按合同约定的规则计算; ②可调单价合同:工程量按合同约定的规则计算;合同单价按约定的计价模式计价,通常采用定额计价模式加约定的浮动率,定额缺项的认质核价; (4)以上多种合同价格形式的组合。如:单价+固定总价;单价+风险总价;固定总价+风险总价;单价+固定总价+风险总价等。 为了有效管控项目投资,全面激发承包人的主观能动性,在一般情况下,工程总承包合同不宜采用单一的单价合同价格模式,单价模式应作为总价模式的调整和补充。 工程总承包项目在发包前,发包人可根据项目已完成的前期工作成果,根据法律法规的规定,选择适合项目实际的总承包模式和合同价格形式,合理分配风险,有序推动项目建设。 积极推行工程总承包和全过程工程咨询,是深化我国工程建设项目组织实施方式改革,提高工程建设管理水平,保证工程质量和投资效益,规范建筑市场秩序的重要措施;建设单位及专业咨询机构应在充分做好前期工作的基础上,合理策划项目交易结构、组织模式,选择适合项目实际的全过程咨询和工程总承包模式,才能达到技术与经济效率的高度融合统一。来源:成都市工程造价协会(刘建良,李加琳 四川成化工程项目管理有限公司,葛伟,王翔,穆麒巍 成都交子金融控股集团),工程造价管理整理,仅供学习参考,无商业用途
申明:本篇图文版权归原创作者所有,如有侵权请联系我
