发布信息

甘肃电投会展集团“问需于职工”,扎实推进“兴办实事”落实落地

作者:本站编辑      2023-08-22 18:09:55     54
今年以来,会展集团把为职工群众兴办实事作为检验主题教育成果的重要内容,坚持“问需于职工”,从不同业态职工生产生活实际情况出发,梳理职工群众“急难愁盼”问题,以务实举措力所能及为职工群众排忧解难,把暖人心、聚人心、得人心的工作做到了职工心坎上,着力增强职工群众的获得感、幸福感、安全感。
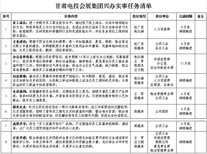
注重落实落地,以清单式管理确保兴办实事“件件有着落”。公司工会以主题教育为契机,深入各部室、各经营单位走访研究,梳理形成员工成长、文化建设、办公条件改善、权益保障、生活福利、婚恋交友、成果共享、片区共建等8个方面办实事任务清单,明确责任领导、责任单位、完成时限。各责任领导、主办部室,积极对接协调安排落实,确保事事有着落、件件有回音、条条见成效。
关注文化需求,打造独具会展特色的“精神食粮”供给站。根据不同业态特点和需要,加强酒店、展览、剧院、物业等业态职工书屋的建设。2023年5月,在“2023夏季全国图书馆采购会”上,主办方北京人天书店集团股份有限公司为会展集团赠送了涵盖红色教育、人物传记、哲学、管理等百余套书籍。公司工会拨付专项资金,由各分工会结合实际采购增配更为丰富的书籍充实职工书屋,丰富一线职工精神生活。积极引导职工开展读书分享活动,组织开展“4.23世界读书日读书分享会”,成功承办甘肃电投“青春建功新时代、学习雷锋志愿行”读书分享会等,使职工书屋真正成为职工学习文化、增长知识、提高能力的“精神食粮”供给站。组织员工积极参加集团公司第七届企业文化节职工诵读交流、职工书画摄影展、职工优秀文学作品征集、运动会相关项目等,8名员工在书画摄影展获得奖项;3名员工诵读作品分获甘肃省职工经典诵读征集展播活动一、二等奖。
创建“暖心食堂”,“会展美食”烹出舌尖上的幸福。公司始终把创建“暖心食堂”,提高员工舌尖上的幸福作为办实事的重点来抓。积极发挥公司膳食管理委员会作用,经过可行性调研、成本核算、方案意见征集等,公司餐厅对可提供的餐品进行了合理、科学定位,优化完善和提升外卖品种、菜品特色、节假日大餐等,特别推出了“特色小火锅”等季节性美食,满足了员工多样化就餐选择。紧密结合员工需求,增加外卖种类,提前预订保证质量,员工对“会展美食”的认可度进一步提升。
助力生产经营,建成慰问跟着项目走的支撑机制。按照“迅速让片区热起来”的工作要求,会展集团各业态以“开局即决战,起步即冲刺”的奋斗姿态,全力以赴跑市场、抓经营、控成本、落项目。公司工会紧贴服务业员工身心健康保障需求,按照“工会服务跟随项目走、后勤保障随着职工到”的思路,紧跟经营项目,围绕员工节假日一线值守,“省两会”“兰洽会”“省博外拓服务保障项目”、“陇西药博会”等活动,针对项目特点和职工需求,采购方便面、火腿肠、饮料、冰袖、藿香正气水等慰问品,为一线职工送温暖、送清凉。截止目前,公司现场慰问员工700余人次,慰问金额4万元,探索形成的慰问跟着项目走的支撑机制,让一线员工心更暖、劲更足。
心系职工群众,用心用情构建职工的“暖心家园”。针对一线职工对办公环境改善的诉求,公司工会积极协调相关部室,完善能源中心、保安岗亭等区域保暖、制冷设备配备,对展览中心消控室暖气进行改造,更换了消控室玻璃门,保安岗亭安装空调,极大的改善了工作环境。常态化开展“六必访”,对员工婚丧嫁娶、退休离岗、住院等走访慰问15人次;在集团公司工会的支持帮助下,对1名困难职工进行精准帮扶;开展2023年度“金秋助学”活动,为3名高考职工子女送上助学金;坚持办理职工医疗互助保险;推动职工带薪年休假制度严格执行;针对剧院、展览、酒店、物业等业态加班加点多的实际,从机制上保证和提高上述业态员工调休的灵活性;开展科普类女性健康知识讲座等;围绕职工多样化需求,安排专项资金为广大职工购买跳绳、跳棋、五子棋、固定式乒乓球等文化休闲用品111件,用心用情构建职工的“暖心家园”,当好职工群众的“娘家人”。
传递榜样力量,为职工成长立榜样。公司始终把帮助员工成长作为对员工的最大“福利”,通过大力弘扬劳模精神、劳动精神、工匠精神,厚植匠心文化,助力员工职业生涯不断成长。组织开展“讲述会展故事、弘扬工匠精神”先进模范宣讲会,讲好榜样故事,发挥先进典型、示范引领作用;组织承办并积极参加“甘肃省百万职工劳动和技能竞赛会展会议服务省级一类决赛”,会展集团代表队取得团体一等奖和10名选手中1人获个人一等奖、2人获二等奖,1人获三等奖的优异成绩2名员工代表甘肃省参加“全国星级饭店从业人员服务技能竞赛总决赛”;推荐评选1名职工参评集团公司“第三届电投工匠”。同时,公司党政工团各级组织认真评选优秀党工团工作者和职工、开展专业技术带头人聘任等,使广大职工群众学有榜样、行有楷模、做有方向、赶有目标,为职工成长树立了学习榜样。
厚植“匠心”文化,职工创新再获殊荣。增强职工“原创”“首创”意识,鼓励职工积极参与技术攻关、技术革新、发明创造和“五小”创新成果征集评审活动。组织开展“2023年职工优秀创新成果内部评审会”,推荐的《365天可视化工作法》创新开发与应用实践荣获集团公司2023年职工优秀创新成果一等奖,已入围2023年度甘肃省技术成果奖项目。2023年7月,会展集团“中国梦”主题茶歇和《365天酒店可视化管理操作手册》作为省总工会推荐的职工创新成果在北京第二届大国工匠创新交流大会暨大国工匠论坛上精彩亮相,得到了全国总工会、甘肃省总工会与会领导的高度认可。
践行社会责任,片区共建助力创文。公司始终以践行社会责任为己任,积极配合街道社区开展片区共建活动。组织志愿者在主要交通路口持续开展文明交通劝导;深入践行绿色环保理念,联合街道社区开展了“携手保护母亲河、共建生态文明城”公益活动;充分结合兰州市民需求,展览中心先后落地花卉展、生活用品展、图书展、茶叶展等和老百姓生活息息相关的展会项目;甘肃大剧院持续引进《红楼梦》、经典儿童剧、音乐会、舞剧等更多深受大众喜爱的剧目;会展物业持续开展片区绿化带清洁、养护等工作,为兰州市创建文明城市贡献会展力量。
下一步,会展集团公司将紧盯时间节点,采取有力措施,坚持思想不放松,力度不减弱,全力推动我为群众办实事项目扎实推进,持续深入开展送温暖活动,解决员工在工作中、生活中遇到的急事、难事,把员工关注的难点、热点问题办实、办好。
微信编创:党委办公室




相关内容 查看全部