

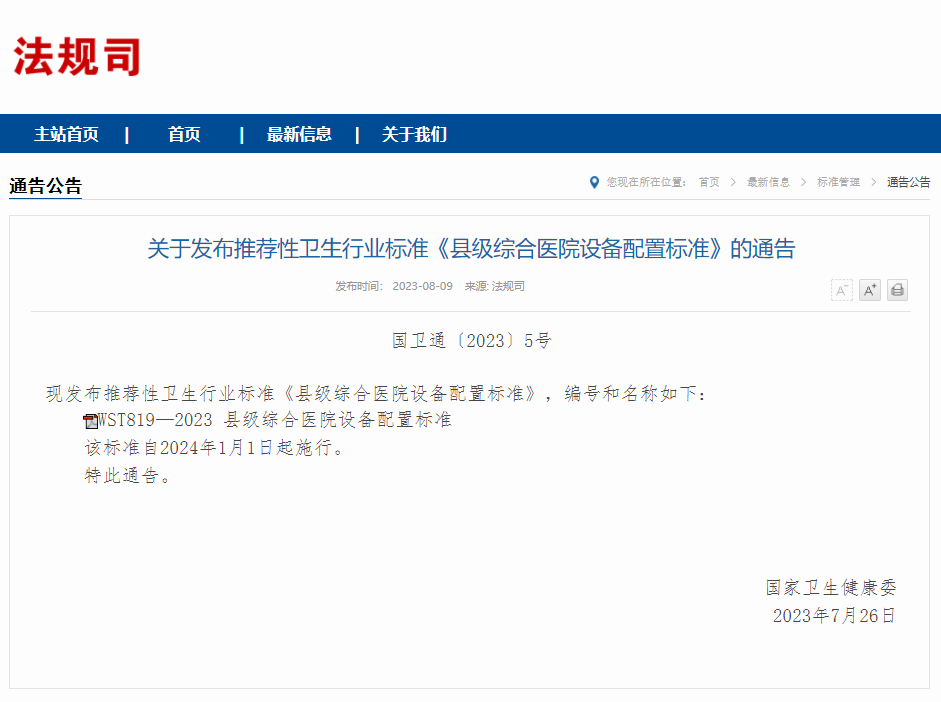
《县级综合医院设备配置标准》(WS/T 819—2023)于2023年7月26日正式发布,2024年1月1日起试行。
中国医学装备协会作为《县级综合医院设备配置标准》(以下简称《标准》)第一起草单位,经收集材料、实地调研、专家论证、公开征求意见等多种方式,完成《标准》编制工作。
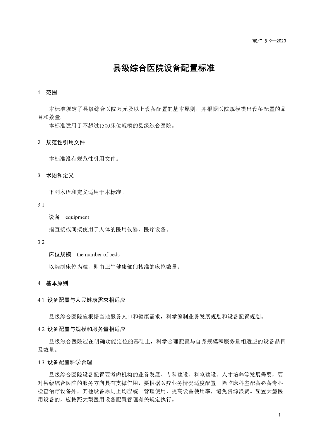
《标准》在明确科室功能定位及其临床路径、医院前瞻性建设与发展的基础上,以医学装备安全性和有效性为依据,科学合理配置各科室所需医学装备品目;根据医院编制床位数量,结合数据调研分别制定各规模县级综合医院装备配置数量,涵盖41科室(含一级、二级)402个设备品目。旨在积极引导县级综合医院合理适宜配置医学装备,防止盲目、超常重复装备,为实现县级综合医院功能定位提供保障。
下一步,中国医学装备协会将加强《标准》宣贯工作,编辑整理《县级综合医院医学装备系列产品集》,强化《标准》宣传推广和应用,为各级卫生行政管理部门、医疗卫生机构以及关心支持县级综合医院发展的各有关方面提供参考。
附件:县级综合医院设备配置标准

















本文来源:国家卫健委官网,中国医学装备协会订阅号


中国县域医院院长联盟协作平台工程
合作咨询电话:010-5095 0415
投稿咨询电话:010-5095 0413
投稿邮箱:y.liu@boao-chdrc.org
官方网址:http://www.chdrc.org.cn




