8月30日-9月1日,EESA第二届中国国际储能展览会暨第十届中国国际光储充大会将如期而至。
本次展会,正和铝业期待与行业人士分享我们的解决方案、结识新的合作伙伴。无论你是想寻找电池包热管理方案,还是想了解液冷系统交付技术,正和铝业都欢迎您光临展台,我们在展位(D3-64)期待与您见面!

本期推文
小编为大家整理了此次的参展攻略
大家可以提前观看并收藏
届时逛展会更轻松哦~
展会时间:2023年8月30日-9月1日
展会地点:苏州国际博览中心
主办单位:储能领跑者联盟
参展范围:储能全产业链上、中、下游企业以及全体储能行业从业者

1. 车辆交通路线
途径国际博览中心公交: 2 路、47 路、219 路、812 路、100 路、206 路、108 路、258 路、129 路、金鸡湖观光巴士、156 路、快线2号、120 路、106 路、215 路、夜2路
地铁一号线站点: 文化博览中心站 3号口 (该口临近 B1 馆)。
2. 社会车辆交通图
2020 年 2月 1日起,博览中心 G 馆廊桥地面停车场停车收费标准: 2小时内 (含2 小时) 免费,2 小时外每小时 6 元 (不足 1 小时按 1 小时计),封顶 80 元。当日 24时后重新计算累计收费。会议中心地下停车场停车收费标准: 2小时内(含2小时)免费2小时外每小时5元(不足 1小时按 1 小时计),封顶 80 元。当日 24 时后重新计算累计收费。

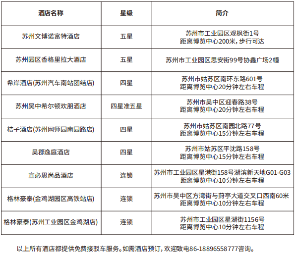
周边酒店住宿推荐

1. 长按识别
预约门票

2. 馆内禁烟:展馆内(包括洗手间)严禁吸烟。
3. 注意保管好个人的贵重物品,避免丢失。
4. 由于参会人员较多,工作人员有限,本次展会如有招待不周之处,敬请谅解。







长按二维码
关注我们
网址
www.trumony.cn
邮箱
davin@trumony.com
手机
13358009878
电话
0512-62532616
点个赞

再走吧
往/期/回/顾
