

如何开展安全风险分级管控工作
这七步请收好





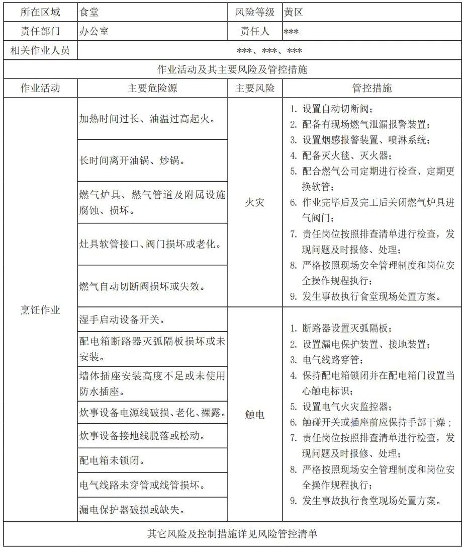
企业要对辨识出的安全风险进行分类梳理,参照《企业职工伤亡事故分类》(GB 6441—1986),综合考虑起因物、引起事故的诱导性原因、致害物、伤害方式等,确定安全风险类别。对不同类别的安全风险,采用相应的风险评估方法确定安全风险等级。
安全风险评估过程要突出遏制重特大事故,高度关注暴露人群,聚焦重大危险源、劳动密集型场所、高危作业工序和受影响的人群规模。
安全风险等级从高到低划分为重大风险、较大风险、一般风险和低风险,分别用红、橙、黄、蓝四种颜色标示。
其中,重大安全风险应填写清单、汇总造册,按照职责范围报告属地负有安全生产监督管理职责的部门。要依据安全风险类别和等级建立企业安全风险数据库,绘制企业“红橙黄蓝”四色安全风险空间分布图。
▼参考图例

风险等级一定程度上
取决于严重程度等级和可能性等级
这里给大家一个参考

在某地一家厂区门口
就醒目地挂着一幅厂区风险分布图
图中清晰地标注了企业内
不同等级的安全风险点
整个工厂哪里风险较高?哪里比较安全?
一眼就能看出来

不仅如此,这家企业在每个车间里
也都挂上了岗位风险分布图
哪个岗位存在什么样的风险?
应该做好哪些防范与应对措施?
也都一目了然

因此,每个企业都可以结合自身实际
绘制企业安全风险分布图
从组织、制度、技术、应急等方面
对不同等级的安全风险
采取有针对性的管控措施
确保安全风险始终处于受控范围内
安全风险等级从高到低划分为重大风险、较大风险、一般风险和低风险
分别用红、橙、黄、蓝四种颜色标示

工厂企业级需要显示在该地理位置、工业园区或者地图中的位置,最好能够从图中看到周边的公安、消防、医院、道路、河流等和应急有关的资源信息,以及企业周边存在的较大以上危险源,危化品管道企业信息等,用于预防次生衍生事故或者联锁事故,对周边的邻居有什么风险可以比较清楚,防止城门失火殃及池鱼。
部门级的需要显示该部门在工厂布局图中位置,如果本部门周边有较大风险可能发生事故时影响到本部门,也可以标注出来,作为应急预案衔接或者联动处置。


由于没有一个文件规定,也没有相应的国家标准,行业标准中安全风险四色空间分布图应该如何画,所以出现了各种各样的设计,但是我们目前可以参考到的满足消防要求,同时具有风险告知功能的标准就是
疏散平面图设计要求及标准 - GB T 25894-2010

本标准规定了包含消防、逃生、疏散以及设施内人员营救等相关信息的疏散平面图的设计原则与要求。
本标准适用于室内疏散使用的疏散平面图,这些疏散平面图在紧急情况下也可供消防员使用。疏散平面图以标志形式设置在公共场所和工作区域中。本标准不适用于室外安全服务使用的平面图,也不适用于专业人员使用的专业技术详图。





七、同时还可以和职业危害分级管控结合起来



九、安全风险控制和应急管理合并
供稿:板材公司安全环保部
编辑:马克成

新鞍钢内涵














