


白 酒




众所周知,大多白酒是越陈越香,10年、20年以上的白酒有着沁人的芳香及更加柔和的口感,那么为什么白酒不像其他食品一样,有保质期呢?

相关规定



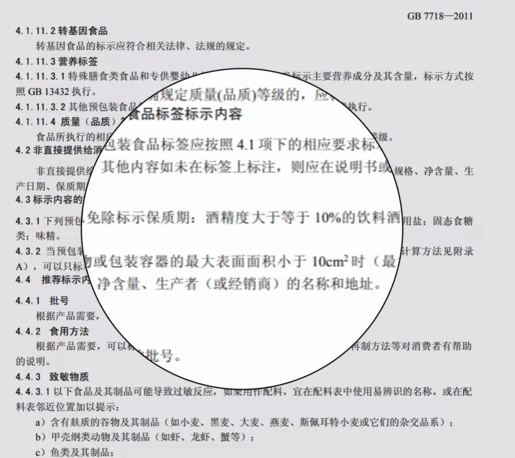
根据国家《预包装食品标签通则》(GB7718-2011)的规定,酒精度大于或等于10vol%的饮料,可以免除标示保质期。因为微生物即使在10%的酒精溶液里,也不能生长繁殖,不能产生有害物质;白酒酒精度数相对较高,而在这个酒度以上,菌类基本难以生存,不会出现变质的问题,所以可以不用标示保质期。
SUMMER


酒越存越香吗?




我们追剧的时候经常会看到这样的画面:女儿出生时父亲会在树下存一坛好酒,等女儿出嫁时将酒取出,以代表父亲对女儿厚重的爱。为什么白酒会存放那么久都不会坏呢?为什么白酒能保存这么长时间而不变质呢?这是由于白酒的酿造是以粮食为原料进行的,而且在贮存的过程中,酒中的酸、酯、醇、醛等风味物质不断地发生着变化,在相对稳定的条件下,酒的酯化、水解、缩合、氧化还原等反应加速了白酒的成熟,从而使酒变得更柔和,更协调,香味更浓。但不同香型不同风格的白酒存在最佳饮用期。比如说浓香型白酒采用的原窖法、跑窖法、老五甑工艺,存放时间可达到10-15年。最佳饮用时间4-9年。
SUMMER


如何正确存放?





尽管白酒没有明确的保质期,但正确的储存和保存方法可以延长其品质的保持。对喜欢收藏白酒的人而言,长时间储存并且保证白酒的质量是非常重要的。首先要把酒放在阴凉,干燥,通风的地方,不能直接接触太阳。其次,要把酒瓶的瓶盖保持干净,并且要把它盖得严严实实,不让它透入空气。最后,避免将白酒与有强烈气味的物品存放在一起,以免相互影响。
SUMMER


如何判断白酒是否适合饮用?





虽然白酒没有固定的保质期,但是我们可以从它的外观、气味等方面来判断它是否适合饮用。首先,要注意看酒的色泽有没有改变,如果有混浊或者色泽暗淡,就不适合饮用了。其次,要闻酒香,若有异味或酸味,那就说明酒已经变质,不能饮用。在酒精含量过低的情况下,酒中的微生物很容易生长繁殖,从而导致酒变质,产生酸味,所以低度数的白酒不适合长期存放。
SUMMER



纯粮酿造的酒长时间存放开坛后酒香四溢,入口绵柔醇厚。就像云台门洞藏系列白酒,秉老五甑酿酒古法,配桃花春曲,取古井之水,聚原酒精华,陈年洞藏,因其口感醇厚,回味悠长而广为流传。作为一款高度数浓香型白酒,可以作为收藏的一个全新选择。
SUMMER



END


扫码关注我们
