
建宇丰造价咨询分享第261天
2023.07.20/周四
建宇丰博览
导读:超概原因分析及控制建议
设计概算是在投资估算的控制下由设计单位编制的建设项目从筹建到竣工交付使用所需全部费用的文件。设计概算的编制应包括静态投资和动态投资。静态投资是计算点人材机等价格与单位工程量消耗量的乘积,其根据编制期价格、费率、汇率等确定,计算中不考虑价格变动因素,也未计入建设资金的时间价值。静态投资是考核工程设计和施工图预算的依据。动态投资包括静态投资、涨价预备费、建设期利息等,其考虑编制期到竣工验收前的工程和价格变化等多种因素。动态投资作为筹措、供应和控制资金使用的限额。
设计概算编制依据是初步设计图纸、概算定额、费用定额等。项目建设在初步设计阶段必须编制概算,且采用不同阶段设计的项目,都有其不同的概算编制要求。如,两阶段设计项目,初步设计阶段必须编制设计概算等。设计概算可分为三级,具体内容及相互间关系如图1所示。

图1 设计概算内容及其关系
其中,单位工程概算是确定各单位工程概算造价的文件,单项工程综合概算是确定一个单项工程概算造价的文件,建设项目总概算是确定整个建设项目所需全部费用的文件。单位工程概算是编制单项工程综合概算的依据及其组成部分,单项工程综合概算由各单位工程概算汇总编制而成,建设项目总概算是由各单项工程综合概算等汇总编制而成(见图2)。

图2 单项工程综合概算的组成
设计概算不准确会影响工程造价的控制及投资计划的真实性等。审查设计概算有利于正确确定建设项目的投资规模,提高概算的编制质量,合理确定和有效控制工程造价,促进设计的技术先进性和经济合理性。
审查设计概算的依据主要有审查编制依据的合法性、时效性及适用范围等。审查设计概算的方法主要有对比分析法、查询核实法、联合会审法等。
根据近几年新建项目调概资料分析,我国工程建设投资控制不力,工程项目超概算的平均幅度大约在40%左右,最高的达2~3倍。因此,需准确分析投资超概算的原因,采取相应的解决措施,以控制概算超估算、预算超概算、决算超预算“三超”现象。
超概算所存在的主要问题有项目前期工作太粗、深度不够,业主擅自增加建筑面积和提高建设标准,弱电、消防工程在初始阶段基本未委托设计和概算编制,征地拆迁费随意性太大,暖通、设备等专业工程概算漏项或少算,工程贷款利息未考虑在概算之内等,具体分析如表1所示。
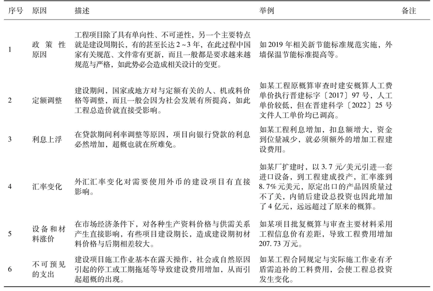
工程项目超概算的客观原因主要有政策性原因、定额调整、利息上浮、汇率变化等,具体如表1所示。
表1 工程项目超概算的客观原因

在建筑行业改革初期,客观原因是投资超概算的主要原因。随着我国建筑业的发展以及社会体制改革的不断推进,建筑业在政策制订与管理上也逐步实现规范化和制度化,如全国各地对建安工程概预算定额跟踪控制与调整,设备材料市场价格的定价也加强了管理等,因此,客观原因引起的“超概”通过政策调整巳经得到极大抑制,目前投资超概算的政策性原因已退居次要地位。
工程项目超概算的主观原因在各个阶段主要表现形式不同,具体如表2所示。
表2 工程项目超概算的主观原因

主观原因引起的投资超概算在近几年日益严重,有的甚至超过原概算一倍到两倍,主观因素引起投资超概算的严重性应引起足够重视。
设计阶段工程项目设计是根据批准的可行性研究报告,由业主通过招标后确定勘察设计单位,由设计人员运用基础资料,遵照国家政策和法规,吸收国内外先进的技术和实践经验,为项目提供建设依据及施工安装、调试服务的整个活动过程。
设计工作是对早期工程质量的具体化和细化,是建设项目由计划变为现实具有决定意义的工作阶段。为了保证设计的整体性,设计必须按一定的程序分阶段进行。国家规定,一般项目按初步设计和施工图设计两阶段进行,设计要把业主所要求的特性和需求反映到设计工作中去。对于技术复杂而又缺乏设计经验的项目,需加入技术设计,以利于工程质量、建设周期、综合投资效益等方面。
设计质量的优劣和工程项目的成功与否有着直接联系,是影响工程项目质量的重要方面,对于工程质量、建设周期、综合投资效益等起着决定性作用。不同因素对工程质量的影响程度由大到小分别为设计>施工>材料>使用>其它,具体如表3所示。
表3 不同因素对工程质量的影响程度

设计是控制整个工程建设项目造价的关键阶段,尤其是初步设计阶段对项目投资影响最大,能达到70%~85%。
1)总平面设计。总平面设计指总图运输设计和总平面配置。总平面设计中影响工程造价的因素有占地面积、功能分区、运输方式等。正确合理的总平面设计可以大大减少建筑工程量,降低工程造价和项目运行后的使用成本,还可以为城市建设和工业区创造完美的建筑艺术整体。如,占地面积的大小影响征地费用的高低,在总平面设计中应尽可能节约用地;合理的功能分区可以使总平面布置紧凑、安全,避免大挖填,还可以使生产工艺流程顺畅,运输简便;考虑运输效率及成本,如果运输量较大,则选择有轨运输,否则应尽可能选择无轨运输,可以减少占地,节约投资。
2)工艺设计。工艺设计部分要确定企业的技术水平,要严格按照批准的可行性研究报告进行工艺技术方案的设计。
3)建筑设计。建筑设计主要是确定工程的立体平面设计和结构方案工艺。在建筑设计阶段影响工程造价的主要因素有平面形状、流通空间、层高、建筑物层数、柱网布置、建筑物面积、建筑结构等。如,平面形状的设计应在满足建筑物功能要求的前提下,充分注意建筑平面形状的简洁、布局的合理;在满足建筑物使用要求的前提下,将流通空间减少到最小;在满足建筑功能的前提下,适当降低层高;中小城市以建造多层住宅较为经济,地皮特别昂贵的地区中、高层住宅是比较经济的选择等。
4)材料选用。设计阶段合理选择建筑材料,如轻质保温墙板、彩涂压型钢板、楼承板等各种新型建材,控制材料单价或工程量,是控制工程造价的有效途径。
5)设备选用。现代建筑越来越依赖于设备。据分析,设备安装工程造价约占工程总投资的20%~50%,且一般楼层越多设备系统越庞大,设备的配置更应充分考虑自然环境对能源节约的有利条件,以最大程度上节能能源。
1)工程造价控制的关键环节。据分析表明,设计阶段对工程造价的影响程度为75%以上。设计决定了工程量的大小及资源的消耗量,同时设计方案选定、结构优化、新材料采用、先进设计理念等决定了设计的质量和深度,如果在设计阶段吸收造价工程师参与全过程设计,在做出重要决定时能充分认识其经济后果,选择一种最经济的方式实现技术目标,这样才能真正在设计阶段起到控制工程造价这个关键环节,才能更有利于工程项目交付使用后的综合经济和社会效益。
2)会使控制工作更主动。对于批量性生产的制造业而言,控制目标值与实际值产生差异,是一种有效的管理方法,可以在很大程度上提高质量,增大效益。对于建筑业而言,由于建筑产品具有单件性,当实际值偏离目标值时,损失往往很大,这是一种被动的控制方法,不利于预先发现差异,主动采取一些控制方法消除差异。而如果在设计阶段控制工程造价,可以先按一定的质量标准,进行造价计划,并对对照造价计划中所列的指标进行审核,同时加强监督、控制和管理,充分发挥设计者的聪明才智,则更有利于变被动为主动,通过设计阶段有效控制工程造价。
设计是工程建设的龙头,目前设计部门普遍存在“重设计、轻经济”的观念。为促进设计人员做好方案选择,把竞争机制引入设计部门,为建设单位在规划设计阶段提高设计质量,从而有效地控制造价提供了契机。同时,在设计招标过程中,在满足设计任务书的要求下,建设单位应该聘请建筑经济师参与评标,应把设计的经济性也纳入评标条件,进一步提高设计的经济性和合理性。
限额设计就是在尊重科学、尊重实际及保证各专业达到使用功能前提下,按分配的投资限额控制设计,保证总投资额不被突破。限额设计是主动的、积极的控制方法,其依据是批准的可行性研究报告及投资估算控制初步设计等。推行限额设计是控制工程造价的重要手段,有利于处理好技术与经济的关系,有利于增强设计单位的责任感,使其既负技术责任也要负经济责任,应值得大力推广和实施。
价值工程强调的是项目的功能分析和功能改进。研究建筑设计阶段将是应用价值工程的重点,因此必须在产品的设计和研制阶段就开始价值工程活动,以最少的人力、物力、财力和时间获得必要的功能,以取得最佳的综合效果。
一方面由于建设项目工序复杂、项目实施牵涉面广等原因造成项目造价是动态变化的;另一方面行业垄断、供求失衡等现象使建筑市场运作不规范,加强审计监督是必要的。
当下,不少人对建设工程设计概算在认识上存在偏差。设计单位重设计而轻造价,工程造价方面的力量有所削弱,同时随着我国投资体制的改革及工程造价脱钩改制,致使目前许多设计概算流于形式,失去了设计概算在项目建设过程中对造价控制的作用。建设工程造价控制是一个全过程、动态的控制,只有设计阶段的概算较全面、具体地反映了整个工程的费用,才会避免估冒算或漏项少算的现象发生,使建设项目达到预期的目的。
来源:《建材发展导向》2022年第16期,程子佩,志远创越全过程工程咨询编辑,工程造价管理整理,仅供学习参考,无商业用途
申明:本篇图文版权归原创作者所有,如有侵权请联系我们删

