通讯作者:郑传胜 华中科技大学同济医学院附属协和医院放射科,武汉430022 Email:hqzcsxh@sina.com
引用: 中华医学会放射学分会介入学组. 中国Stanford B型主动脉夹层影像诊断和介入治疗临床指南 [J] . 中华放射学杂志, 2023, 57(5) : 457-473.
概述
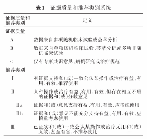
主动脉夹层是由各种原因导致的主动脉内膜出现破口,血液由内膜破口进入中层并沿主动脉纵轴撕裂,使主动脉被分隔为真、假两腔的病理过程。Stanford B型主动脉夹层(type B aortic dissection,TBAD)占所有主动脉夹层的25%~40%,具有起病急、进展快、病死率高的特点,是一种危急重症心血管疾病。自1999年Dake等首次报道使用腔内修复术治疗TBAD以来,TBAD的治疗方式由传统外科手术转为微创介入治疗,围手术期病死率及并发症发生率明显降低。经过二十余年的发展,腔内介入治疗技术及新的介入器具得到了极大丰富和广泛应用,并产生了许多循证医学证据,尤其是基于中国病例特点的研究证据。鉴于此,中华医学会放射学分会介入学组组织全国主动脉夹层介入及相关领域多学科专家,根据目前TBAD临床研究的最新进展,结合临床实践,围绕TBAD的影像诊断和介入治疗讨论并制定形成《中国Stanford B型主动脉夹层影像诊断和介入治疗临床指南》(以下简称指南)。本指南评价治疗或筛查的证据质量和推荐级别,采用欧洲心脏病协会(European Society of Cardiology,ESC)指南制定建议推荐的分级标准(表1)。本指南已在国际实践指南注册平台(http://guidelines-registry.cn/)注册且获得指南注册号(PREPARE-2022CN722)。本指南发表后,计划每5年更新1次。
一、流行病学
目前,基于人口统计学的主动脉夹层流行病学数据较少。欧美国家主动脉夹层的年发病率为2.8/10万~6.0/10万。然而,由于主动脉夹层起病急、病死率高,其真实发病率很难明确。瑞典一项对30 412名中年人超过20年随访的前瞻性研究显示,每年每10万人中发生主动脉夹层约15例,其中男性占67.5%。在65~75岁的人群中,发病率甚至可能高达每年每10万人35例。急性主动脉夹层国际注册研究(The International Registry of Acute Aortic Dissection,IRAD)显示,主动脉夹层患者的平均年龄为63.1岁,男性多于女性,约占65%。中国一项主动脉夹层注册研究(Sino-RAD)结果显示,我国主动脉夹层患者平均年龄为51.8岁,较欧美国家年轻10岁以上,可能与国内高血压控制率较低有关。
二、病因及病理
目前,多种因素被认为与主动脉夹层发生风险相关,其中许多因素已被证明会增加主动脉壁脆性。(1)高血压和动脉粥样硬化:主动脉夹层患者中约有80%合并高血压,31%合并动脉粥样硬化。高血压、高龄、血脂异常可促进主动脉粥样硬化变性,导致内膜增厚、纤维化、钙化,细胞外脂肪酸沉积和细胞外基质降解,从而增加主动脉壁的脆性。高血压还可诱导促炎细胞因子和基质金属蛋白酶的产生,导致细胞外基质过度降解,同时增加的主动脉壁应力和剪切力容易引发内膜撕裂。(2)遗传性疾病:以Marfan综合征、Loeys-Dietz综合征和Ehlers-Danlos综合征等遗传性结缔组织病导致的主动脉壁结构异常多见。约有5%的主动脉夹层患者合并Marfan综合征。(3)先天性解剖变异:先天性主动脉瓣二瓣化畸形、狭窄及主动脉缩窄等引起的心脏大血管组织结构及血流动力学改变,也可导致主动脉夹层的发生风险增加。(4)创伤:创伤性和医源性损伤导致主动脉内膜受损。(5)主动脉壁炎症反应:巨细胞动脉炎等自身免疫反应或梅毒等引起的主动脉壁炎症反应与主动脉夹层的发生关系密切。
三、分型
目前,国际上应用最广泛的主动脉夹层分型系统是DeBakey分型和Stanford分型。根据主动脉夹层破口位置和夹层累及范围,DeBakey分型分为3种类型:(1)Ⅰ型:原发破口位于升主动脉,夹层累及范围自升主动脉至胸降主动脉或及其远端。(2)Ⅱ型:原发破口位于升主动脉,夹层局限于升主动脉。(3)Ⅲ型:原发破口位于左锁骨下动脉开口以远,夹层累及胸降主动脉或及其远端。根据夹层累及范围,Daily等将主动脉夹层分为A型和B型:凡是夹层累及升主动脉者为Stanford A型;夹层仅累及左锁骨下动脉以远的胸降主动脉或及其远端者为Stanford B型。Stanford A型相当于DeBakey Ⅰ型和Ⅱ型,Stanford B型相当于DeBakey Ⅲ型(图1~3)。上述分型对弓部主动脉夹层或包含弓部和降主动脉的夹层没有明确定义。近年来,“非A非B”型夹层的概念被提出,即原发破口位于弓部或B型夹层向近端撕裂累及弓部的主动脉夹层。

四、分区
上述经典的主动脉夹层分型是为了适应传统的外科开胸主动脉置换术而提出的,而主动脉夹层介入腔内修复术对夹层近端破口、远端破口及分支开口的描述要求更为准确。2002年,有学者首次将升主动脉、主动脉弓及近端降主动脉分为0~4区,以适应腔内治疗近端锚定区定位的需要。目前,该分区方法得到了进一步的丰富和发展。0区:主动脉窦-升主动脉移行处至无名动脉开口远端;1区:无名动脉开口远端至左颈总动脉开口远端;2区:左颈总动脉开口远端至左锁骨下动脉开口远端;3区:左锁骨下动脉开口远端至左锁骨下动脉开口以远2 cm处;4区:左锁骨下动脉开口以远2 cm处至胸降主动脉中点(约第6胸椎水平);5区:胸降主动脉中点(约第6胸椎水平)至腹腔干开口近端;6区:腹腔干开口近端至肠系膜上动脉开口近端;7区:肠系膜上动脉开口近端至高位肾动脉开口近端;8区:高位肾动脉开口近端至低位肾动脉开口远端;9区:低位肾动脉开口远端至主动脉分叉处;10区:主动脉分叉处至髂总动脉分叉处;11区:髂外动脉段(图4)。
五、分期
主动脉夹层通常根据发病时间进行分期。传统上根据发病时间≤14 d或>14 d将主动脉夹层笼统地分为急性期和慢性期。近年来,随着影像学的发展及对夹层认识的加深,亚急性期的概念被提出。VIRTUE Registry研究通过对比急性期(<15 92="">92 d)对TBAD行胸主动脉腔内修复术(thoracic endovascular aortic repair,TEVAR)的效果,结果显示亚急性期主动脉重塑率明显优于慢性期,同时严重并发症发生率较急性期显著降低。ESC于2014年发布的《主动脉疾病诊断和治疗指南》中推荐的TBAD分期方法为:发病时间≤14 d为急性期;14~90 d为亚急性期;>90 d为慢性期。目前,该分期方法已被多个国内外指南推荐。本指南推荐采用ESC指南推荐的分期方法。
六、分类
TBAD的分类有助于指导患者风险分层、选择治疗方式和评估预后。根据起病时的临床特征和影像学表现,TBAD可分为复杂型和非复杂型。2014年ESC指南对复杂型TBAD的定义是至少存在下列情况之一:动脉破裂或先兆破裂、脏器灌注不良、动脉快速扩张、持续或反复疼痛及药物难以控制的高血压。并在该指南中推荐对复杂型TBAD首选TEVAR治疗,而对非复杂型TBAD首选药物保守治疗。近年来,对非复杂型TBAD预后的研究显示,虽然不存在立即威胁生命的动脉破裂或灌注不良的征象,但部分存在高危因素的患者往往预后较差。这些高危因素包括主动脉最大直径>40 mm、假腔最大直径>22 mm、不可缓解的疼痛、无法控制的高血压、血性胸腔积液、单纯影像学检查发现的灌注不良、小弯侧的原发破口以及再入院。
本指南推荐将主动脉夹层分为3类:复杂型、非复杂型、非复杂型(含高危因素)。复杂型指存在破裂或先兆破裂或灌注不良征象。非复杂型指无破裂、灌注不良征象,也无高危因素。非复杂型(含高危因素)指存在下列征象之一者:主动脉最大直径>40 mm、假腔最大直径>22 mm、不可缓解的疼痛、无法控制的高血压、血性胸腔积液、单纯影像学检查发现的灌注不良、小弯侧的原发破口、再入院。不可缓解的疼痛定义为尽管予以足量的降压、止痛、抗焦虑治疗,患者仍诉剧烈疼痛且持续时间>12 h。无法控制的高血压定义为使用超过3种不同类型的降压药,按最大推荐或耐受剂量给药,患者仍有高血压且持续时间>12 h。灌注不良定义为由主动脉夹层导致的终末器官(如内脏、肾脏、脊髓、四肢)血流不足。
主动脉夹层的诊断
一、临床诊断
(一)临床表现
1.疼痛:疼痛是主动脉夹层最常见的症状。约85%以上的夹层患者发病时会出现突发、持续的“撕裂样”或“刀割样”等难以忍受的剧痛,可由高强度体力活动或剧烈运动诱发,伴有濒死感,给予吗啡类药物不能缓解。疼痛部位根据破口位置及夹层累及范围而有所不同,以胸痛、背痛及腹痛多见,可伴有颈部、上肢、背部和下肢的放射性疼痛或麻木感。疼痛的另一特点为转移性,通常与夹层延伸的路径一致。
2.脏器灌注不良表现:灌注不良是指夹层累及主动脉重要分支血管导致血流减少、脏器缺血坏死或功能障碍的一种临床表现。约有20%的TBAD并发灌注不良,其病死率高达28%。根据分支血管阻塞机制的不同,灌注不良可分为(图5~7):(1)静力型阻塞,即夹层累及分支血管开口,假腔压迫分支血管真腔,导致血流灌注减少,如合并血栓形成则缺血进一步加重。(2)动力型阻塞,往往只有近端破口,远端没有破口或破口相对较小,缺乏流出道或流出道不畅,使得假腔内压力明显高于真腔,真腔受压或内膜片在管腔内摆动、脱垂入分支血管开口,限制了真腔血流进入靶器官。(3)混合型阻塞,即同时存在动力型和静力型因素。

灌注不良的症状和体征因受影响的分支而异:(1)累及无名动脉或左颈总动脉可导致脑供血不足,出现头晕、晕厥、意识障碍甚至脑卒中;(2)累及左锁骨下动脉可出现双上肢血压明显差异,受累侧上肢因缺血出现无力、疼痛、苍白、发凉等;(3)累及脊髓动脉时可导致脊髓缺血,出现下肢轻度瘫痪或截瘫;(4)累及一侧或双侧肾动脉可出现血尿、无尿、严重高血压甚至肾功能衰竭;(5)累及腹腔干、肠系膜上动脉或肠系膜下动脉时可出现胃肠道缺血表现,如腹痛、恶心、呕吐、肠麻痹和肠坏死,部分患者表现为黑便或血便,听诊可出现肠鸣音异常,重者可表现出腹膜刺激症状,有时腹腔动脉受累可引起肝脏或脾脏梗死;(6)累及下肢动脉时可出现急性下肢缺血症状,如无力、疼痛、无脉、发凉及间歇性跛行等。提示灌注不良的实验室检查结果包括乳酸、肌酐、转氨酶和肌酸激酶水平升高。患者是否患有灌注不良需要基于临床症状、体征、实验室检查和影像学检查综合判定。
3.血压异常:血压异常可表现为高血压、四肢血压差增大或低血压。主动脉夹层患者约有80%合并高血压,即使出现休克,有大汗淋漓、面色苍白、周围性发绀等表现,仍可表现为高血压。主动脉夹层累及肢体血管,可导致四肢血压差增大,以夹层累及左锁骨下动脉导致双上肢压差增大常见。若四肢血压均低,则需排除有无夹层破裂或心脏填塞可能。
4.破裂:动脉破裂是主动脉夹层最常见的死亡原因。患者常出现失血性休克表现,如面色苍白、四肢湿冷、大汗淋漓、极度烦躁以及血压下降。主动脉夹层可破入心包腔、左侧胸膜腔引起心脏压缩或胸腔积血,也可破入食管、气管内或腹腔出现休克、胸痛、晕厥、呼吸困难、心悸、呕血及咯血等表现。腹主动脉夹层破裂可形成腹膜后血肿,常有腰腹剧痛,主要体征为腹部压痛,可出现反跳痛和肌紧张,有时可触及腹部包块,听诊肠鸣音减弱。
5.其他:(1)TBAD伴主动脉根部扩张或进展为A型夹层者,可出现心脏相关并发症。累及主动脉瓣导致主动脉瓣关闭不全时听诊可有主动脉瓣区舒张期杂音,重者可出现心力衰竭;夹层累及冠状动脉开口导致心肌梗死、心律失常或心力衰竭时可出现胸痛、胸闷、呼吸困难,心电图可有ST段抬高和T波改变;夹层破入心包导致心包填塞时可有动脉压持续下降、静脉压升高、心音遥远、心率加快、脉搏细弱等表现。(2)TBAD伴假腔增大或动脉瘤形成者,可出现相应的压迫症状,压迫食管可表现为渐进性吞咽困难;压迫气管可表现为气促、呼吸困难;压迫喉返神经可表现为声嘶等。
(二)实验室检查
对于胸痛且怀疑主动脉夹层的患者,入院后应完善血常规及血型、尿常规、肝肾功能、心肌酶、血气分析、凝血五项(包括D-二聚体)、C反应蛋白、乙肝等传染病筛查等检查项目,有助于主动脉夹层的鉴别诊断或明确有无并发症。
TBAD部分患者急性期可表现为轻度贫血,发病数小时内有白细胞计数升高,中性粒细胞也可增加。部分患者尿常规可有尿蛋白阳性,出现红细胞和管型尿。在灌注不良的患者中,可出现代谢性酸中毒,肾功能受损时可出现肉眼血尿、血尿素氮和肌酐升高。血液进入假腔可引起轻度溶血,使胆红素、乳酸脱氢酶轻度升高及红细胞沉降率增快。D-二聚体在急性主动脉夹层的诊断中具有很高的灵敏度和较低的特异度。D-二聚体在急性夹层中普遍升高,其水平小于500 ng/ml有助于排除主动脉夹层。
二、影像学诊断
(一)X线
胸部平片诊断TBAD的价值有限,不推荐作为急诊筛查和确诊手段。TBAD的X线表现主要为主动脉增宽延长、上纵隔增宽、双主动脉影和主动脉内膜钙化移位,但特异度和灵敏度较差。
(二)CT
CTA具有普及面广、数据采集速度快、图像空间分辨率高、后处理方式多等优势,诊断TBAD的特异度和灵敏度高,是怀疑TBAD患者的首选影像学检查方法(Ⅰ类推荐,B级证据)。
1.CT扫描及后处理技术:推荐CT平扫及增强的扫描方案,特别是在需要鉴别主动脉夹层和壁间血肿时。如需评估主要器官灌注或术后评估内漏情况,可在增强之后延迟60~90 s扫描静脉期。扫描范围从胸廓入口至耻骨联合水平,上至下颌角,下至双侧股动脉。心电门控采集方案对于减少主动脉根部和胸主动脉的运动伪影至关重要。非紧急情况,建议进行层厚≤0.5 mm的薄层扫描,以获取更多影像学信息。
主动脉夹层三维重组后处理技术主要包括多平面重组(multi-planar reformation,MPR)、曲面重组(curve planar reformation,CPR)、最大密度投影(maximum intensity projection,MIP)和容积再现(volume rendering,VR)。MPR技术可以进行各角度和方向的旋转、重建,可以多个方位显示内膜破口的位置,全程显示病变,并进行夹层相关数据评估与测量;MIP对管壁的钙化有较好的显示能力,但无法显示病变内部细节;VR技术可以显示血管的整体解剖结构;CPR技术能够较好显示被其他组织遮盖的内膜片形态、真假腔大小等。
2.CT平扫:CT平扫对TBAD的诊断价值有限。平扫CT主要用于评价主动脉的形态变化、主动脉壁钙化分布及内移情况、夹层并发症如心包和胸腔积液(血)等。平扫显示主动脉壁(内膜)钙化影向腔内移位>5 mm能提示TBAD的诊断。心包积液(血)的CT平扫表现为沿心脏分布、紧邻脏层心包脂肪的环形低(高)密度带。胸腔积液(血)表现为胸腔内弧形或新月形液体密度影,积血时密度增高。在部分合并主动脉壁间血肿患者中,若假腔有新鲜血栓形成时,平扫CT可显示主动脉壁增厚,主动脉腔(真腔)可变细,偶可显示内膜片影。
3.CTA:CTA有助于内膜片、破口、真假腔、假腔血栓的检出,可清晰显示病变范围、分支受累、脏器灌注、壁间血肿、穿透性溃疡、动脉粥样硬化斑块、胸腔积液等;还可明确是否合并心包积血、主动脉破裂、夹层逆行撕裂、冠状动脉开口受累等高危并发症。CTA在夹层患者随访中亦具有重要作用:对于保守治疗患者,可观察夹层动脉的变化情况;对血管置换患者,可观察吻合口是否狭窄及外漏等;对介入支架腔内隔绝术患者,可观察覆膜支架成形情况、是否存在内漏等。对于需重复CTA扫描的随访患者,最大限度降低辐射剂量也尤为重要。有研究指出,相较于其他碘对比剂,高浓度对比剂碘美普尔在保证高图像质量的同时能更有效降低CT辐射剂量,提升随访患者的临床获益。
4.TBAD主要CT征象:(1)内膜片及内膜破口。①主动脉管腔内见内膜片影是诊断主动脉夹层的直接征象。②内膜片形态多为单一线条状,也可因内膜螺旋形或“滚筒样”撕裂呈现多条、“夹心”样表现。③急性期内膜片菲薄,易在管腔内摆动导致搏动伪影,显示较为模糊;亚急性及慢性期内膜片逐步增厚,活动度降低。④内膜片中断/真假腔连通的部位为内膜破口。⑤内膜破口可有1个或多个,近端者称为原发破口,其位置是夹层分型的重要依据。⑥原发破口的位置、大小及与弓上分支的关系是评估的重点。
(2)真、假腔的判断。①真腔与邻近正常主动脉或左心室直接延续,而假腔与邻近正常主动脉不直接相连,从主动脉根部逐层追踪真腔位置有利于准确判断真、假腔。②真、假双腔可同时强化或假腔强化与排空较真腔延迟,内膜片在高密度真假双腔的衬托下表现为低或中等密度线条影。③真腔密度与邻近近端、远端正常主动脉或左心室内密度相仿,假腔内密度常不均匀且多与邻近近端、远端正常主动脉或左心室内密度不一致。④典型TBAD患者真腔小,呈“马蹄形”或椭圆形;假腔大,呈半月形或月牙形。⑤蛛网征及鸟嘴征——蛛网征是指假腔内的细线样低密度影,代表假腔内未完全离断的中膜,是识别假腔的特异性征象,但灵敏度较低;鸟嘴征是指夹层内膜片与假腔外壁间呈锐角,见于所有TBAD患者。⑥假腔内常有血栓形成,真腔内少有血栓形成;平扫血栓显示为相对稍高密度,增强扫描持续未见对比剂充盈;假腔完全血栓化时增强仅显示真腔。⑦真/假腔位置关系、夹层撕裂范围、真腔受压程度、假腔扩张程度、假腔血栓化情况是评估的重点。
(3)主要分支受累征象。①夹层撕裂累及的主动脉分支应逐一描述,包括无名动脉、左颈总动脉、左锁骨下动脉、腹腔动脉、肠系膜上动脉、左右肾动脉、肠系膜下动脉及双侧髂股动脉。②夹层撕裂累及主要分支可引起血管动态型闭塞,静态型闭塞或混合型闭塞导致供血器官灌注不良。③当分支血管由真假腔同时供血时,根据真假腔供血比例不同,可出现供血器官强化程度不变或减低。④当分支血管完全由假腔供血时,供血器官出现强化程度明显降低,甚至无强化表现。
(4)破裂征象。①当主动脉夹层合并动脉瘤直径>5.5 cm时或动脉管径短期快速增大时,破裂风险增加。②血性胸腔积液、主动脉周围血肿、心包和(或)纵隔积血提示主动脉破裂可能;CT平扫上积液/积血部位CT值在20~40 HU有提示作用。
(5)基于CT的术前测量。准确的术前测量是支架选择的关键。推荐在三维重建影像中使用正交平面图像——即垂直于血流中心线平面进行主动脉管径的测量(Ⅰ类推荐,B级证据)。在无法进行三维重建的情况下,基于轴面图像的测量是一种可行的替代主动脉测量方法(Ⅱa类推荐,B级证据)。
在主动脉弓部或较为扭曲的主动脉处,动脉往往为不规则圆形。建议在基于血流中心线的平面上同时测量最大径和最小径,若(最大径-最小径)/最小径比值小于5%,以最大径作为参照;若(最大径-最小径)/最小径比值大于5%,以平均直径作为参照(Ⅱa类推荐,B级证据)。
动脉管壁测量边界的选择对于精准的术前测量至关重要。建议使用CTA或MRA测量主动脉管径时采用外膜-外膜(动脉外壁)直径作为主动脉真实管径。
(6)CT增强检查禁忌证。碘对比剂过敏、甲状腺功能亢进、严重肾功能不全、妊娠期妇女是CTA检查的绝对或相对禁忌证。此外,对于年轻和需要反复接受造影检查、CTA或CT对比增强检查的患者,应该评估患者放射线暴露的风险。对上述患者,MRI是首选的替代影像检查手段。
(三)MRI
MRI具有无电离辐射、覆盖范围广、软组织分辨力高等优势。基于钆剂的对比增强MRA具有与CTA相近的诊断效率,能准确判断夹层类型,直观显示真假腔、内膜片、内膜撕裂口、假腔血栓、主动脉分支受累情况及与邻近结构的关系,此外还能对瓣膜功能、内膜运动及真假腔血流进行评价。四维血流MRI(4D Flow MRI)是一种新兴的技术,能够定性或量化功能参数,可以精确地描述真腔和假腔内血流动力学改变,并量化壁面切应力、压差、流速等参数,可能具有预测预后价值。然而MR检查时间长,不适合循环不稳定的急重症患者,禁用于体内有磁性金属植入物或存在幽闭恐惧症的患者。
TBAD的MRI表现:(1)自旋回波序列可清晰显示线状内膜片影;而MR电影可动态显示内膜片的运动和真假腔血流信号的变化;(2)内膜撕裂口表现为内膜片连续性中断,MR电影可直接显示由真腔喷射入假腔的血流;(3)真腔血流速度快产生流空效应,而自旋回波序列表现为均匀低信号;假腔血流快时呈低信号,血流缓慢或发生涡流时,则呈高信号或不均匀信号。MR增强早期真腔内对比剂充盈而呈高信号,假腔无对比剂充盈而呈低信号,延迟期假腔对比剂充盈而呈高信号。假腔内血栓信号随形成时间不同而不同;增强扫描时无对比剂充盈;(4)显示心包、胸腔积液及主动脉瓣反流等。
(四)超声心动图
经胸超声心动图具有便携性好、普及率高等优势,可用于主动脉夹层的筛查。其诊断主动脉夹层的主要征象为主动脉内随心动周期摆动的带状回声,并可同时评估患者的心功能、主动脉瓣和主动脉窦情况。但经胸超声穿透力低,易受气体干扰,对TBAD诊断灵敏度低。经食管超声心动图(transesophageal echocardiography,TEE)可克服上述不足,明显提高TBAD诊断效能,但其为一种侵入性检查,可能导致夹层进展,且对操作者技术水平要求较高,不推荐对可行CTA或MRA的患者使用。血管内超声也可实时、动态显示主动脉腔内的三维结构,对主动脉夹层诊断的灵敏度和特异度优于TEE。但作为一种侵入性且费用较高的检查,不推荐用于术前诊断和常规用于术中引导。
(五)DSA
DSA既往是诊断主动脉夹层的“金标准”,可显示破口位置、判别真假腔、评估分支受累情况等。但DSA属于有创检查,并且无法观察血管腔外的结构,容易漏诊假腔血栓化的患者,因此不推荐单独用于术前诊断。目前DSA主要用于介入术中判断内膜撕裂口、真假腔位置、分支血流情况,覆膜支架的准确定位及释放,术后检查内漏等并发症以评价手术效果等。
TBAD的DSA主要表现:(1)真假腔形成,表现为早期真腔密度高、假腔密度低,而延迟期真腔密度低、假腔密度高;但假腔完全血栓化时仅显示真腔而无法显示内膜破口及假腔;(2)撕裂内膜片呈线状负影,内膜撕裂口处线状负影中断,可见含对比剂血液喷射或流入假腔,邻近真假腔密度相似;(3)若仅单腔显影且管腔明显小于主动脉影者,需考虑假腔血栓化;(4)主动脉主要分支血管受累表现为受累血管受压变窄或开口于假腔,相应供血器官灌注减低;(5)假腔内对比剂向主动脉周围溢出提示假腔破裂。
治疗
一、治疗原则
1.所有TBAD均需在确诊后立即实施最佳药物治疗来控制血压、降低心率和减轻疼痛等,以降低主动脉壁的剪切应力,减小夹层进展或破裂概率(Ⅰ类推荐,B级证据)。
2.在药物治疗的同时,需要尽快完善评估患者的病史、临床表现、影像学和实验室检查等。根据综合评估的结果,将患者进行分类,并根据分类确定具体的治疗方案(Ⅰ类推荐,B级证据)。急性TBAD治疗选择流程图见图8。

二、最佳药物治疗
1.控制血压和心率:目标是维持收缩压<120 mmHg(1 mmHg=0.133 kPa)或在保证脏器血供的前提下尽可能降低血压水平。同时降低心率,目标值为60~80次/min。β受体阻滞剂常用来控制心率,如果存在药物禁忌或者不耐受的情况,可选用非二氢吡啶类钙通道阻滞剂代替。一旦有效控制了心率,血管紧张素转换酶抑制剂、血管紧张素受体阻滞剂和(或)二氢吡啶类钙通道阻滞剂也可使用(Ⅰ类推荐,B级证据)。
2.疼痛管理:有效的止痛、镇静治疗能够帮助稳定血流动力学,从而更好地控制血压和心率(Ⅰ类推荐,C级证据)。
三、介入治疗
(一)TBAD介入治疗概况
1991年阿根廷Parodi等首次报道成功在人体内植入覆膜支架治疗腹主动脉瘤,开创了主动脉介入手术的先河。1994年美国Dake等首次报道成功使用覆膜支架血管腔内修复胸主动脉瘤,使得主动脉介入治疗的水平上了新的台阶。1999年Dake等首次报道成功应用覆膜支架血管腔内修复主动脉夹层,将主动脉介入治疗带入新的领域。2013年美国FDA批准支架移植物用于急性和慢性TBAD的TEVAR治疗。我国早在1999年即开展主动脉介入手术,经过二十余年的发展,主动脉介入治疗已经成为TBAD的首选治疗方法而广泛应用于临床。
(二)TBAD介入治疗原则
介入手术的基本原则是通过微创手术在真腔内植入覆膜支架,封堵原发破口,恢复流入主动脉真腔及其重要分支的血流,促进主动脉重塑。
1.急性和亚急性期TBAD治疗建议:(1)非复杂型TBAD治疗建议。①对急性/亚急性非复杂型TBAD应采用逐步评估、动态观察的治疗方法,包括确定TBAD所处时期,确定原发破口的大小及位置,确定夹层近端与左锁骨下动脉的距离,确定最大主动脉直径,并确认任何器官灌注不良或其他复杂疾病的指征/证据等(Ⅰ类推荐,B级证据)。②最佳药物治疗及定期复查是急性期无高危因素的非复杂型TBAD的推荐治疗措施,但应动态监测,若夹层进展应尽早行TEVAR干预(Ⅰ类推荐,B级证据)。③对于亚急性无高危因素的非复杂型TBAD患者,可考虑TEVAR以改善主动脉重塑,减少晚期动脉相关不良事件发生率(Ⅱa类推荐,B级证据)。
(2)非复杂型(含高危因素)TBAD治疗建议。①对患者临床资料及主动脉成像进行全面的分析并识别出具有高危因素的非复杂型TBAD患者(Ⅱa类推荐,B级证据)。②对解剖结构合适且具有高危因素的非复杂型TBAD,可优先考虑使用TEVAR来改善晚期预后(Ⅱa类推荐,B级证据)。③对于条件允许的患者,等到亚急性期行TEVAR可减少围手术期并发症风险(Ⅱa类推荐,B级证据)。④对于含有高危因素的不具合适解剖结构的非复杂型TBAD患者,可根据患者病情稳定程度,选择最佳药物治疗及密切随访或外科开放手术干预(Ⅱb类推荐,C级证据)。
(3)复杂型TBAD治疗建议。①TEVAR适用于伴有破裂和(或)灌注不良及解剖条件合适的急性或亚急性复杂型TBAD(Ⅰ类推荐,B级证据)。②对于解剖条件不适合TEVAR的急性或亚急性复杂型TBAD患者应考虑外科开放手术修复(Ⅱa类推荐,B级证据)。
2.慢性期TBAD治疗建议:(1)慢性期TBAD手术干预指征。①夹层合并动脉瘤直径≥55 mm。②夹层合并动脉瘤直径增长速率>10 mm/年。③出现临床症状,包括疼痛、脏器灌注不良等。慢性期TBAD只要符合上述条件之一,即有手术指征。当慢性期TBAD出现再发夹层、破裂或濒临破裂(即急性主动脉综合征)等情况时,应参照急性主动脉夹层采取适当的干预措施。
(2)慢性期TBAD治疗推荐。①对于有手术干预指征并且解剖条件合适(足够的锚定区,没有升主动脉瘤或弓部动脉瘤)的慢性TBAD患者,TEVAR是合理的选择(Ⅱa类推荐,B级证据)。②对于有手术干预指征而解剖结构不适合TEVAR的慢性TBAD患者,应考虑外科开放手术修复(Ⅱa类推荐,B级证据)。③对于合并有较大直径腹主动脉瘤、远端锚定区不足和(或)远端存在较大破口的慢性TBAD患者,不建议单独使用TEVAR作为唯一的治疗方法(Ⅲ类推荐,C级证据)。
3.术前准备:(1)术前沟通(术前谈话及签订手术同意书)。术前沟通内容包括以下几点:①使用通俗易懂的语言告知受委托人TBAD的相关知识,包括疾病的发病机理、合并症、治疗现状以及疾病的转归(包括远期可能出现的问题)等。②告知受委托人详细的手术计划、手术并发症、相关费用等。③在委托人和受委托人充分知情同意前提下签订手术同意书。
(2)手术预案(CT测量及详细的手术方案)。①CT评估:根据薄层主动脉CTA图像,确定原发破口位置、夹层累及范围、主要分支血管血供、胸腔积液、近端锚定区解剖条件、入路血管条件等重要信息。②确定手术方案和手术时机:根据患者临床情况(症状、体征、实验室检查等),结合CT评估结果,尽快确定患者分类[非复杂型、非复杂型(含高危因素)、复杂型],然后根据推荐意见确定手术方案和手术时机。手术方案的确定包括具体的手术方式、详细的支架品牌和规格型号等重要耗材信息。
4.TBAD介入手术流程:(1)手术准备。主要包括麻醉准备和入路血管准备。麻醉的方式包括局部浸润麻醉和全身麻醉,对于仅需腔内治疗的患者多采用局部浸润麻醉,对于需要全身麻醉的情况由专业麻醉团队完成。入路血管准备包括造影和支架植入等通路准备。造影一般选择股动脉或左侧桡动脉入路,如果均穿刺失败或存在穿刺禁忌,也可选用肱动脉入路。一般选择股动脉作为支架植入的入路血管,可根据术前CTA评估双侧股动脉入路情况,当股动脉入路不可用时,可选择髂动脉入路。
(2)确定真腔。确定真腔是保证TEVAR成功实施的关键环节。确定真腔需要充分结合术前CTA检查,根据真腔和假腔位置关系、重要分支血管真假腔供血情况等重要信息,结合术中造影情况综合评判。自股动脉逆行向上、分段造影是确定真腔常用的方法,需要确保造影导管全程在真腔逆行向上至升主动脉,然后通过预先建立的造影通道连接高压注射器造影再次确认导管全程位于真腔;假如逆行向上难以进入真腔,可选择自上而下的方式顺行寻找真腔,同样需要多次造影确认导管全程走行于真腔之内。
(3)实施TEVAR。沿着建立好的主动脉支架导丝轨道送入覆膜支架系统,定位于适当位置后,再次造影确认支架位置,尤其注意弓部重要分支血管展开角度,避免意外覆盖弓上分支血管。在支架完全释放完毕后,小心撤出支架输送装置,再次复查造影确认弓上分支血流情况、原发破口封堵情况、真腔打开情况、腹腔脏器以及下肢血流情况等。在上述情况达到手术预期后,小心撤出支架输送装置,处理入路血管后送入监护病房或拔管后送入麻醉苏醒室。
5.特殊情况的解决办法:(1)近端锚定区不足的解决办法。近端锚定区不足的解决办法主要包括以下几种:①直接覆盖左锁骨下动脉。在右侧椎基底动脉正常、Willis环完整、左侧椎动脉为非优势供血或双侧椎动脉等量供血情况下,可考虑将覆膜支架适当前移覆盖左锁骨下动脉。②平行支架技术。该技术在TEVAR早期曾被作为重要的拓展锚定区方式广泛应用于临床。但由于内漏、支架闭塞、支架断裂等并发症问题较为突出,目前仅在紧急情况下如意外覆盖弓上分支血管时作为补救措施应用于临床。③杂交技术。根据《杂交技术治疗累及弓部主动脉病变的中国专家共识》的分型方法,在预先重建弓部分支血管后实施TEVAR。④开窗技术。通过体外预开窗或体内原位开窗技术联合实施TEVAR。⑤分支支架技术。目前可使用单分支支架技术实施TEVAR。
(2)远端破口的处理。TBAD发展过程中常存在多个远端破口,且以内脏动脉分支开口处多见。尽管覆膜支架封堵近端破口后,远端夹层往往较为稳定,但部分情况下由于远端破口的存在导致假腔持续灌注,进一步将引起假腔扩张甚至破裂。目前,是否同期处理远端破口及如何处理尚无共识。对于术前或术后影像提示存在远端破口者,可根据各中心经验制定个体化的手术方案或指导患者积极随访观察。
(3)内脏或肢体缺血的处理。约80% TBAD患者因为脏器灌注不良引起血流慢性梗阻表现;约20%急性TBAD发生脏器灌注不良综合征,其中5%~7%合并内脏严重缺血。IRAD研究指出内脏缺血与院内死亡强烈相关(30.8%),远高于无内脏缺血患者引起的院内死亡(9.1%)。TEVAR通过覆盖原发破口和其他真假腔之间重要的沟通改善真腔血流,从而解决脏器灌注不良问题。主动脉支架植入后根据造影的情况判断腹腔脏器和远端肢体的血流情况,如果血流改善不理想,可能需要进一步处理,一般通过介入的方法即可解决此类问题,往往需要在相应血管植入支架来改善血流供应。个别情况下需要通过血管旁路手术来解决血供。需要注意的是,脏器缺血的时间和程度决定了患者的预后。有文献报道肠道缺血是TEVAR术后患者死亡的主要危险因素,需要给予足够的重视。
6.特殊类型TBAD治疗建议:(1)壁间血肿(intramural hematoma,IMH)治疗建议。①对于急性复杂型B型主动脉IMH,建议急诊手术修复(Ⅰ类推荐,B级证据)。复杂型IMH的特点包括:脏器灌注不良;主动脉周围血肿;持续、难治的或反复的疼痛和破裂。②对于急性非复杂型B型IMH患者,推荐药物治疗作为基本治疗策略(Ⅰ类推荐,B级证据)。③对于需要修复远端主动脉弓或胸降主动脉(2~5区)且具有良好解剖条件的B型IMH患者,由具有腔内专业技术的介入医师实施腔内修复是合理的(Ⅱa类推荐,C级证据)。④对于需要修复远端主动脉弓或胸降主动脉(2~5区)但不具有腔内修复解剖条件的B型IMH患者,外科开放手术修复是合理的(Ⅱa类推荐,C级证据)。⑤对于具有高危影像学特征的非复杂型B型IMH患者,手术干预可能是合理的(Ⅱb类推荐,C级证据)。高危影像学特征包括:主动脉最大直径>45 mm;血肿厚度>10 mm;发生在急性期累及胸降主动脉的局灶性内膜破裂伴溃疡样突起;胸腔积液增多或反复发作;进展为主动脉夹层;主动脉直径增加;血肿厚度增加。
(2)主动脉穿透性溃疡(penetrating aortic ulceration,PAU)治疗建议。①对于破裂的PAU患者,建议急诊手术修复(Ⅰ类推荐,B级证据)。②对于主动脉弓或胸降主动脉PAU合并相关IMH的患者,紧急手术修复是合理的(Ⅱa类推荐,C级证据)。③对于腹主动脉PAU合并IMH的患者,可考虑紧急手术修复(Ⅱb类推荐,C级证据)。④对于具有临床症状和持续性疼痛且与影像学表现相关联的孤立性PAU患者,建议手术修复(Ⅰ类推荐,B级证据)。⑤对于没有临床症状但具有高危影像学特征的孤立性PAU患者,可建议选择性手术修复(Ⅱb类推荐,C级证据)。高危影像学特征包括:PAU最大直径>20 mm;PAU最大深度>10 mm;PAU深度或直径明显增大;PAU伴有囊状动脉瘤;PAU伴随胸腔积液增多。PAU测量方法见图9。⑥位于远端主动脉弓(2~3区)、胸降主动脉或腹主动脉需要手术修复的PAU患者,选择外科还是腔内修复取决于解剖条件和合并症(Ⅱa类推荐,C级证据)。

(3)钝性胸主动脉损伤(blunt traumatic thoracic aortic injury,BTTAI)治疗建议。①对于BTTAI患者,建议在有设施和专业经验的创伤中心管理和治疗(Ⅰ类推荐,C级证据)。②对于BTTAI患者,应进行抗搏动治疗以降低损伤延伸和主动脉破裂风险,低血压或低血容量性休克的患者除外(Ⅰ类推荐,C级证据)。③主动脉损伤的严重程度根据影像分为4级:1级,存在内膜撕裂、内膜片,或二者同时存在;2级,壁间血肿形成;3级,主动脉壁破裂伴假性动脉瘤形成;4级,主动脉壁破裂伴游离破裂。④对于1级BATTI患者,推荐非手术处理和影像学随访(Ⅰ类推荐,C级证据)。⑤对于3~4级不合并禁忌证的BATTI患者,推荐手术干预(Ⅰ类推荐,C级证据)。⑥对于合并影像学高危特征的2级BTTAI患者,推荐手术干预(Ⅱa类推荐,C级证据)。高危影像学特征包括后纵隔血肿>10 mm;病变与正常主动脉直径的比值>1.4;纵隔血肿造成压迫效应;主动脉假性缩窄;左侧大量胸腔积液;升主动脉、主动脉弓和大血管受累及主动脉弓血肿。⑦对于不合并影像学高危特征的2级BTTAI患者,非手术处理和影像学随访可能是合理的(Ⅱb类推荐,C级证据)。⑧对于有手术指征且解剖条件合适的BTTAI患者,推荐TEVAR(Ⅰ类推荐,B级证据)。
(4)妊娠期夹层治疗建议。对于妊娠期间发生急性TBAD的患者,推荐药物治疗。除非有需要血管腔内或外科手术处理的急性并发症(Ⅰ类推荐,C级证据)。
围手术期管理
TBAD患者需要进行全面的围手术期评估和管理,目标是通过识别合并症的存在和程度,尽可能改善这些合并症,同时规划适当的手术方式来治疗TBAD。
一、血压和疼痛管理
围手术期控制血压和心率及镇静镇痛的目的是降低血流冲击力,减小动脉破裂风险,预防夹层进展。β受体阻滞剂常用来控制心率和血压,对于血压重度升高者可在其基础上联用1种或多种降压药物。低血压患者应给予适当的扩容及血管活性药物,并评估破裂风险积极准备手术。组织器官灌注不良者可根据病情,在安全的基础上给予适当允许的升压来增加灌注。疼痛可使患者焦虑并导致心率及血压异常增高,可使用阿片类药物镇痛及镇静协同控制血压。
二、呼吸系统管理
术后肺部并发症的危险因素包括年龄、肺功能状态差、吸烟史、阻塞性肺疾病、充血性心力衰竭、糖尿病和肾功能衰竭。TBAD患者常伴有这些危险因素,发生肺部并发症的风险较高,血气和肺功能检查有助于进行风险分层。术前要识别这些患者并进行肺康复优化管理,包括功能状态(生活方式的改变,如改善营养和减肥)和肺功能(支气管扩张剂药物治疗和戒烟)。全身麻醉气管插管下进行手术的患者,应用镇静药后咳嗽反射减弱,呼吸道分泌物增多,易引起肺不张和感染,拔管后仰头体位可以预防呼吸机相关性肺炎并减少面部水肿。术后恢复期应加强吸氧、呼吸道管理和呼吸训练,及时清除分泌物,防治感染。
三、肾功能不良
TBAD患者既往多有高血压和慢性肾病病史,围手术期肾功能可进一步损伤。肾功能不全与肾灌注不良、对比剂肾病、低血压损伤、栓塞事件、血流恢复后的再灌注损伤和TEVAR后起自假腔的肾动脉灌注减少等因素有关。发展为急性肾损伤的患者死亡率显著增加。肾功能不良的重点在于预防,包括识别高危患者、血压管理、停用肾毒性药物、减少对比剂的使用、补液和碳酸氢钠水化、脓毒血症和肢体缺血的监测等。肾功能不良导致的高血钾、代谢性酸中毒、高血容量综合征等都需要紧急处理,对症治疗的同时给予透析治疗。
四、入路血管管理
根据患者术前入路动脉直径、钙化情况及夹层累及情况选择合适的入路途径和术后闭合方式。随着支架递送装置直径的减小,经皮穿刺股动脉预置缝合器的方法越来越多地用于TEVAR。当股动脉入路严重钙化时,优选手术切开。术后入路动脉闭合后应常规检查入路上下动脉搏动,必要时造影确定是否存在狭窄、夹层、血栓形成、斑块脱落等情况以便及时处理。术后严密观察入路有无渗血、血肿,必要时加强局部压迫止血或清创缝合。
五、植入后综合征(postimplantation syndrome,PIS)
PIS是一种介入术后非感染因素所致的机体过度炎症反应综合征,发病率为15.8%~34.0%,表现为发热、白细胞增多、血小板计数下降、凝血障碍、C反应蛋白升高等。PIS可能与移植物的异物反应、移植物对血细胞的机械破坏、瘤腔内血栓形成后的吸收及X线的辐射影响等因素有关。年龄、高血压、支架数量、弓上分支转流术是PIS的独立预测因素。PIS与多种不良事件关联,其治疗目前没有达成共识,建议在确认无细菌感染的前提下对症处理,轻症患者小剂量肾上腺糖皮质激素及消炎镇痛类药物治疗后,一般2周内可逐渐恢复,症状较重者应及时积极对症处理。
术后常见并发症的预防及处理
一、内漏
内漏是夹层TEVAR术后常见并发症,是指血液从各种不同的途径继续流入假腔。根据发生原因将内漏分为5型:Ⅰ型,近端内漏,指从覆膜支架与主动脉壁之间向假腔的血流灌注;Ⅱ型,分支动脉的反流;Ⅲ型,移植物破损、脱节等结构故障引起的内漏;Ⅳ型,移植物织物孔隙渗漏引起的内漏;Ⅴ型:为内张力型,指瘤腔内压力升高、囊腔扩大,但无明显对比剂渗漏。其中,以近端Ⅰ型(Ia)内漏最多见,锚定区过短或覆膜支架头端与主动脉壁贴合不严导致血液从两者的间隙进入原发破口是Ⅰ型内漏形成的主要原因。其他原因包括支架选择不当、主动脉弓陡峭、支架成角、锚定区扭曲、主动脉壁钙化等。术中少量的内漏无需即刻处理,后多可自行消失,但需严密随访;术中较大的内漏应积极处理,常规术式为覆膜支架延长(Cuff)术、杂交手术和开放手术,尽可能避免球囊扩张。腔内封堵术目前也可用于TEVAR术后Ⅰ型和Ⅱ型内漏的治疗。对于TEVAR术后Ia型内漏可利用导管向未完全封闭的破口内注射弹簧圈、乙烯-乙烯醇共聚物(Onyx)、纤维蛋白黏合剂等,达到封堵破口,诱导假腔血栓化的目的。
二、支架源性新发破口(stent-graft induced new entry,SINE)
SINE是TBAD患者TEVAR术后的重要并发症,定义为排除疾病自然进展或腔内操作损伤所致,发生于支架两端与主动脉接触部位的新破口。根据发生于支架的近端和远端,分别称为近端SINE和远端SINE。(1)近端SINE:近端SINE多发展为逆行性A型夹层(retrograde type A dissection,RTAD),是TEVAR术后最严重的并发症之一,发生率约2.2%,可导致夹层破裂、心包填塞等,病死率高达37.1%。RTAD可能与主动脉管壁本身的病变(如遗传性结缔组织病)、急性期管壁水肿、锚定区不良、支架弹性回直力和支架放大率偏大等因素相关。RTAD可发生于术中即刻、围手术期或随访期间,术后有新发胸痛或原因不明的血流动力学不稳定的患者要及时进行全主动脉血管造影检查,一旦确诊需立即按A型夹层进行处理,常需外科开放手术治疗。(2)远端SINE:远端SINE发生率约为7.9%,在慢性期TBAD中的发生率(12.9%)远高于急性期TBAD(4.3%),患者通常无明显的症状,常在术后12~36个月的影像学随访中发现。远端SINE的发生与支架管径放大率密切相关,其治疗主要是再次行TEVAR以覆盖新发破口,减小假腔血流压力,需注意植入的新覆膜支架与前1枚支架的重叠距离应满足不同品牌、形态、尺寸支架的要求,以避免发生内漏。因此,选择合适的支架尺寸十分关键,倒锥形支架、Petticoat技术以及远端限制性支架技术或能降低远端SINE风险。Petticoat技术是指在近端覆膜支架的远端植入裸支架,以扩大真腔,使血流进入内脏动脉,同时为胸腹主动脉内膜提供支撑。远端裸支架选用径向支撑力较小的自膨式裸支架,对内膜损伤较小。远端限制性支架技术是指通过先释放径向支撑力大但口径小的远端裸支架或Cuff覆膜支架,以降低覆膜支架远端直径放大率。
三、其他原因引起的RTAD
虽然SINE是引起RTAD的最主要因素,约占所有RTAD的80%,但仍有10%~20%的RTAD并非SINE所致,而是由病程进展自发形成升主动脉新破口,或是弓上操作不当等医源性损伤引起(导丝、导管、球囊扩张等)。该类型的RTAD破口往往与覆膜支架近端存在一定的距离。在主动脉的介入手术过程中,应尽可能动作轻柔,减少或避免球囊后扩。
四、脑卒中
脑卒中定义为局部或广泛的神经功能受损且持续时间>24 h,也包括CT或MRI证实的无症状的脑梗死。有研究证实接受TEVAR的患者有2.9%~4.3%会发生脑血管意外,其中1/3的患者死亡。可能与主动脉弓部或头臂血管开口处操作时斑块或附壁血栓脱落、左椎动脉优势的左锁骨下动脉被覆盖、迷走椎动脉、术中控制性低血压时间过长、空气栓塞等因素相关。针对上述危险因素的预防可降低脑卒中风险。值得注意的是,术前对弓上分支和脑部血管及循环状况的评估尤为重要。此外,随着主动脉弓部分支血管重建的广泛开展,无论是纯腔内技术还是结合外科转流技术,术中均需注意脑保护,有条件者可以使用脑保护装置及脑氧监测。
五、截瘫
TEVAR后脊髓损伤的发生率为2%~3%,多发生在术后24 h内。夹层TEVAR术后截瘫与根大动脉或左锁骨下动脉覆盖、术中控制性低血压时间过长有关。通常表现为术后下肢活动障碍,鉴于脊髓损伤的不良后果,目前有很多方法用来降低术后脊髓损伤并发症发生的风险,包括术前脑脊液引流、在硬膜外注射糖皮质激素、分期脊髓血管栓塞术等,其中最重要的措施是脑脊液引流。术后一旦出现脊髓损伤表现,需尽快行脑脊液测压引流,维持脑脊液压力在8~10 mmHg。对于截瘫高危患者,例如需长段覆盖主动脉、破口位于降主动脉中下段而需覆盖部分或全部T8~L1节段(约75%的根大动脉发自该节段)、既往腹主动脉腔内或开放手术史、全身低血压等,术前可以考虑预防性脑脊液引流。由于脊髓损伤的危险因素较多,针对高危患者进行预防性脑脊液引流可能不足以预防脊髓损伤,还应给予完善的术后管理,如维持脊髓灌注所必需的血红蛋白和平均动脉压。由于脊髓的灌注压是平均动脉压与脑脊液压力的差值,还可采用提高动脉压的方式。建议将围手术期维持脊髓灌注压(平均动脉压>90 mmHg)作为脊髓损伤高危患者的保护措施之一。术中应保留或重建左锁骨下动脉,避免全身低血压,注意多学科合作。
六、远端胸腹主动脉夹层动脉瘤
急性或亚急性TBAD患者行TEVAR主要有利于支架覆盖段以及部分邻近胸降主动脉的重构。国际急性主动脉夹层研究联盟经过统计发现约有63%的急性TBAD患者TEVAR术后会出现主动脉扩张或者新动脉瘤形成,这样的情况多在术后长期随访(5年随访)中发现。主动脉重塑和远期瘤样扩张之间的关系也是学者的研究热点,大多数研究认为TEVAR术后假腔良好的血栓化是预防瘤样扩张的关键。但如果内脏血管持续为假腔供血,则可能导致支架移植物远端瘤样扩张,术前腹主动脉段假腔周围供血分支情况可以作为腹主动脉扩张的独立危险因素。目前,远端胸腹主动脉夹层动脉瘤的治疗方式较多,包括开放手术、复合手术、开窗或分支支架技术、假腔填塞等,但最佳的干预方式尚无定论。有研究结果显示,初次手术采用Petticoat技术可有助于远端主动脉的重构。
随访管理
一、随访原则
TEVAR治疗TBAD的中期疗效是肯定的,但多数情况下并非终身治愈,仍有可能发生远期并发症。因此,精细的随访和终身监测对患者的长期预后至关重要。
二、影像学随访
影像学随访应首选CTA,所有患者均制定统一的随诊复查计划。常规术后1个月、3个月、6个月、1年复查主动脉CTA。此后每年随访1次CTA,对于持续稳定时间>5年的患者,可适当放宽至2~3年随访1次。对于存在CTA禁忌的患者,可行3.0 T及以下场强MRI随访。随访的重点观察内容主要包括内漏、假腔血栓化情况、假腔形态变化、支架位置及形态、主动脉分支血管情况。每次随访应对比前后两次CTA的结果以评估夹层进展,主动脉重塑以及主动脉管径增大的情况,必要时尽早干预。
影响TEVAR术后主动脉重塑的因素众多,对于应使用哪些参数(直径、面积、体积或两个管腔之间的绝对比值)来定义主动脉重塑,尚无共识。目前评价指标主要集中在主动脉直径和体积测量、假腔血栓化等形态学指标上。这些因素与接受TEVAR术的夹层患者的预后密切相关。因此需要随访观测。
三、药物治疗
高血压是发生主动脉夹层最常见的病因,控制高血压是夹层患者首要治疗要点,且贯穿治疗的始终。β受体阻滞剂是夹层患者术后首选的降压药物,药物治疗的目标为控制收缩压至100~120 mmHg、心率60~80次/min。β受体阻滞剂降压效果不佳时,可联合一种或多种降压药物。
四、再干预
目前TEVAR术后再介入的发生率相对较高,5年再次干预率约为30.6%。内漏、假腔灌注和主动脉扩张以及新发夹层是再次介入治疗的常见原因。发病年龄提前、糖尿病、高血压等是TEVAR术后再干预的主要危险因素。再次介入治疗或开放手术是干预的主要手段。主动脉夹层患者随访过程中若出现严重内漏、RTAD、残余夹层明显扩张、新发破口导致假腔明显扩张、重要器官缺血、支架感染等,则需要再次干预。尤其是TEVAR手术后假腔中持续存在残余灌注的患者,再次介入的可能性很高,更需密切随访。
本指南是中华医学会放射学分会介入学组根据TBAD国内外指南/共识、相关研究及我国主动脉夹层的临床诊疗现状,经专家委员会撰写和审定形成,旨在提高各单位胸痛中心及血管介入医师对TBAD的认识。本指南提出的部分诊疗措施尚无充分的循证医学证据支持,系由专家委员会根据临床实践经验及我国实际诊疗情况作出的相应推荐,供国内同行参考。今后,专家委员会将结合最新的TBAD临床诊疗循证医学证据,定期对指南内容进行更新和完善,不断规范我国TBAD的影像诊断和介入治疗。
