2022《数字中国发展报告》
国家互联网信息办公室
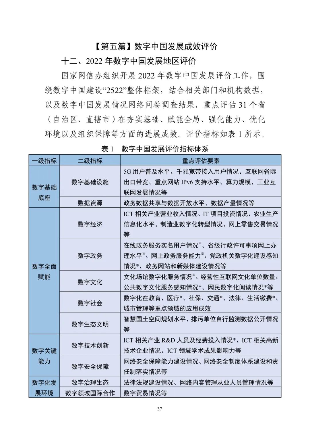
为贯彻落实党中央、国务院关于建设数字中国的重要部署,深入实施《数字中国建设整体布局规划》,国家互联网信息办公室会同有关方面系统总结2022年各地区、各部门推进数字中国建设取得的主要成效,开展数字中国发展地区评价,展望2023年数字中国发展工作,编制形成《数字中国发展报告(2022年)》(以下简称《报告》)。
报告显示,2022年,我国网民规模达10.67亿,互联网普及率达75.6%。数字经济规模达50.2万亿元,稳居世界第二。
报告显示,截至2022年底,我国开通5G基站231.2万个,5G用户达5.61亿户,全球占比超60%。移动物联网终端用户数达18.45亿户,成为全球主要经济体中首个实现“物超人”的国家。数据资源体系加快建设,2022年,我国数据产量达8.1ZB,同比增长22.7%,全球占比10.5%,位居世界第二。全国一体化政务数据共享枢纽发布数据资源1.5万类,累计支撑共享调用超过5000亿次。
报告显示,数字经济成为稳增长促转型的重要引擎,2022年,我国数字经济规模达50.2万亿元,稳居世界第二,同比名义增长10.3%,占GDP比重提升至41.5%。数字政务协同服务效能大幅提升,全国一体化政务服务平台用户超10亿人,大批高频政务服务事项实现“一网通办”“跨省通办”。
数字社会建设推动优质服务资源共享,我国网民规模达10.67亿,互联网普及率达75.6%。地市级、县级远程医疗服务实现全覆盖,全年共开展远程医疗服务超过2670万人次。全国电子社保卡领用人数达7.15亿,各类人社线上服务渠道提供服务近141亿人次。
数字技术创新能力持续提升,2022年,我国信息领域相关PCT国际专利申请近3.2万件,全球占比达37%,数字经济核心产业发明专利授权量33.5万件,同比增长17.5%。5G实现技术、产业、网络、应用领先,6G加快研发布局。在集成电路、人工智能、高性能计算等方面取得重要进展。2022年,我国市值排名前100的互联网企业总研发投入达3384亿元。
展望2023年数字中国发展,《报告》提出,一是夯实数字中国建设基础。打通数字基础设施大动脉。按照适度超前原则,深入推进5G网络、千兆光网规模化部署和应用,着力提升IPv6性能和服务能力,推动移动物联网全面发展,大力推进北斗规模应用。二是全面赋能经济社会发展。做强做优做大数字经济。培育壮大工业互联网、区块链、人工智能等数字产业,打造具有国际竞争力的数字产业集群。三是强化数字中国关键能力。构筑自立自强的数字技术创新体系。筑牢可信可控的数字安全屏障。推动网络安全法律法规和政策体系持续完善,不断增强网络安全保障能力。四是优化数字化发展环境。建设公平规范的数字治理生态。


















































