发布信息
登陆/注册
搜索
搜索
导航
首页
产品供应
产品求购
企业库
酒业展会
行业资讯
认证会员
站内搜索
展会信息
当前位置:
首页
展会信息
正文
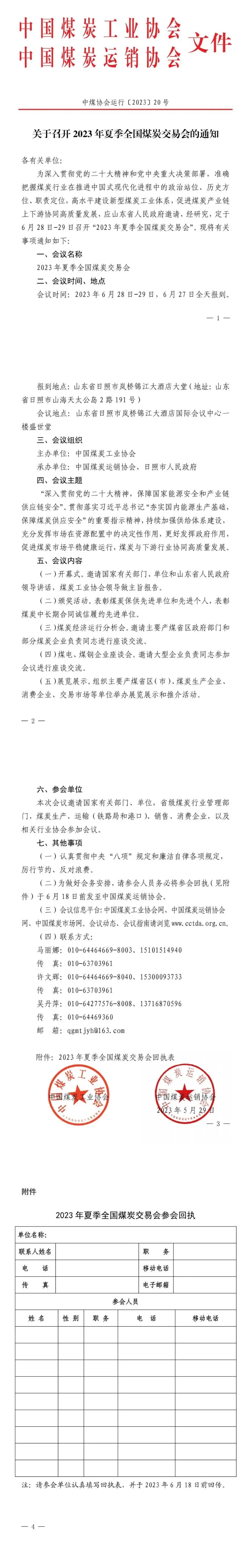
2023年夏季全国煤炭交易会6月27日全天报到
作者:本站编辑
2023-06-29 11:16:28
26
来源:CCTD中国煤炭市场网
编辑:
王越
更多煤市动态,猛戳下方视频关注
下一篇:
2023第十六届中国(山东)国际糖酒食品交易会8月4-6日在济南盛大举办!
上一篇:
第31届华东进出口商品交易会跨境电商专区 2023上海跨境电商交易会
相关内容
查看全部
远景冠名第十四届
2026-03-14 10:07
3/18古镇灯饰博览
2026-03-14 10:02
康养博览会重磅快
2026-03-14 09:59
周六早安5月28-30
2026-03-14 09:59
3月18日福州重磅
2026-03-14 09:59
《爆火石家庄热泵
2026-03-14 09:58
济南:关于2024、2
2026-03-14 09:56
倒计时4天!2026中
2026-03-14 09:56
三一造血亮相中国
2026-03-14 09:55
第114届春季全国
2026-03-14 09:55