当企业发展到一定规模并具有一定知名度时,一定要做好日常商标检测,防止有人想借自己的名声“搭便车”非法牟利。一旦发现有人申请了与自己近似的商标,应该收集证据,主动出击,通过商标无效宣告的手段维护自身的利益。申请人对国家工商行政管理总局商标局发布的“双口吕府洞藏”商标申请无效宣告。
一、申请人公司位于皖北酿酒生产中心濉溪经济开发区,公司自1999年建厂酿酒经过几代人的不懈努力,成为皖北地区酿酒规模企业。公司目前年生产基酒2000吨,年包装成品酒2000吨的配套生产设备。
公司浓香型“双口酒”采用古法秘酿,经过陈年老窖发酵,长年陈酿,精心勾兑而成。“双口”牌50°双口王酒、46°双口王酒、46°双口春酒在2000年荣获六届中国国际食品博览会金奖, 2002年荣获安徽省市场质量放心产品,2004年荣获安徽省著名商标,2013年荣获中国酿酒工业发展研究会理事单位,2013年荣获安徽市场具影响力品牌。二、争议商标与引证商标1、引证商标2指定使用的商品相同,构成商品上的近似:争议商标指定使用在第33类3301小项上,包括黄酒,米酒,烧酒(烈酒),青稞酒,白酒,高粱酒,白兰地,威士忌,酒精饮料(啤酒除外),葡萄酒等商品;引证商标1则同样指定使用在第33类3301小项上,包括白酒;引证商标2指定使用在第33类3301小项上,包括白酒,烈酒,烧酒,酒精饮料(啤酒除外),白干酒(中国白酒),食用酒精,老酒(中国蒸馏烈酒),红葡萄酒,含酒精水果饮料,酒精饮料原汁。争议商标是由“双口吕府洞藏”六个汉字构成的纯文字商标。引证商标1是由汉字“双口”经过变形所得,整体外观依旧以“双口”为主。引证商标2则是由“双口”两个汉字构成的文字商标,字形与争议商标中的“双口”完全一致。争议商标“双口吕府洞藏”是由“双口”与“吕府洞藏”两部分构成的,“吕府洞藏”中“吕府”是吕氏的府邸,“洞藏”则是白酒保存的一种方式,在酒水行业是一个通用词汇。因此,“吕府洞藏”的整体含义则为吕氏家族洞藏而成,“吕府洞藏”在商标“双口吕府洞藏”中并没有显著性,故争议商标“双口吕府洞藏”的显著特征在于“双口”与申请人的引证商标1、引证商标2的显著特征相同。
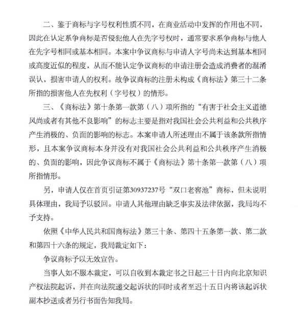
争议商标的申请时间为2019年1月22日,而申请人的引证商标1的注册时间则为1997年7月14日,引证商标2的注册时间为2019年1月21日。申请人的引证商标1、引证商标2均在争议商标申请注册之前就已经成功注册。申请人的引证商标在白酒市场上已经有了极高的知名度,申请人在二十年的时间内已经发展成一个极具规模的企业,多个超市都在销售“双口”品牌产品。申请人曾多次在安徽电视台发布“双口”系列产品的广告,使得“双口”品牌已经有了极高的知名度。申请人在产品包装上都标有“双口”一词,大量的产品包装足以证明引证商标品牌已经得到了大量消费者的认可。三、申请人公司的成立时间是1999年1月10日,其企业商号为“双口”,使用时间已经长达二十余年,远远早于2019年1月22日被申请人争议商标的注册时间。在知名搜索引擎中输入“安徽双口”所出现的全部都是申请人的相关信息,所出现的情况完全可以证明申请人的企业商号“双口”在安徽及其周边省份有着极高的知名度。申请人所提供的广告宣传图片、广告宣传合同、“双口”品牌产品销售发票及产品调拨单、产品包装等证据更能证明申请人的实力。被申请人山东鲁国酒业有限公司的实际经营地址为山东省济宁市,与申请人所在地安徽省淮北市距离并不远,申请人在网络上所拥有的知名度足以使得被申请人了解到申请人的企业名称,得知申请人的企业商号。四、被申请人注册争议商标的行为构成了淡化申请人引证商标的行为,削弱申请人引证商标的识别性,造成消费者对争议商标与申请人“双口”系列商标的混淆、误认,割裂该商标与特定商品的联系,是典型的“搭便车”行为。五、被申请人基于进行不正当竞争、牟取非法利益的目的,在申请人不知情的情况下企图以不正当手段注册争议商标,其主观恶意明显,争议商标不应予以注册。由于我司律师对商标进行了细致的分析,条理清楚、有理有据,商标局最终裁定“双口吕府洞藏”商标予以无效宣告。
通过“双口吕府洞藏”商标无效宣告案例我们能够看出,如遇商标侵权案件,首先我们应该分析申请商标与引证商标的近似之处,其次需要收集证据,证实我们的引证商标拥有较高知名度和影响力,商标申请人侵犯了我们的在先权利。
关注“四海龙知识产权”公众号,回复“案例”了解我司更多案例分享;回复“干货”及时了解知识产权布局相关知识!四海龙更多案例及干货知识,请关注获取吧!
北京四海龙知识产权代理有限公司成立于2003年,近20年的时间里,四海龙深耕知产行业领域,已成长为中国大型的知识产权一站式综合服务代理机构,现拥有资深律师、商标代理人等各类专业人才。如果您有商标、版权、维权、诉讼方面的问题,欢迎联系我们为您解决!
声音商标禁用条款审查
答:声音商标禁用条款审查参见本编第三章“不得作为商标标志的审查审理”。例如:1、与我国国歌、军歌或者《国际歌》相同或者近似的声音。2、与《歌唱祖国》等公众熟知的爱国歌曲相同或者近似的声音。3、宗教音乐或恐怖、暴力、色情等具有不良影响的声音。
因为公众号平台更改了推送规则,大家不想错过精彩内容,记得点一下“赞”和“在看”,最好⭐星标一下公众号?
这样每次新文章推送,就会第一时间出现在你的订阅号列表里❤️