发布信息
登陆/注册
搜索
搜索
导航
首页
产品供应
产品求购
企业库
酒业展会
行业资讯
认证会员
站内搜索
酒业资讯
当前位置:
首页
酒业资讯
正文
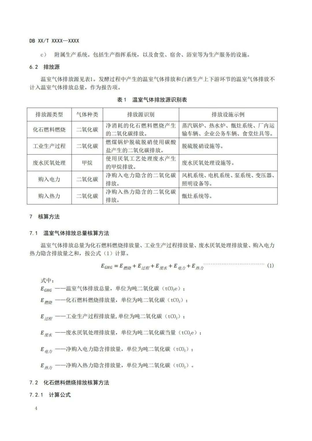
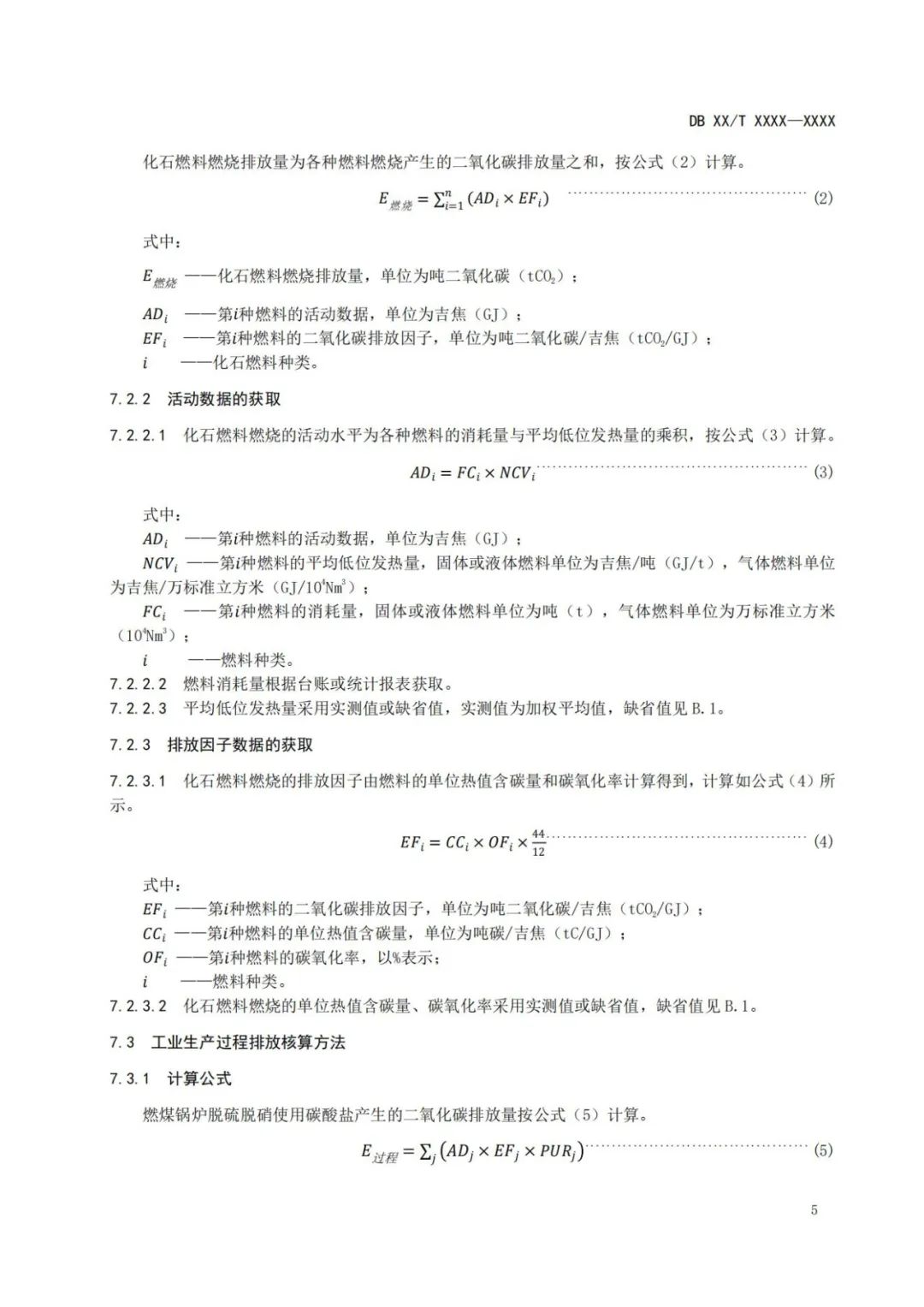
白酒行业企业温室气体排放核算报告和披露规范 征求意见稿
作者:本站编辑
2023-06-20 11:22:18
53
点击蓝字 关注我们
扫码关注我们
碳中和前沿
微信号|tzhqyjl
交流碳中和最前沿政策、技术、专家观点。
下一篇:
贵州举办“茅台杯”白酒行业职工职业技能大赛
上一篇:
白酒行业,白酒库存经销商的市场前景?
相关内容
查看全部
嗨“啤”一夏!南
2024-05-20 10:44
【皇马进口红酒分
2024-05-20 10:31
积极拥抱旅游业
2024-05-20 09:48
【生产经营增产降
2024-05-20 07:33
品味生活,从一杯
2024-05-20 02:46
第三届健身主题葡
2024-05-20 02:46
新疆非遗教育平台
2024-05-20 02:46
线上葡萄酒系统学
2024-05-20 02:46
成功搭配美食与葡
2024-05-20 02:46
2024年宁夏吴忠产
2024-05-20 02:46