为积极响应国家创新驱动发展战略,坚持创新在我国现代化建设全局的核心精神,加快实现吉林省会展高水平自立自强,不断培养新时期适应会展业发展需要的应用型、创新型和复合型专门人才,激发大学生创新创意热情,对接市场实战项目,促进会展业创新发展,6月7日下午1:00,2023年吉林省会展创新创业竞赛吉林财经大学校赛在双创楼隆重举办。本次活动由国际经济贸易学院跨境电子商务协会主办,感谢各位学校领导、老师及各学生干部的大力支持,各位选手的积极参与,本次会展创新创业大赛圆满成功。

此次校赛分为学生组及教师组两个组别。学生组设置会展项目策划赛、数字会展项目策划赛、会展城市营销策划赛、会展项目调研赛、会展项目设计赛、现场管理及沙盘布局竞赛、地方乡村振兴专项赛道等7个赛项;教师组设置会展课程设计赛1个赛项。历时三个月,各参赛成员在知识赛测试达标后积极组队,在指导老师的专业指导下对策划书及PPT进行精心打磨,反复修改,最终都呈现出优秀的作品。

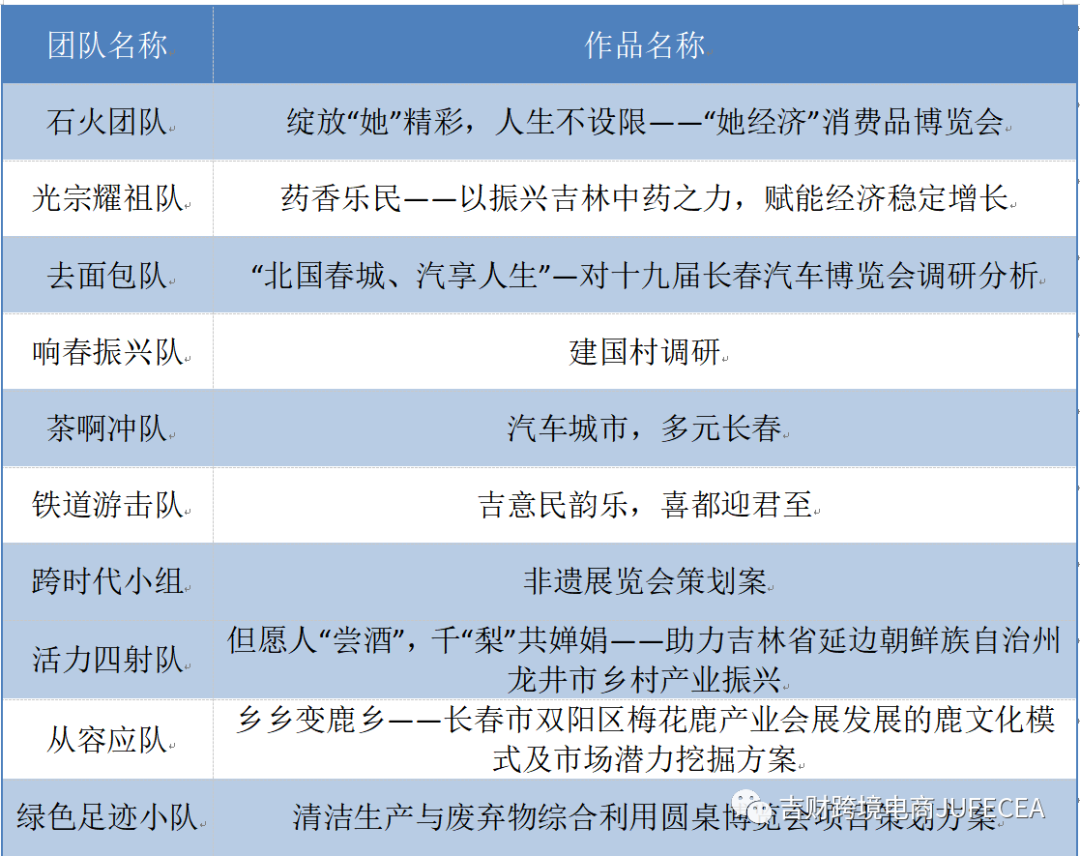
答辩选手通过5分钟的答辩演讲、PPT演示思维碰撞、真情流露,向各位评委展现了其优秀的专业素养和表达能力。其中有着但愿人“尝酒”,千“梨”共婵娟,以延边的特色农产品和旅游业发展优势促进乡村振兴;有着药香乐,以吉林中药之力,赋能经济稳定增长;有着绽放“她”精彩人生不设限,以“她经济”为主题的消费品博览会......各位参赛选手激烈角逐,在老师的犀利提问中都能沉着应对,对答如流,展现了极高的心理素质和前期充分的准备。


经过老师的激励讨论过后,本次校赛产生十支晋级队伍,他们分别是:

希望各位选手在经过评委老师们的专业点评后不断修改,再接再厉,争取在省赛再创佳绩!

· END·
文字|陈怡含
图片|刘绮涵
审核|刘绮涵

吉林财经大学跨境电子商务协会
微信公众号|吉财跨境电商JUFECEA
